How do I run two phases parallel-in-time?#
Complex models sometimes encounter state variables which are best simulated on different time scales, with some state variables changing quickly (fast variables) and some evolving slowly (slow variables).
For instance, an aircraft trajectory optimization which includes vehicle component temperatures might see relatively gradual changes in altitude over the course of a two hour flight while temperatures of some components seem to exhibit step-function-like behavior on the same scale.
To accommodate both fast and slow variables in the same ODE, one would typically need to use a dense grid (with many segments/higher order segments). This can be unnecessarily burdensome when there are many slow variables or evaluating their rates is particularly expensive.
As a solution, Dymos allows the user to run two phases over the same range of times, where one phase may have a more sparse grid to accommodate the slow variables, and one has a more dense grid for the fast variables.
To connect the two phases, state variable values are passed from the first (slow) phase to the second (fast) phase as non-optimal dynamic control variables.
These values are then used to evaluate the rates of the fast variables.
Since outputs from the first phase in general will not fall on the appropriate grid points to be used by the second phase, interpolation is necessary.
This is one application of the interpolating timeseries component.
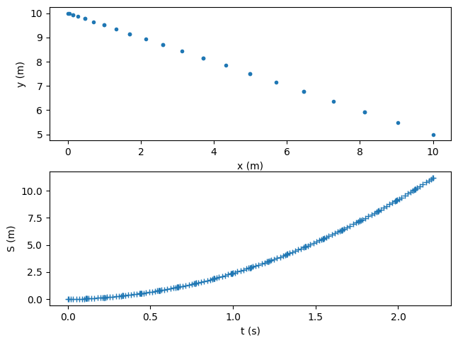
In the following example, we solve the brachistochrone problem but do so to minimize the arclength of the resulting wire instead of the time required for the bead to travel along the wire.
This is a trivial solution which should find a straight line from the starting point to the ending point.
There are two phases involved, the first utilizes the standard ODE for the brachistochrone problem. The second integrates the arclength (𝑆) of the wire using the equation:
The ODE for the wire arclength#
class BrachistochroneArclengthODE(om.ExplicitComponent):
    def initialize(self):
        self.options.declare('num_nodes', types=int)
    def setup(self):
        nn = self.options['num_nodes']
        # Inputs
        self.add_input('v', val=np.zeros(nn), desc='velocity', units='m/s')
        self.add_input('theta', val=np.zeros(nn), desc='angle of wire', units='rad')
        self.add_output('Sdot', val=np.zeros(nn), desc='rate of change of arclength', units='m/s')
        # Setup partials
        arange = np.arange(nn)
        self.declare_partials(of='Sdot', wrt='v', rows=arange, cols=arange)
        self.declare_partials(of='Sdot', wrt='theta', rows=arange, cols=arange)
    def compute(self, inputs, outputs):
        theta = inputs['theta']
        v = inputs['v']
        outputs['Sdot'] = np.sqrt(1.0 + (1.0/np.tan(theta))**2) * v * np.sin(theta)
    def compute_partials(self, inputs, jacobian):
        theta = inputs['theta']
        v = inputs['v']
        cos_theta = np.cos(theta)
        sin_theta = np.sin(theta)
        tan_theta = np.tan(theta)
        cot_theta = 1.0 / tan_theta
        csc_theta = 1.0 / sin_theta
        jacobian['Sdot', 'v'] = sin_theta * np.sqrt(1.0 + cot_theta**2)
        jacobian['Sdot', 'theta'] = v * (cos_theta * (cot_theta**2 + 1) - cot_theta * csc_theta) / \
            (np.sqrt(1 + cot_theta**2))
The trick is that the bead velocity (\(v\)) is a state variable solved for in the first phase,
and the wire angle (\(\theta\)) is a control variable “owned” by the first phase.  In the
second phase they are used as control variables with option opt=False so that their values are
expected as inputs for the second phase.  We need to connect their values from the first phase
to the second phase, at the control_input node subset of the second phase.
In the following example, we instantiate two phases and add an interpolating timeseries to the first phase
which provides outputs at the control_input nodes of the second phase.  Those values are
then connected and the entire problem run. The result is that the position and velocity variables
are solved on a relatively coarse grid while the arclength of the wire is solved on a much denser grid.
from dymos.examples.brachistochrone.brachistochrone_ode import BrachistochroneODE
import numpy as np
import matplotlib.pyplot as plt
import openmdao.api as om
import dymos as dm
p = om.Problem(model=om.Group())
p.driver = om.pyOptSparseDriver()
p.driver.options['optimizer'] = 'SLSQP'
p.driver.declare_coloring()
# The transcription of the first phase
tx0 = dm.GaussLobatto(num_segments=10, order=3, compressed=False)
# The transcription for the second phase (and the secondary timeseries outputs from the first phase)
tx1 = dm.Radau(num_segments=20, order=9, compressed=False)
#
# First Phase: Integrate the standard brachistochrone ODE
#
phase0 = dm.Phase(ode_class=BrachistochroneODE, transcription=tx0)
p.model.add_subsystem('phase0', phase0)
phase0.set_time_options(fix_initial=True, duration_bounds=(.5, 10))
phase0.add_state('x', fix_initial=True, fix_final=False)
phase0.add_state('y', fix_initial=True, fix_final=False)
phase0.add_state('v', fix_initial=True, fix_final=False)
phase0.add_control('theta', continuity=True, rate_continuity=True,
                   units='deg', lower=0.01, upper=179.9)
phase0.add_parameter('g', units='m/s**2', val=9.80665)
phase0.add_boundary_constraint('x', loc='final', equals=10)
phase0.add_boundary_constraint('y', loc='final', equals=5)
# Add alternative timeseries output to provide control inputs for the next phase
phase0.add_timeseries('timeseries2', transcription=tx1, subset='control_input')
#
# Second Phase: Integration of ArcLength
#
phase1 = dm.Phase(ode_class=BrachistochroneArclengthODE, transcription=tx1)
p.model.add_subsystem('phase1', phase1)
phase1.set_time_options(fix_initial=True, input_duration=True)
phase1.add_state('S', fix_initial=True, fix_final=False,
                 rate_source='Sdot', units='m')
phase1.add_control('theta', opt=False, units='deg', targets='theta')
phase1.add_control('v', opt=False, units='m/s', targets='v')
#
# Connect the two phases
#
p.model.connect('phase0.t_duration_val', 'phase1.t_duration')
p.model.connect('phase0.timeseries2.theta', 'phase1.controls:theta')
p.model.connect('phase0.timeseries2.v', 'phase1.controls:v')
# Minimize arclength at the end of the second phase
phase1.add_objective('S', loc='final', ref=1)
p.model.linear_solver = om.DirectSolver()
p.setup(check=True)
phase0.set_time_val(0.0, 2.0)
phase0.set_state_val('x', [0, 10])
phase0.set_state_val('y', [10, 5])
phase0.set_state_val('v', [0, 9.9])
phase0.set_control_val('theta', [5, 100])
phase0.set_parameter_val('g', 9.80665)
phase1.set_state_val('S', 0.0)
dm.run_problem(p)
fig, (ax0, ax1) = plt.subplots(2, 1)
fig.tight_layout()
ax0.plot(p.get_val('phase0.timeseries.x'), p.get_val('phase0.timeseries.y'), '.')
ax0.set_xlabel('x (m)')
ax0.set_ylabel('y (m)')
ax1.plot(p.get_val('phase1.timeseries.time'), p.get_val('phase1.timeseries.S'), '+')
ax1.set_xlabel('t (s)')
ax1.set_ylabel('S (m)')
plt.show()
'rhs_checking' is disabled for 'DirectSolver in <model> <class Group>' but that solver has redundant adjoint solves. If it is expensive to compute derivatives for this solver, turning on 'rhs_checking' may improve performance.
INFO: checking out_of_order...
INFO:     out_of_order check complete (0.000388 sec).
INFO: checking system...
INFO:     system check complete (0.000028 sec).
INFO: checking solvers...
INFO:     solvers check complete (0.000153 sec).
INFO: checking dup_inputs...
INFO:     dup_inputs check complete (0.000083 sec).
INFO: checking missing_recorders...
INFO:     missing_recorders check complete (0.000003 sec).
INFO: checking unserializable_options...
INFO:     unserializable_options check complete (0.002171 sec).
INFO: checking comp_has_no_outputs...
INFO:     comp_has_no_outputs check complete (0.000042 sec).
INFO: checking auto_ivc_warnings...
INFO:     auto_ivc_warnings check complete (0.000003 sec).
/usr/share/miniconda/envs/test/lib/python3.13/site-packages/openmdao/recorders/sqlite_recorder.py:231: UserWarning:The existing case recorder file, /home/runner/work/dymos/dymos/docs/dymos_book/faq/problem_out/dymos_solution.db, is being overwritten.
Jacobian shape: (222, 287)  (8.53% nonzero)
FWD solves: 30   REV solves: 0
Total colors vs. total size: 30 vs 287  (89.55% improvement)
Sparsity computed using tolerance: 1e-25.
Dense total jacobian for Problem 'problem' was computed 3 times.
Time to compute sparsity:   0.1558 sec
Time to compute coloring:   0.4179 sec
Memory to compute coloring:   8.7500 MB
Coloring created on: 2025-09-30 18:59:32
Optimization Problem -- Optimization using pyOpt_sparse
================================================================================
    Objective Function: _objfunc
    Solution: 
--------------------------------------------------------------------------------
    Total Time:                   10.1732
       User Objective Time :       0.2489
       User Sensitivity Time :     2.4925
       Interface Time :            1.4605
       Opt Solver Time:            5.9712
    Calls to Objective Function :     134
    Calls to Sens Function :          103
   Objectives
      Index  Name                       Value
          0  phase1.states:S     1.118119E+01
   Variables (c - continuous, i - integer, d - discrete)
      Index  Name                       Type      Lower Bound            Value      Upper Bound     Status
          0  phase0.t_duration_0           c     5.000000E-01     2.210247E+00     1.000000E+01           
          1  phase0.states:x_0             c    -1.000000E+21     1.390924E-01     1.000000E+21           
          2  phase0.states:x_1             c    -1.000000E+21     1.390924E-01     1.000000E+21           
          3  phase0.states:x_2             c    -1.000000E+21     4.697012E-01     1.000000E+21           
          4  phase0.states:x_3             c    -1.000000E+21     4.697012E-01     1.000000E+21           
          5  phase0.states:x_4             c    -1.000000E+21     9.890058E-01     1.000000E+21           
          6  phase0.states:x_5             c    -1.000000E+21     9.890058E-01     1.000000E+21           
          7  phase0.states:x_6             c    -1.000000E+21     1.698475E+00     1.000000E+21           
          8  phase0.states:x_7             c    -1.000000E+21     1.698475E+00     1.000000E+21           
          9  phase0.states:x_8             c    -1.000000E+21     2.605083E+00     1.000000E+21           
         10  phase0.states:x_9             c    -1.000000E+21     2.605083E+00     1.000000E+21           
         11  phase0.states:x_10            c    -1.000000E+21     3.704224E+00     1.000000E+21           
         12  phase0.states:x_11            c    -1.000000E+21     3.704224E+00     1.000000E+21           
         13  phase0.states:x_12            c    -1.000000E+21     4.986862E+00     1.000000E+21           
         14  phase0.states:x_13            c    -1.000000E+21     4.986862E+00     1.000000E+21           
         15  phase0.states:x_14            c    -1.000000E+21     6.463732E+00     1.000000E+21           
         16  phase0.states:x_15            c    -1.000000E+21     6.463732E+00     1.000000E+21           
         17  phase0.states:x_16            c    -1.000000E+21     8.135741E+00     1.000000E+21           
         18  phase0.states:x_17            c    -1.000000E+21     8.135741E+00     1.000000E+21           
         19  phase0.states:x_18            c    -1.000000E+21     1.000000E+01     1.000000E+21           
         20  phase0.states:y_0             c    -1.000000E+21     9.926172E+00     1.000000E+21           
         21  phase0.states:y_1             c    -1.000000E+21     9.926172E+00     1.000000E+21           
         22  phase0.states:y_2             c    -1.000000E+21     9.767443E+00     1.000000E+21           
         23  phase0.states:y_3             c    -1.000000E+21     9.767443E+00     1.000000E+21           
         24  phase0.states:y_4             c    -1.000000E+21     9.507601E+00     1.000000E+21           
         25  phase0.states:y_5             c    -1.000000E+21     9.507601E+00     1.000000E+21           
         26  phase0.states:y_6             c    -1.000000E+21     9.145739E+00     1.000000E+21           
         27  phase0.states:y_7             c    -1.000000E+21     9.145739E+00     1.000000E+21           
         28  phase0.states:y_8             c    -1.000000E+21     8.694668E+00     1.000000E+21           
         29  phase0.states:y_9             c    -1.000000E+21     8.694668E+00     1.000000E+21           
         30  phase0.states:y_10            c    -1.000000E+21     8.156003E+00     1.000000E+21           
         31  phase0.states:y_11            c    -1.000000E+21     8.156003E+00     1.000000E+21           
         32  phase0.states:y_12            c    -1.000000E+21     7.507055E+00     1.000000E+21           
         33  phase0.states:y_13            c    -1.000000E+21     7.507055E+00     1.000000E+21           
         34  phase0.states:y_14            c    -1.000000E+21     6.762417E+00     1.000000E+21           
         35  phase0.states:y_15            c    -1.000000E+21     6.762417E+00     1.000000E+21           
         36  phase0.states:y_16            c    -1.000000E+21     5.928277E+00     1.000000E+21           
         37  phase0.states:y_17            c    -1.000000E+21     5.928277E+00     1.000000E+21           
         38  phase0.states:y_18            c    -1.000000E+21     5.000000E+00     1.000000E+21           
         39  phase0.states:v_0             c    -1.000000E+21     1.212937E+00     1.000000E+21           
         40  phase0.states:v_1             c    -1.000000E+21     1.212937E+00     1.000000E+21           
         41  phase0.states:v_2             c    -1.000000E+21     2.141310E+00     1.000000E+21           
         42  phase0.states:v_3             c    -1.000000E+21     2.141310E+00     1.000000E+21           
         43  phase0.states:v_4             c    -1.000000E+21     3.111522E+00     1.000000E+21           
         44  phase0.states:v_5             c    -1.000000E+21     3.111522E+00     1.000000E+21           
         45  phase0.states:v_6             c    -1.000000E+21     4.096205E+00     1.000000E+21           
         46  phase0.states:v_7             c    -1.000000E+21     4.096205E+00     1.000000E+21           
         47  phase0.states:v_8             c    -1.000000E+21     5.062201E+00     1.000000E+21           
         48  phase0.states:v_9             c    -1.000000E+21     5.062201E+00     1.000000E+21           
         49  phase0.states:v_10            c    -1.000000E+21     6.015885E+00     1.000000E+21           
         50  phase0.states:v_11            c    -1.000000E+21     6.015885E+00     1.000000E+21           
         51  phase0.states:v_12            c    -1.000000E+21     6.994205E+00     1.000000E+21           
         52  phase0.states:v_13            c    -1.000000E+21     6.994205E+00     1.000000E+21           
         53  phase0.states:v_14            c    -1.000000E+21     7.970176E+00     1.000000E+21           
         54  phase0.states:v_15            c    -1.000000E+21     7.970176E+00     1.000000E+21           
         55  phase0.states:v_16            c    -1.000000E+21     8.937781E+00     1.000000E+21           
         56  phase0.states:v_17            c    -1.000000E+21     8.937781E+00     1.000000E+21           
         57  phase0.states:v_18            c    -1.000000E+21     9.904065E+00     1.000000E+21           
         58  phase0.controls:theta_0       c     1.000000E-02     1.671533E+01     1.799000E+02           
         59  phase0.controls:theta_1       c     1.000000E-02     5.933426E+01     1.799000E+02           
         60  phase0.controls:theta_2       c     1.000000E-02     6.891623E+01     1.799000E+02           
         61  phase0.controls:theta_3       c     1.000000E-02     6.891623E+01     1.799000E+02           
         62  phase0.controls:theta_4       c     1.000000E-02     6.396317E+01     1.799000E+02           
         63  phase0.controls:theta_5       c     1.000000E-02     6.297700E+01     1.799000E+02           
         64  phase0.controls:theta_6       c     1.000000E-02     6.297700E+01     1.799000E+02           
         65  phase0.controls:theta_7       c     1.000000E-02     6.355032E+01     1.799000E+02           
         66  phase0.controls:theta_8       c     1.000000E-02     6.327570E+01     1.799000E+02           
         67  phase0.controls:theta_9       c     1.000000E-02     6.327570E+01     1.799000E+02           
         68  phase0.controls:theta_10      c     1.000000E-02     6.287968E+01     1.799000E+02           
         69  phase0.controls:theta_11      c     1.000000E-02     6.308877E+01     1.799000E+02           
         70  phase0.controls:theta_12      c     1.000000E-02     6.308877E+01     1.799000E+02           
         71  phase0.controls:theta_13      c     1.000000E-02     6.355024E+01     1.799000E+02           
         72  phase0.controls:theta_14      c     1.000000E-02     6.391133E+01     1.799000E+02           
         73  phase0.controls:theta_15      c     1.000000E-02     6.391133E+01     1.799000E+02           
         74  phase0.controls:theta_16      c     1.000000E-02     6.397805E+01     1.799000E+02           
         75  phase0.controls:theta_17      c     1.000000E-02     6.355640E+01     1.799000E+02           
         76  phase0.controls:theta_18      c     1.000000E-02     6.355640E+01     1.799000E+02           
         77  phase0.controls:theta_19      c     1.000000E-02     6.309950E+01     1.799000E+02           
         78  phase0.controls:theta_20      c     1.000000E-02     6.306048E+01     1.799000E+02           
         79  phase0.controls:theta_21      c     1.000000E-02     6.306048E+01     1.799000E+02           
         80  phase0.controls:theta_22      c     1.000000E-02     6.323669E+01     1.799000E+02           
         81  phase0.controls:theta_23      c     1.000000E-02     6.342548E+01     1.799000E+02           
         82  phase0.controls:theta_24      c     1.000000E-02     6.342548E+01     1.799000E+02           
         83  phase0.controls:theta_25      c     1.000000E-02     6.351981E+01     1.799000E+02           
         84  phase0.controls:theta_26      c     1.000000E-02     6.341262E+01     1.799000E+02           
         85  phase0.controls:theta_27      c     1.000000E-02     6.341262E+01     1.799000E+02           
         86  phase0.controls:theta_28      c     1.000000E-02     6.344499E+01     1.799000E+02           
         87  phase0.controls:theta_29      c     1.000000E-02     6.395797E+01     1.799000E+02           
         88  phase1.states:S_0             c    -1.000000E+21     1.019016E-04     1.000000E+21           
         89  phase1.states:S_1             c    -1.000000E+21     1.053653E-03     1.000000E+21           
         90  phase1.states:S_2             c    -1.000000E+21     4.089151E-03     1.000000E+21           
         91  phase1.states:S_3             c    -1.000000E+21     1.007433E-02     1.000000E+21           
         92  phase1.states:S_4             c    -1.000000E+21     1.880365E-02     1.000000E+21           
         93  phase1.states:S_5             c    -1.000000E+21     2.884538E-02     1.000000E+21           
         94  phase1.states:S_6             c    -1.000000E+21     3.797642E-02     1.000000E+21           
         95  phase1.states:S_7             c    -1.000000E+21     4.394894E-02     1.000000E+21           
         96  phase1.states:S_8             c    -1.000000E+21     4.544833E-02     1.000000E+21           
         97  phase1.states:S_9             c    -1.000000E+21     4.544833E-02     1.000000E+21           
         98  phase1.states:S_10            c    -1.000000E+21     4.930524E-02     1.000000E+21           
         99  phase1.states:S_11            c    -1.000000E+21     5.838955E-02     1.000000E+21           
        100  phase1.states:S_12            c    -1.000000E+21     7.242388E-02     1.000000E+21           
        101  phase1.states:S_13            c    -1.000000E+21     9.044517E-02     1.000000E+21           
        102  phase1.states:S_14            c    -1.000000E+21     1.105293E-01     1.000000E+21           
        103  phase1.states:S_15            c    -1.000000E+21     1.299675E-01     1.000000E+21           
        104  phase1.states:S_16            c    -1.000000E+21     1.458122E-01     1.000000E+21           
        105  phase1.states:S_17            c    -1.000000E+21     1.555406E-01     1.000000E+21           
        106  phase1.states:S_18            c    -1.000000E+21     1.579190E-01     1.000000E+21           
        107  phase1.states:S_19            c    -1.000000E+21     1.579190E-01     1.000000E+21           
        108  phase1.states:S_20            c    -1.000000E+21     1.639474E-01     1.000000E+21           
        109  phase1.states:S_21            c    -1.000000E+21     1.777488E-01     1.000000E+21           
        110  phase1.states:S_22            c    -1.000000E+21     1.982656E-01     1.000000E+21           
        111  phase1.states:S_23            c    -1.000000E+21     2.236927E-01     1.000000E+21           
        112  phase1.states:S_24            c    -1.000000E+21     2.513423E-01     1.000000E+21           
        113  phase1.states:S_25            c    -1.000000E+21     2.777794E-01     1.000000E+21           
        114  phase1.states:S_26            c    -1.000000E+21     2.992698E-01     1.000000E+21           
        115  phase1.states:S_27            c    -1.000000E+21     3.124872E-01     1.000000E+21           
        116  phase1.states:S_28            c    -1.000000E+21     3.157241E-01     1.000000E+21           
        117  phase1.states:S_29            c    -1.000000E+21     3.157241E-01     1.000000E+21           
        118  phase1.states:S_30            c    -1.000000E+21     3.239214E-01     1.000000E+21           
        119  phase1.states:S_31            c    -1.000000E+21     3.426097E-01     1.000000E+21           
        120  phase1.states:S_32            c    -1.000000E+21     3.702048E-01     1.000000E+21           
        121  phase1.states:S_33            c    -1.000000E+21     4.041265E-01     1.000000E+21           
        122  phase1.states:S_34            c    -1.000000E+21     4.407045E-01     1.000000E+21           
        123  phase1.states:S_35            c    -1.000000E+21     4.754121E-01     1.000000E+21           
        124  phase1.states:S_36            c    -1.000000E+21     5.034534E-01     1.000000E+21           
        125  phase1.states:S_37            c    -1.000000E+21     5.206290E-01     1.000000E+21           
        126  phase1.states:S_38            c    -1.000000E+21     5.248275E-01     1.000000E+21           
        127  phase1.states:S_39            c    -1.000000E+21     5.248275E-01     1.000000E+21           
        128  phase1.states:S_40            c    -1.000000E+21     5.354434E-01     1.000000E+21           
        129  phase1.states:S_41            c    -1.000000E+21     5.595519E-01     1.000000E+21           
        130  phase1.states:S_42            c    -1.000000E+21     5.949177E-01     1.000000E+21           
        131  phase1.states:S_43            c    -1.000000E+21     6.380243E-01     1.000000E+21           
        132  phase1.states:S_44            c    -1.000000E+21     6.840715E-01     1.000000E+21           
        133  phase1.states:S_45            c    -1.000000E+21     7.273651E-01     1.000000E+21           
        134  phase1.states:S_46            c    -1.000000E+21     7.620708E-01     1.000000E+21           
        135  phase1.states:S_47            c    -1.000000E+21     7.832121E-01     1.000000E+21           
        136  phase1.states:S_48            c    -1.000000E+21     7.883667E-01     1.000000E+21           
        137  phase1.states:S_49            c    -1.000000E+21     7.883667E-01     1.000000E+21           
        138  phase1.states:S_50            c    -1.000000E+21     8.013814E-01     1.000000E+21           
        139  phase1.states:S_51            c    -1.000000E+21     8.308479E-01     1.000000E+21           
        140  phase1.states:S_52            c    -1.000000E+21     8.738621E-01     1.000000E+21           
        141  phase1.states:S_53            c    -1.000000E+21     9.259807E-01     1.000000E+21           
        142  phase1.states:S_54            c    -1.000000E+21     9.813141E-01     1.000000E+21           
        143  phase1.states:S_55            c    -1.000000E+21     1.033049E+00     1.000000E+21           
        144  phase1.states:S_56            c    -1.000000E+21     1.074336E+00     1.000000E+21           
        145  phase1.states:S_57            c    -1.000000E+21     1.099411E+00     1.000000E+21           
        146  phase1.states:S_58            c    -1.000000E+21     1.105516E+00     1.000000E+21           
        147  phase1.states:S_59            c    -1.000000E+21     1.105516E+00     1.000000E+21           
        148  phase1.states:S_60            c    -1.000000E+21     1.120918E+00     1.000000E+21           
        149  phase1.states:S_61            c    -1.000000E+21     1.155723E+00     1.000000E+21           
        150  phase1.states:S_62            c    -1.000000E+21     1.206376E+00     1.000000E+21           
        151  phase1.states:S_63            c    -1.000000E+21     1.267521E+00     1.000000E+21           
        152  phase1.states:S_64            c    -1.000000E+21     1.332189E+00     1.000000E+21           
        153  phase1.states:S_65            c    -1.000000E+21     1.392440E+00     1.000000E+21           
        154  phase1.states:S_66            c    -1.000000E+21     1.440388E+00     1.000000E+21           
        155  phase1.states:S_67            c    -1.000000E+21     1.469454E+00     1.000000E+21           
        156  phase1.states:S_68            c    -1.000000E+21     1.476525E+00     1.000000E+21           
        157  phase1.states:S_69            c    -1.000000E+21     1.476525E+00     1.000000E+21           
        158  phase1.states:S_70            c    -1.000000E+21     1.494351E+00     1.000000E+21           
        159  phase1.states:S_71            c    -1.000000E+21     1.534576E+00     1.000000E+21           
        160  phase1.states:S_72            c    -1.000000E+21     1.592973E+00     1.000000E+21           
        161  phase1.states:S_73            c    -1.000000E+21     1.663254E+00     1.000000E+21           
        162  phase1.states:S_74            c    -1.000000E+21     1.737350E+00     1.000000E+21           
        163  phase1.states:S_75            c    -1.000000E+21     1.806183E+00     1.000000E+21           
        164  phase1.states:S_76            c    -1.000000E+21     1.860830E+00     1.000000E+21           
        165  phase1.states:S_77            c    -1.000000E+21     1.893903E+00     1.000000E+21           
        166  phase1.states:S_78            c    -1.000000E+21     1.901943E+00     1.000000E+21           
        167  phase1.states:S_79            c    -1.000000E+21     1.901943E+00     1.000000E+21           
        168  phase1.states:S_80            c    -1.000000E+21     1.922202E+00     1.000000E+21           
        169  phase1.states:S_81            c    -1.000000E+21     1.967859E+00     1.000000E+21           
        170  phase1.states:S_82            c    -1.000000E+21     2.034007E+00     1.000000E+21           
        171  phase1.states:S_83            c    -1.000000E+21     2.113417E+00     1.000000E+21           
        172  phase1.states:S_84            c    -1.000000E+21     2.196905E+00     1.000000E+21           
        173  phase1.states:S_85            c    -1.000000E+21     2.274261E+00     1.000000E+21           
        174  phase1.states:S_86            c    -1.000000E+21     2.335542E+00     1.000000E+21           
        175  phase1.states:S_87            c    -1.000000E+21     2.372573E+00     1.000000E+21           
        176  phase1.states:S_88            c    -1.000000E+21     2.381569E+00     1.000000E+21           
        177  phase1.states:S_89            c    -1.000000E+21     2.381569E+00     1.000000E+21           
        178  phase1.states:S_90            c    -1.000000E+21     2.404227E+00     1.000000E+21           
        179  phase1.states:S_91            c    -1.000000E+21     2.455239E+00     1.000000E+21           
        180  phase1.states:S_92            c    -1.000000E+21     2.529022E+00     1.000000E+21           
        181  phase1.states:S_93            c    -1.000000E+21     2.617415E+00     1.000000E+21           
        182  phase1.states:S_94            c    -1.000000E+21     2.710146E+00     1.000000E+21           
        183  phase1.states:S_95            c    -1.000000E+21     2.795891E+00     1.000000E+21           
        184  phase1.states:S_96            c    -1.000000E+21     2.863703E+00     1.000000E+21           
        185  phase1.states:S_97            c    -1.000000E+21     2.904635E+00     1.000000E+21           
        186  phase1.states:S_98            c    -1.000000E+21     2.914573E+00     1.000000E+21           
        187  phase1.states:S_99            c    -1.000000E+21     2.914573E+00     1.000000E+21           
        188  phase1.states:S_100           c    -1.000000E+21     2.939595E+00     1.000000E+21           
        189  phase1.states:S_101           c    -1.000000E+21     2.995883E+00     1.000000E+21           
        190  phase1.states:S_102           c    -1.000000E+21     3.077188E+00     1.000000E+21           
        191  phase1.states:S_103           c    -1.000000E+21     3.174433E+00     1.000000E+21           
        192  phase1.states:S_104           c    -1.000000E+21     3.276279E+00     1.000000E+21           
        193  phase1.states:S_105           c    -1.000000E+21     3.370306E+00     1.000000E+21           
        194  phase1.states:S_106           c    -1.000000E+21     3.444579E+00     1.000000E+21           
        195  phase1.states:S_107           c    -1.000000E+21     3.489374E+00     1.000000E+21           
        196  phase1.states:S_108           c    -1.000000E+21     3.500247E+00     1.000000E+21           
        197  phase1.states:S_109           c    -1.000000E+21     3.500247E+00     1.000000E+21           
        198  phase1.states:S_110           c    -1.000000E+21     3.527613E+00     1.000000E+21           
        199  phase1.states:S_111           c    -1.000000E+21     3.589143E+00     1.000000E+21           
        200  phase1.states:S_112           c    -1.000000E+21     3.677943E+00     1.000000E+21           
        201  phase1.states:S_113           c    -1.000000E+21     3.784033E+00     1.000000E+21           
        202  phase1.states:S_114           c    -1.000000E+21     3.895010E+00     1.000000E+21           
        203  phase1.states:S_115           c    -1.000000E+21     3.997355E+00     1.000000E+21           
        204  phase1.states:S_116           c    -1.000000E+21     4.078123E+00     1.000000E+21           
        205  phase1.states:S_117           c    -1.000000E+21     4.126805E+00     1.000000E+21           
        206  phase1.states:S_118           c    -1.000000E+21     4.138617E+00     1.000000E+21           
        207  phase1.states:S_119           c    -1.000000E+21     4.138617E+00     1.000000E+21           
        208  phase1.states:S_120           c    -1.000000E+21     4.168344E+00     1.000000E+21           
        209  phase1.states:S_121           c    -1.000000E+21     4.235155E+00     1.000000E+21           
        210  phase1.states:S_122           c    -1.000000E+21     4.331513E+00     1.000000E+21           
        211  phase1.states:S_123           c    -1.000000E+21     4.446541E+00     1.000000E+21           
        212  phase1.states:S_124           c    -1.000000E+21     4.566765E+00     1.000000E+21           
        213  phase1.states:S_125           c    -1.000000E+21     4.677548E+00     1.000000E+21           
        214  phase1.states:S_126           c    -1.000000E+21     4.764916E+00     1.000000E+21           
        215  phase1.states:S_127           c    -1.000000E+21     4.817552E+00     1.000000E+21           
        216  phase1.states:S_128           c    -1.000000E+21     4.830321E+00     1.000000E+21           
        217  phase1.states:S_129           c    -1.000000E+21     4.830321E+00     1.000000E+21           
        218  phase1.states:S_130           c    -1.000000E+21     4.862452E+00     1.000000E+21           
        219  phase1.states:S_131           c    -1.000000E+21     4.934635E+00     1.000000E+21           
        220  phase1.states:S_132           c    -1.000000E+21     5.038675E+00     1.000000E+21           
        221  phase1.states:S_133           c    -1.000000E+21     5.162774E+00     1.000000E+21           
        222  phase1.states:S_134           c    -1.000000E+21     5.292368E+00     1.000000E+21           
        223  phase1.states:S_135           c    -1.000000E+21     5.411686E+00     1.000000E+21           
        224  phase1.states:S_136           c    -1.000000E+21     5.505723E+00     1.000000E+21           
        225  phase1.states:S_137           c    -1.000000E+21     5.562350E+00     1.000000E+21           
        226  phase1.states:S_138           c    -1.000000E+21     5.576084E+00     1.000000E+21           
        227  phase1.states:S_139           c    -1.000000E+21     5.576084E+00     1.000000E+21           
        228  phase1.states:S_140           c    -1.000000E+21     5.610638E+00     1.000000E+21           
        229  phase1.states:S_141           c    -1.000000E+21     5.688237E+00     1.000000E+21           
        230  phase1.states:S_142           c    -1.000000E+21     5.800015E+00     1.000000E+21           
        231  phase1.states:S_143           c    -1.000000E+21     5.933238E+00     1.000000E+21           
        232  phase1.states:S_144           c    -1.000000E+21     6.072236E+00     1.000000E+21           
        233  phase1.states:S_145           c    -1.000000E+21     6.200104E+00     1.000000E+21           
        234  phase1.states:S_146           c    -1.000000E+21     6.300804E+00     1.000000E+21           
        235  phase1.states:S_147           c    -1.000000E+21     6.361412E+00     1.000000E+21           
        236  phase1.states:S_148           c    -1.000000E+21     6.376108E+00     1.000000E+21           
        237  phase1.states:S_149           c    -1.000000E+21     6.376108E+00     1.000000E+21           
        238  phase1.states:S_150           c    -1.000000E+21     6.413076E+00     1.000000E+21           
        239  phase1.states:S_151           c    -1.000000E+21     6.496067E+00     1.000000E+21           
        240  phase1.states:S_152           c    -1.000000E+21     6.615542E+00     1.000000E+21           
        241  phase1.states:S_153           c    -1.000000E+21     6.757831E+00     1.000000E+21           
        242  phase1.states:S_154           c    -1.000000E+21     6.906171E+00     1.000000E+21           
        243  phase1.states:S_155           c    -1.000000E+21     7.042528E+00     1.000000E+21           
        244  phase1.states:S_156           c    -1.000000E+21     7.149846E+00     1.000000E+21           
        245  phase1.states:S_157           c    -1.000000E+21     7.214408E+00     1.000000E+21           
        246  phase1.states:S_158           c    -1.000000E+21     7.230060E+00     1.000000E+21           
        247  phase1.states:S_159           c    -1.000000E+21     7.230060E+00     1.000000E+21           
        248  phase1.states:S_160           c    -1.000000E+21     7.269427E+00     1.000000E+21           
        249  phase1.states:S_161           c    -1.000000E+21     7.357776E+00     1.000000E+21           
        250  phase1.states:S_162           c    -1.000000E+21     7.484895E+00     1.000000E+21           
        251  phase1.states:S_163           c    -1.000000E+21     7.636190E+00     1.000000E+21           
        252  phase1.states:S_164           c    -1.000000E+21     7.793808E+00     1.000000E+21           
        253  phase1.states:S_165           c    -1.000000E+21     7.938600E+00     1.000000E+21           
        254  phase1.states:S_166           c    -1.000000E+21     8.052495E+00     1.000000E+21           
        255  phase1.states:S_167           c    -1.000000E+21     8.120990E+00     1.000000E+21           
        256  phase1.states:S_168           c    -1.000000E+21     8.137592E+00     1.000000E+21           
        257  phase1.states:S_169           c    -1.000000E+21     8.137592E+00     1.000000E+21           
        258  phase1.states:S_170           c    -1.000000E+21     8.179346E+00     1.000000E+21           
        259  phase1.states:S_171           c    -1.000000E+21     8.273026E+00     1.000000E+21           
        260  phase1.states:S_172           c    -1.000000E+21     8.407762E+00     1.000000E+21           
        261  phase1.states:S_173           c    -1.000000E+21     8.568038E+00     1.000000E+21           
        262  phase1.states:S_174           c    -1.000000E+21     8.734919E+00     1.000000E+21           
        263  phase1.states:S_175           c    -1.000000E+21     8.888139E+00     1.000000E+21           
        264  phase1.states:S_176           c    -1.000000E+21     9.008610E+00     1.000000E+21           
        265  phase1.states:S_177           c    -1.000000E+21     9.081037E+00     1.000000E+21           
        266  phase1.states:S_178           c    -1.000000E+21     9.098591E+00     1.000000E+21           
        267  phase1.states:S_179           c    -1.000000E+21     9.098591E+00     1.000000E+21           
        268  phase1.states:S_180           c    -1.000000E+21     9.142731E+00     1.000000E+21           
        269  phase1.states:S_181           c    -1.000000E+21     9.241748E+00     1.000000E+21           
        270  phase1.states:S_182           c    -1.000000E+21     9.384113E+00     1.000000E+21           
        271  phase1.states:S_183           c    -1.000000E+21     9.553393E+00     1.000000E+21           
        272  phase1.states:S_184           c    -1.000000E+21     9.729566E+00     1.000000E+21           
        273  phase1.states:S_185           c    -1.000000E+21     9.891243E+00     1.000000E+21           
        274  phase1.states:S_186           c    -1.000000E+21     1.001831E+01     1.000000E+21           
        275  phase1.states:S_187           c    -1.000000E+21     1.009469E+01     1.000000E+21           
        276  phase1.states:S_188           c    -1.000000E+21     1.011319E+01     1.000000E+21           
        277  phase1.states:S_189           c    -1.000000E+21     1.011319E+01     1.000000E+21           
        278  phase1.states:S_190           c    -1.000000E+21     1.015973E+01     1.000000E+21           
        279  phase1.states:S_191           c    -1.000000E+21     1.026409E+01     1.000000E+21           
        280  phase1.states:S_192           c    -1.000000E+21     1.041408E+01     1.000000E+21           
        281  phase1.states:S_193           c    -1.000000E+21     1.059234E+01     1.000000E+21           
        282  phase1.states:S_194           c    -1.000000E+21     1.077776E+01     1.000000E+21           
        283  phase1.states:S_195           c    -1.000000E+21     1.094784E+01     1.000000E+21           
        284  phase1.states:S_196           c    -1.000000E+21     1.108145E+01     1.000000E+21           
        285  phase1.states:S_197           c    -1.000000E+21     1.116174E+01     1.000000E+21           
        286  phase1.states:S_198           c    -1.000000E+21     1.118119E+01     1.000000E+21           
   Constraints (i - inequality, e - equality)
      Index  Name                                                   Type          Lower           Value           Upper    Status  Lagrange Multiplier (N/A)
          0  phase0.x[final]                                           e   1.000000E+01    1.000000E+01    1.000000E+01              9.00000E+100
          1  phase0.y[final]                                           e   5.000000E+00    5.000000E+00    5.000000E+00              9.00000E+100
          2  phase0.collocation_constraint.defects:x                   e   0.000000E+00    2.755816E-10    0.000000E+00              9.00000E+100
          3  phase0.collocation_constraint.defects:x                   e   0.000000E+00    1.409761E-10    0.000000E+00              9.00000E+100
          4  phase0.collocation_constraint.defects:x                   e   0.000000E+00    1.105399E-11    0.000000E+00              9.00000E+100
          5  phase0.collocation_constraint.defects:x                   e   0.000000E+00    1.603122E-11    0.000000E+00              9.00000E+100
          6  phase0.collocation_constraint.defects:x                   e   0.000000E+00    1.546162E-11    0.000000E+00              9.00000E+100
          7  phase0.collocation_constraint.defects:x                   e   0.000000E+00    3.141726E-11    0.000000E+00              9.00000E+100
          8  phase0.collocation_constraint.defects:x                   e   0.000000E+00    3.950197E-11    0.000000E+00              9.00000E+100
          9  phase0.collocation_constraint.defects:x                   e   0.000000E+00    1.601247E-11    0.000000E+00              9.00000E+100
         10  phase0.collocation_constraint.defects:x                   e   0.000000E+00    5.979486E-11    0.000000E+00              9.00000E+100
         11  phase0.collocation_constraint.defects:x                   e   0.000000E+00    1.328956E-11    0.000000E+00              9.00000E+100
         12  phase0.collocation_constraint.defects:y                   e   0.000000E+00    1.210074E-10    0.000000E+00              9.00000E+100
         13  phase0.collocation_constraint.defects:y                   e   0.000000E+00    7.331116E-11    0.000000E+00              9.00000E+100
         14  phase0.collocation_constraint.defects:y                   e   0.000000E+00   -1.323570E-10    0.000000E+00              9.00000E+100
         15  phase0.collocation_constraint.defects:y                   e   0.000000E+00   -3.740536E-11    0.000000E+00              9.00000E+100
         16  phase0.collocation_constraint.defects:y                   e   0.000000E+00   -7.183305E-12    0.000000E+00              9.00000E+100
         17  phase0.collocation_constraint.defects:y                   e   0.000000E+00   -5.731008E-12    0.000000E+00              9.00000E+100
         18  phase0.collocation_constraint.defects:y                   e   0.000000E+00   -1.960154E-11    0.000000E+00              9.00000E+100
         19  phase0.collocation_constraint.defects:y                   e   0.000000E+00    1.141883E-12    0.000000E+00              9.00000E+100
         20  phase0.collocation_constraint.defects:y                   e   0.000000E+00    1.458383E-11    0.000000E+00              9.00000E+100
         21  phase0.collocation_constraint.defects:y                   e   0.000000E+00   -4.961122E-11    0.000000E+00              9.00000E+100
         22  phase0.collocation_constraint.defects:v                   e   0.000000E+00    1.339415E-09    0.000000E+00              9.00000E+100
         23  phase0.collocation_constraint.defects:v                   e   0.000000E+00    1.610131E-10    0.000000E+00              9.00000E+100
         24  phase0.collocation_constraint.defects:v                   e   0.000000E+00   -5.227621E-12    0.000000E+00              9.00000E+100
         25  phase0.collocation_constraint.defects:v                   e   0.000000E+00   -1.358864E-11    0.000000E+00              9.00000E+100
         26  phase0.collocation_constraint.defects:v                   e   0.000000E+00    4.583628E-12    0.000000E+00              9.00000E+100
         27  phase0.collocation_constraint.defects:v                   e   0.000000E+00    3.323607E-11    0.000000E+00              9.00000E+100
         28  phase0.collocation_constraint.defects:v                   e   0.000000E+00   -1.354623E-11    0.000000E+00              9.00000E+100
         29  phase0.collocation_constraint.defects:v                   e   0.000000E+00   -9.884081E-12    0.000000E+00              9.00000E+100
         30  phase0.collocation_constraint.defects:v                   e   0.000000E+00   -1.244111E-11    0.000000E+00              9.00000E+100
         31  phase0.collocation_constraint.defects:v                   e   0.000000E+00    4.786691E-11    0.000000E+00              9.00000E+100
         32  phase0.continuity_comp.defect_states:x                    e   0.000000E+00    0.000000E+00    0.000000E+00              9.00000E+100
         33  phase0.continuity_comp.defect_states:x                    e   0.000000E+00    0.000000E+00    0.000000E+00              9.00000E+100
         34  phase0.continuity_comp.defect_states:x                    e   0.000000E+00    0.000000E+00    0.000000E+00              9.00000E+100
         35  phase0.continuity_comp.defect_states:x                    e   0.000000E+00    0.000000E+00    0.000000E+00              9.00000E+100
         36  phase0.continuity_comp.defect_states:x                    e   0.000000E+00    0.000000E+00    0.000000E+00              9.00000E+100
         37  phase0.continuity_comp.defect_states:x                    e   0.000000E+00    0.000000E+00    0.000000E+00              9.00000E+100
         38  phase0.continuity_comp.defect_states:x                    e   0.000000E+00    0.000000E+00    0.000000E+00              9.00000E+100
         39  phase0.continuity_comp.defect_states:x                    e   0.000000E+00    0.000000E+00    0.000000E+00              9.00000E+100
         40  phase0.continuity_comp.defect_states:x                    e   0.000000E+00    0.000000E+00    0.000000E+00              9.00000E+100
         41  phase0.continuity_comp.defect_states:y                    e   0.000000E+00    0.000000E+00    0.000000E+00              9.00000E+100
         42  phase0.continuity_comp.defect_states:y                    e   0.000000E+00    0.000000E+00    0.000000E+00              9.00000E+100
         43  phase0.continuity_comp.defect_states:y                    e   0.000000E+00    0.000000E+00    0.000000E+00              9.00000E+100
         44  phase0.continuity_comp.defect_states:y                    e   0.000000E+00    0.000000E+00    0.000000E+00              9.00000E+100
         45  phase0.continuity_comp.defect_states:y                    e   0.000000E+00    0.000000E+00    0.000000E+00              9.00000E+100
         46  phase0.continuity_comp.defect_states:y                    e   0.000000E+00    0.000000E+00    0.000000E+00              9.00000E+100
         47  phase0.continuity_comp.defect_states:y                    e   0.000000E+00    0.000000E+00    0.000000E+00              9.00000E+100
         48  phase0.continuity_comp.defect_states:y                    e   0.000000E+00    0.000000E+00    0.000000E+00              9.00000E+100
         49  phase0.continuity_comp.defect_states:y                    e   0.000000E+00    0.000000E+00    0.000000E+00              9.00000E+100
         50  phase0.continuity_comp.defect_states:v                    e   0.000000E+00    0.000000E+00    0.000000E+00              9.00000E+100
         51  phase0.continuity_comp.defect_states:v                    e   0.000000E+00    0.000000E+00    0.000000E+00              9.00000E+100
         52  phase0.continuity_comp.defect_states:v                    e   0.000000E+00    0.000000E+00    0.000000E+00              9.00000E+100
         53  phase0.continuity_comp.defect_states:v                    e   0.000000E+00    0.000000E+00    0.000000E+00              9.00000E+100
         54  phase0.continuity_comp.defect_states:v                    e   0.000000E+00    0.000000E+00    0.000000E+00              9.00000E+100
         55  phase0.continuity_comp.defect_states:v                    e   0.000000E+00    0.000000E+00    0.000000E+00              9.00000E+100
         56  phase0.continuity_comp.defect_states:v                    e   0.000000E+00    0.000000E+00    0.000000E+00              9.00000E+100
         57  phase0.continuity_comp.defect_states:v                    e   0.000000E+00    0.000000E+00    0.000000E+00              9.00000E+100
         58  phase0.continuity_comp.defect_states:v                    e   0.000000E+00    0.000000E+00    0.000000E+00              9.00000E+100
         59  phase0.continuity_comp.defect_control_rates:theta_rate    e   0.000000E+00    5.496663E-14    0.000000E+00              9.00000E+100
         60  phase0.continuity_comp.defect_control_rates:theta_rate    e   0.000000E+00   -2.846486E-13    0.000000E+00              9.00000E+100
         61  phase0.continuity_comp.defect_control_rates:theta_rate    e   0.000000E+00    6.772675E-14    0.000000E+00              9.00000E+100
         62  phase0.continuity_comp.defect_control_rates:theta_rate    e   0.000000E+00    1.069886E-13    0.000000E+00              9.00000E+100
         63  phase0.continuity_comp.defect_control_rates:theta_rate    e   0.000000E+00   -2.522576E-13    0.000000E+00              9.00000E+100
         64  phase0.continuity_comp.defect_control_rates:theta_rate    e   0.000000E+00   -7.852376E-15    0.000000E+00              9.00000E+100
         65  phase0.continuity_comp.defect_control_rates:theta_rate    e   0.000000E+00   -1.067432E-13    0.000000E+00              9.00000E+100
         66  phase0.continuity_comp.defect_control_rates:theta_rate    e   0.000000E+00    3.558108E-14    0.000000E+00              9.00000E+100
         67  phase0.continuity_comp.defect_control_rates:theta_rate    e   0.000000E+00    1.420789E-13    0.000000E+00              9.00000E+100
         68  phase0.continuity_comp.defect_controls:theta              e   0.000000E+00    0.000000E+00    0.000000E+00              9.00000E+100
         69  phase0.continuity_comp.defect_controls:theta              e   0.000000E+00    0.000000E+00    0.000000E+00              9.00000E+100
         70  phase0.continuity_comp.defect_controls:theta              e   0.000000E+00    0.000000E+00    0.000000E+00              9.00000E+100
         71  phase0.continuity_comp.defect_controls:theta              e   0.000000E+00    0.000000E+00    0.000000E+00              9.00000E+100
         72  phase0.continuity_comp.defect_controls:theta              e   0.000000E+00    0.000000E+00    0.000000E+00              9.00000E+100
         73  phase0.continuity_comp.defect_controls:theta              e   0.000000E+00    0.000000E+00    0.000000E+00              9.00000E+100
         74  phase0.continuity_comp.defect_controls:theta              e   0.000000E+00    0.000000E+00    0.000000E+00              9.00000E+100
         75  phase0.continuity_comp.defect_controls:theta              e   0.000000E+00    0.000000E+00    0.000000E+00              9.00000E+100
         76  phase0.continuity_comp.defect_controls:theta              e   0.000000E+00    0.000000E+00    0.000000E+00              9.00000E+100
         77  phase1.collocation_constraint.defects:S                   e   0.000000E+00   -2.775558E-17    0.000000E+00              9.00000E+100
         78  phase1.collocation_constraint.defects:S                   e   0.000000E+00   -3.823835E-13    0.000000E+00              9.00000E+100
         79  phase1.collocation_constraint.defects:S                   e   0.000000E+00   -1.123333E-12    0.000000E+00              9.00000E+100
         80  phase1.collocation_constraint.defects:S                   e   0.000000E+00   -1.909790E-12    0.000000E+00              9.00000E+100
         81  phase1.collocation_constraint.defects:S                   e   0.000000E+00   -2.426179E-12    0.000000E+00              9.00000E+100
         82  phase1.collocation_constraint.defects:S                   e   0.000000E+00   -2.492823E-12    0.000000E+00              9.00000E+100
         83  phase1.collocation_constraint.defects:S                   e   0.000000E+00   -2.142484E-12    0.000000E+00              9.00000E+100
         84  phase1.collocation_constraint.defects:S                   e   0.000000E+00   -1.597118E-12    0.000000E+00              9.00000E+100
         85  phase1.collocation_constraint.defects:S                   e   0.000000E+00   -1.157017E-12    0.000000E+00              9.00000E+100
         86  phase1.collocation_constraint.defects:S                   e   0.000000E+00   -1.037931E-12    0.000000E+00              9.00000E+100
         87  phase1.collocation_constraint.defects:S                   e   0.000000E+00   -7.168177E-13    0.000000E+00              9.00000E+100
         88  phase1.collocation_constraint.defects:S                   e   0.000000E+00    1.141846E-13    0.000000E+00              9.00000E+100
         89  phase1.collocation_constraint.defects:S                   e   0.000000E+00    1.573260E-12    0.000000E+00              9.00000E+100
         90  phase1.collocation_constraint.defects:S                   e   0.000000E+00    3.704530E-12    0.000000E+00              9.00000E+100
         91  phase1.collocation_constraint.defects:S                   e   0.000000E+00    6.368694E-12    0.000000E+00              9.00000E+100
         92  phase1.collocation_constraint.defects:S                   e   0.000000E+00    9.203415E-12    0.000000E+00              9.00000E+100
         93  phase1.collocation_constraint.defects:S                   e   0.000000E+00    1.168729E-11    0.000000E+00              9.00000E+100
         94  phase1.collocation_constraint.defects:S                   e   0.000000E+00    1.328636E-11    0.000000E+00              9.00000E+100
         95  phase1.collocation_constraint.defects:S                   e   0.000000E+00    1.368507E-11    0.000000E+00              9.00000E+100
         96  phase1.collocation_constraint.defects:S                   e   0.000000E+00    1.458300E-11    0.000000E+00              9.00000E+100
         97  phase1.collocation_constraint.defects:S                   e   0.000000E+00    1.644505E-11    0.000000E+00              9.00000E+100
         98  phase1.collocation_constraint.defects:S                   e   0.000000E+00    1.876330E-11    0.000000E+00              9.00000E+100
         99  phase1.collocation_constraint.defects:S                   e   0.000000E+00    2.097966E-11    0.000000E+00              9.00000E+100
        100  phase1.collocation_constraint.defects:S                   e   0.000000E+00    2.267990E-11    0.000000E+00              9.00000E+100
        101  phase1.collocation_constraint.defects:S                   e   0.000000E+00    2.371031E-11    0.000000E+00              9.00000E+100
        102  phase1.collocation_constraint.defects:S                   e   0.000000E+00    2.417256E-11    0.000000E+00              9.00000E+100
        103  phase1.collocation_constraint.defects:S                   e   0.000000E+00    2.430414E-11    0.000000E+00              9.00000E+100
        104  phase1.collocation_constraint.defects:S                   e   0.000000E+00    2.432155E-11    0.000000E+00              9.00000E+100
        105  phase1.collocation_constraint.defects:S                   e   0.000000E+00    2.433404E-11    0.000000E+00              9.00000E+100
        106  phase1.collocation_constraint.defects:S                   e   0.000000E+00    2.421977E-11    0.000000E+00              9.00000E+100
        107  phase1.collocation_constraint.defects:S                   e   0.000000E+00    2.371472E-11    0.000000E+00              9.00000E+100
        108  phase1.collocation_constraint.defects:S                   e   0.000000E+00    2.260208E-11    0.000000E+00              9.00000E+100
        109  phase1.collocation_constraint.defects:S                   e   0.000000E+00    2.086904E-11    0.000000E+00              9.00000E+100
        110  phase1.collocation_constraint.defects:S                   e   0.000000E+00    1.877619E-11    0.000000E+00              9.00000E+100
        111  phase1.collocation_constraint.defects:S                   e   0.000000E+00    1.680045E-11    0.000000E+00              9.00000E+100
        112  phase1.collocation_constraint.defects:S                   e   0.000000E+00    1.547733E-11    0.000000E+00              9.00000E+100
        113  phase1.collocation_constraint.defects:S                   e   0.000000E+00    1.513776E-11    0.000000E+00              9.00000E+100
        114  phase1.collocation_constraint.defects:S                   e   0.000000E+00    1.500648E-11    0.000000E+00              9.00000E+100
        115  phase1.collocation_constraint.defects:S                   e   0.000000E+00    1.471062E-11    0.000000E+00              9.00000E+100
        116  phase1.collocation_constraint.defects:S                   e   0.000000E+00    1.428737E-11    0.000000E+00              9.00000E+100
        117  phase1.collocation_constraint.defects:S                   e   0.000000E+00    1.378811E-11    0.000000E+00              9.00000E+100
        118  phase1.collocation_constraint.defects:S                   e   0.000000E+00    1.327258E-11    0.000000E+00              9.00000E+100
        119  phase1.collocation_constraint.defects:S                   e   0.000000E+00    1.280423E-11    0.000000E+00              9.00000E+100
        120  phase1.collocation_constraint.defects:S                   e   0.000000E+00    1.243927E-11    0.000000E+00              9.00000E+100
        121  phase1.collocation_constraint.defects:S                   e   0.000000E+00    1.221903E-11    0.000000E+00              9.00000E+100
        122  phase1.collocation_constraint.defects:S                   e   0.000000E+00    1.216691E-11    0.000000E+00              9.00000E+100
        123  phase1.collocation_constraint.defects:S                   e   0.000000E+00    1.203350E-11    0.000000E+00              9.00000E+100
        124  phase1.collocation_constraint.defects:S                   e   0.000000E+00    1.173658E-11    0.000000E+00              9.00000E+100
        125  phase1.collocation_constraint.defects:S                   e   0.000000E+00    1.131287E-11    0.000000E+00              9.00000E+100
        126  phase1.collocation_constraint.defects:S                   e   0.000000E+00    1.081179E-11    0.000000E+00              9.00000E+100
        127  phase1.collocation_constraint.defects:S                   e   0.000000E+00    1.029626E-11    0.000000E+00              9.00000E+100
        128  phase1.collocation_constraint.defects:S                   e   0.000000E+00    9.825433E-12    0.000000E+00              9.00000E+100
        129  phase1.collocation_constraint.defects:S                   e   0.000000E+00    9.459488E-12    0.000000E+00              9.00000E+100
        130  phase1.collocation_constraint.defects:S                   e   0.000000E+00    9.235720E-12    0.000000E+00              9.00000E+100
        131  phase1.collocation_constraint.defects:S                   e   0.000000E+00    9.182348E-12    0.000000E+00              9.00000E+100
        132  phase1.collocation_constraint.defects:S                   e   0.000000E+00    9.083065E-12    0.000000E+00              9.00000E+100
        133  phase1.collocation_constraint.defects:S                   e   0.000000E+00    8.856744E-12    0.000000E+00              9.00000E+100
        134  phase1.collocation_constraint.defects:S                   e   0.000000E+00    8.544760E-12    0.000000E+00              9.00000E+100
        135  phase1.collocation_constraint.defects:S                   e   0.000000E+00    8.196850E-12    0.000000E+00              9.00000E+100
        136  phase1.collocation_constraint.defects:S                   e   0.000000E+00    7.860523E-12    0.000000E+00              9.00000E+100
        137  phase1.collocation_constraint.defects:S                   e   0.000000E+00    7.575899E-12    0.000000E+00              9.00000E+100
        138  phase1.collocation_constraint.defects:S                   e   0.000000E+00    7.365210E-12    0.000000E+00              9.00000E+100
        139  phase1.collocation_constraint.defects:S                   e   0.000000E+00    7.247302E-12    0.000000E+00              9.00000E+100
        140  phase1.collocation_constraint.defects:S                   e   0.000000E+00    7.215132E-12    0.000000E+00              9.00000E+100
        141  phase1.collocation_constraint.defects:S                   e   0.000000E+00    7.147454E-12    0.000000E+00              9.00000E+100
        142  phase1.collocation_constraint.defects:S                   e   0.000000E+00    6.996492E-12    0.000000E+00              9.00000E+100
        143  phase1.collocation_constraint.defects:S                   e   0.000000E+00    6.791300E-12    0.000000E+00              9.00000E+100
        144  phase1.collocation_constraint.defects:S                   e   0.000000E+00    6.572022E-12    0.000000E+00              9.00000E+100
        145  phase1.collocation_constraint.defects:S                   e   0.000000E+00    6.368670E-12    0.000000E+00              9.00000E+100
        146  phase1.collocation_constraint.defects:S                   e   0.000000E+00    6.203132E-12    0.000000E+00              9.00000E+100
        147  phase1.collocation_constraint.defects:S                   e   0.000000E+00    6.086524E-12    0.000000E+00              9.00000E+100
        148  phase1.collocation_constraint.defects:S                   e   0.000000E+00    6.020908E-12    0.000000E+00              9.00000E+100
        149  phase1.collocation_constraint.defects:S                   e   0.000000E+00    5.999657E-12    0.000000E+00              9.00000E+100
        150  phase1.collocation_constraint.defects:S                   e   0.000000E+00    5.920594E-12    0.000000E+00              9.00000E+100
        151  phase1.collocation_constraint.defects:S                   e   0.000000E+00    5.744259E-12    0.000000E+00              9.00000E+100
        152  phase1.collocation_constraint.defects:S                   e   0.000000E+00    5.513988E-12    0.000000E+00              9.00000E+100
        153  phase1.collocation_constraint.defects:S                   e   0.000000E+00    5.282833E-12    0.000000E+00              9.00000E+100
        154  phase1.collocation_constraint.defects:S                   e   0.000000E+00    5.081469E-12    0.000000E+00              9.00000E+100
        155  phase1.collocation_constraint.defects:S                   e   0.000000E+00    4.937623E-12    0.000000E+00              9.00000E+100
        156  phase1.collocation_constraint.defects:S                   e   0.000000E+00    4.854634E-12    0.000000E+00              9.00000E+100
        157  phase1.collocation_constraint.defects:S                   e   0.000000E+00    4.817040E-12    0.000000E+00              9.00000E+100
        158  phase1.collocation_constraint.defects:S                   e   0.000000E+00    4.800305E-12    0.000000E+00              9.00000E+100
        159  phase1.collocation_constraint.defects:S                   e   0.000000E+00    4.776797E-12    0.000000E+00              9.00000E+100
        160  phase1.collocation_constraint.defects:S                   e   0.000000E+00    4.740725E-12    0.000000E+00              9.00000E+100
        161  phase1.collocation_constraint.defects:S                   e   0.000000E+00    4.712211E-12    0.000000E+00              9.00000E+100
        162  phase1.collocation_constraint.defects:S                   e   0.000000E+00    4.718297E-12    0.000000E+00              9.00000E+100
        163  phase1.collocation_constraint.defects:S                   e   0.000000E+00    4.764724E-12    0.000000E+00              9.00000E+100
        164  phase1.collocation_constraint.defects:S                   e   0.000000E+00    4.846143E-12    0.000000E+00              9.00000E+100
        165  phase1.collocation_constraint.defects:S                   e   0.000000E+00    4.931391E-12    0.000000E+00              9.00000E+100
        166  phase1.collocation_constraint.defects:S                   e   0.000000E+00    4.992541E-12    0.000000E+00              9.00000E+100
        167  phase1.collocation_constraint.defects:S                   e   0.000000E+00    5.013448E-12    0.000000E+00              9.00000E+100
        168  phase1.collocation_constraint.defects:S                   e   0.000000E+00    5.082647E-12    0.000000E+00              9.00000E+100
        169  phase1.collocation_constraint.defects:S                   e   0.000000E+00    5.238173E-12    0.000000E+00              9.00000E+100
        170  phase1.collocation_constraint.defects:S                   e   0.000000E+00    5.434139E-12    0.000000E+00              9.00000E+100
        171  phase1.collocation_constraint.defects:S                   e   0.000000E+00    5.632755E-12    0.000000E+00              9.00000E+100
        172  phase1.collocation_constraint.defects:S                   e   0.000000E+00    5.797802E-12    0.000000E+00              9.00000E+100
        173  phase1.collocation_constraint.defects:S                   e   0.000000E+00    5.912790E-12    0.000000E+00              9.00000E+100
        174  phase1.collocation_constraint.defects:S                   e   0.000000E+00    5.977818E-12    0.000000E+00              9.00000E+100
        175  phase1.collocation_constraint.defects:S                   e   0.000000E+00    6.010405E-12    0.000000E+00              9.00000E+100
        176  phase1.collocation_constraint.defects:S                   e   0.000000E+00    6.037349E-12    0.000000E+00              9.00000E+100
        177  phase1.collocation_constraint.defects:S                   e   0.000000E+00    6.032883E-12    0.000000E+00              9.00000E+100
        178  phase1.collocation_constraint.defects:S                   e   0.000000E+00    6.051287E-12    0.000000E+00              9.00000E+100
        179  phase1.collocation_constraint.defects:S                   e   0.000000E+00    6.060121E-12    0.000000E+00              9.00000E+100
        180  phase1.collocation_constraint.defects:S                   e   0.000000E+00    6.036367E-12    0.000000E+00              9.00000E+100
        181  phase1.collocation_constraint.defects:S                   e   0.000000E+00    5.969622E-12    0.000000E+00              9.00000E+100
        182  phase1.collocation_constraint.defects:S                   e   0.000000E+00    5.876964E-12    0.000000E+00              9.00000E+100
        183  phase1.collocation_constraint.defects:S                   e   0.000000E+00    5.780478E-12    0.000000E+00              9.00000E+100
        184  phase1.collocation_constraint.defects:S                   e   0.000000E+00    5.732431E-12    0.000000E+00              9.00000E+100
        185  phase1.collocation_constraint.defects:S                   e   0.000000E+00    5.682814E-12    0.000000E+00              9.00000E+100
        186  phase1.collocation_constraint.defects:S                   e   0.000000E+00    5.643454E-12    0.000000E+00              9.00000E+100
        187  phase1.collocation_constraint.defects:S                   e   0.000000E+00    5.530919E-12    0.000000E+00              9.00000E+100
        188  phase1.collocation_constraint.defects:S                   e   0.000000E+00    5.351395E-12    0.000000E+00              9.00000E+100
        189  phase1.collocation_constraint.defects:S                   e   0.000000E+00    5.133246E-12    0.000000E+00              9.00000E+100
        190  phase1.collocation_constraint.defects:S                   e   0.000000E+00    4.888055E-12    0.000000E+00              9.00000E+100
        191  phase1.collocation_constraint.defects:S                   e   0.000000E+00    4.661907E-12    0.000000E+00              9.00000E+100
        192  phase1.collocation_constraint.defects:S                   e   0.000000E+00    4.476836E-12    0.000000E+00              9.00000E+100
        193  phase1.collocation_constraint.defects:S                   e   0.000000E+00    4.350609E-12    0.000000E+00              9.00000E+100
        194  phase1.collocation_constraint.defects:S                   e   0.000000E+00    4.319985E-12    0.000000E+00              9.00000E+100
        195  phase1.collocation_constraint.defects:S                   e   0.000000E+00    4.249068E-12    0.000000E+00              9.00000E+100
        196  phase1.collocation_constraint.defects:S                   e   0.000000E+00    4.086769E-12    0.000000E+00              9.00000E+100
        197  phase1.collocation_constraint.defects:S                   e   0.000000E+00    3.840695E-12    0.000000E+00              9.00000E+100
        198  phase1.collocation_constraint.defects:S                   e   0.000000E+00    3.533422E-12    0.000000E+00              9.00000E+100
        199  phase1.collocation_constraint.defects:S                   e   0.000000E+00    3.208726E-12    0.000000E+00              9.00000E+100
        200  phase1.collocation_constraint.defects:S                   e   0.000000E+00    2.893699E-12    0.000000E+00              9.00000E+100
        201  phase1.collocation_constraint.defects:S                   e   0.000000E+00    2.640312E-12    0.000000E+00              9.00000E+100
        202  phase1.collocation_constraint.defects:S                   e   0.000000E+00    2.495240E-12    0.000000E+00              9.00000E+100
        203  phase1.collocation_constraint.defects:S                   e   0.000000E+00    2.420201E-12    0.000000E+00              9.00000E+100
        204  phase1.collocation_constraint.defects:S                   e   0.000000E+00    2.418826E-12    0.000000E+00              9.00000E+100
        205  phase1.collocation_constraint.defects:S                   e   0.000000E+00    2.348400E-12    0.000000E+00              9.00000E+100
        206  phase1.collocation_constraint.defects:S                   e   0.000000E+00    2.257067E-12    0.000000E+00              9.00000E+100
        207  phase1.collocation_constraint.defects:S                   e   0.000000E+00    2.138055E-12    0.000000E+00              9.00000E+100
        208  phase1.collocation_constraint.defects:S                   e   0.000000E+00    2.018257E-12    0.000000E+00              9.00000E+100
        209  phase1.collocation_constraint.defects:S                   e   0.000000E+00    1.904643E-12    0.000000E+00              9.00000E+100
        210  phase1.collocation_constraint.defects:S                   e   0.000000E+00    1.816353E-12    0.000000E+00              9.00000E+100
        211  phase1.collocation_constraint.defects:S                   e   0.000000E+00    1.758981E-12    0.000000E+00              9.00000E+100
        212  phase1.collocation_constraint.defects:S                   e   0.000000E+00    1.754908E-12    0.000000E+00              9.00000E+100
        213  phase1.collocation_constraint.defects:S                   e   0.000000E+00    1.718394E-12    0.000000E+00              9.00000E+100
        214  phase1.collocation_constraint.defects:S                   e   0.000000E+00    1.649833E-12    0.000000E+00              9.00000E+100
        215  phase1.collocation_constraint.defects:S                   e   0.000000E+00    1.539949E-12    0.000000E+00              9.00000E+100
        216  phase1.collocation_constraint.defects:S                   e   0.000000E+00    1.411121E-12    0.000000E+00              9.00000E+100
        217  phase1.collocation_constraint.defects:S                   e   0.000000E+00    1.270269E-12    0.000000E+00              9.00000E+100
        218  phase1.collocation_constraint.defects:S                   e   0.000000E+00    1.145220E-12    0.000000E+00              9.00000E+100
        219  phase1.collocation_constraint.defects:S                   e   0.000000E+00    1.032980E-12    0.000000E+00              9.00000E+100
        220  phase1.collocation_constraint.defects:S                   e   0.000000E+00    9.917061E-13    0.000000E+00              9.00000E+100
        221  phase1.collocation_constraint.defects:S                   e   0.000000E+00    9.798784E-13    0.000000E+00              9.00000E+100
        222  phase1.collocation_constraint.defects:S                   e   0.000000E+00    8.634669E-13    0.000000E+00              9.00000E+100
        223  phase1.collocation_constraint.defects:S                   e   0.000000E+00    6.640166E-13    0.000000E+00              9.00000E+100
        224  phase1.collocation_constraint.defects:S                   e   0.000000E+00    3.803495E-13    0.000000E+00              9.00000E+100
        225  phase1.collocation_constraint.defects:S                   e   0.000000E+00    6.743228E-14    0.000000E+00              9.00000E+100
        226  phase1.collocation_constraint.defects:S                   e   0.000000E+00   -2.434237E-13    0.000000E+00              9.00000E+100
        227  phase1.collocation_constraint.defects:S                   e   0.000000E+00   -4.933255E-13    0.000000E+00              9.00000E+100
        228  phase1.collocation_constraint.defects:S                   e   0.000000E+00   -6.926778E-13    0.000000E+00              9.00000E+100
        229  phase1.collocation_constraint.defects:S                   e   0.000000E+00   -7.715941E-13    0.000000E+00              9.00000E+100
        230  phase1.collocation_constraint.defects:S                   e   0.000000E+00   -8.281312E-13    0.000000E+00              9.00000E+100
        231  phase1.collocation_constraint.defects:S                   e   0.000000E+00   -8.771104E-13    0.000000E+00              9.00000E+100
        232  phase1.collocation_constraint.defects:S                   e   0.000000E+00   -1.008343E-12    0.000000E+00              9.00000E+100
        233  phase1.collocation_constraint.defects:S                   e   0.000000E+00   -1.188555E-12    0.000000E+00              9.00000E+100
        234  phase1.collocation_constraint.defects:S                   e   0.000000E+00   -1.388693E-12    0.000000E+00              9.00000E+100
        235  phase1.collocation_constraint.defects:S                   e   0.000000E+00   -1.564488E-12    0.000000E+00              9.00000E+100
        236  phase1.collocation_constraint.defects:S                   e   0.000000E+00   -1.702592E-12    0.000000E+00              9.00000E+100
        237  phase1.collocation_constraint.defects:S                   e   0.000000E+00   -1.792109E-12    0.000000E+00              9.00000E+100
        238  phase1.collocation_constraint.defects:S                   e   0.000000E+00   -1.876031E-12    0.000000E+00              9.00000E+100
        239  phase1.collocation_constraint.defects:S                   e   0.000000E+00   -1.858559E-12    0.000000E+00              9.00000E+100
        240  phase1.collocation_constraint.defects:S                   e   0.000000E+00   -1.875049E-12    0.000000E+00              9.00000E+100
        241  phase1.collocation_constraint.defects:S                   e   0.000000E+00   -1.917452E-12    0.000000E+00              9.00000E+100
        242  phase1.collocation_constraint.defects:S                   e   0.000000E+00   -1.938752E-12    0.000000E+00              9.00000E+100
        243  phase1.collocation_constraint.defects:S                   e   0.000000E+00   -1.932666E-12    0.000000E+00              9.00000E+100
        244  phase1.collocation_constraint.defects:S                   e   0.000000E+00   -1.883687E-12    0.000000E+00              9.00000E+100
        245  phase1.collocation_constraint.defects:S                   e   0.000000E+00   -1.792109E-12    0.000000E+00              9.00000E+100
        246  phase1.collocation_constraint.defects:S                   e   0.000000E+00   -1.708873E-12    0.000000E+00              9.00000E+100
        247  phase1.collocation_constraint.defects:S                   e   0.000000E+00   -1.649294E-12    0.000000E+00              9.00000E+100
        248  phase1.collocation_constraint.defects:S                   e   0.000000E+00   -1.697782E-12    0.000000E+00              9.00000E+100
        249  phase1.collocation_constraint.defects:S                   e   0.000000E+00   -1.585984E-12    0.000000E+00              9.00000E+100
        250  phase1.collocation_constraint.defects:S                   e   0.000000E+00   -1.477425E-12    0.000000E+00              9.00000E+100
        251  phase1.collocation_constraint.defects:S                   e   0.000000E+00   -1.314488E-12    0.000000E+00              9.00000E+100
        252  phase1.collocation_constraint.defects:S                   e   0.000000E+00   -1.074990E-12    0.000000E+00              9.00000E+100
        253  phase1.collocation_constraint.defects:S                   e   0.000000E+00   -7.902435E-13    0.000000E+00              9.00000E+100
        254  phase1.collocation_constraint.defects:S                   e   0.000000E+00   -4.947979E-13    0.000000E+00              9.00000E+100
        255  phase1.collocation_constraint.defects:S                   e   0.000000E+00   -2.519631E-13    0.000000E+00              9.00000E+100
        256  phase1.collocation_constraint.defects:S                   e   0.000000E+00   -4.358069E-14    0.000000E+00              9.00000E+100
        257  phase1.continuity_comp.defect_states:S                    e   0.000000E+00    0.000000E+00    0.000000E+00              9.00000E+100
        258  phase1.continuity_comp.defect_states:S                    e   0.000000E+00    2.775558E-17    0.000000E+00              9.00000E+100
        259  phase1.continuity_comp.defect_states:S                    e   0.000000E+00    0.000000E+00    0.000000E+00              9.00000E+100
        260  phase1.continuity_comp.defect_states:S                    e   0.000000E+00    0.000000E+00    0.000000E+00              9.00000E+100
        261  phase1.continuity_comp.defect_states:S                    e   0.000000E+00    0.000000E+00    0.000000E+00              9.00000E+100
        262  phase1.continuity_comp.defect_states:S                    e   0.000000E+00    0.000000E+00    0.000000E+00              9.00000E+100
        263  phase1.continuity_comp.defect_states:S                    e   0.000000E+00    0.000000E+00    0.000000E+00              9.00000E+100
        264  phase1.continuity_comp.defect_states:S                    e   0.000000E+00    0.000000E+00    0.000000E+00              9.00000E+100
        265  phase1.continuity_comp.defect_states:S                    e   0.000000E+00    0.000000E+00    0.000000E+00              9.00000E+100
        266  phase1.continuity_comp.defect_states:S                    e   0.000000E+00    0.000000E+00    0.000000E+00              9.00000E+100
        267  phase1.continuity_comp.defect_states:S                    e   0.000000E+00    0.000000E+00    0.000000E+00              9.00000E+100
        268  phase1.continuity_comp.defect_states:S                    e   0.000000E+00    0.000000E+00    0.000000E+00              9.00000E+100
        269  phase1.continuity_comp.defect_states:S                    e   0.000000E+00    0.000000E+00    0.000000E+00              9.00000E+100
        270  phase1.continuity_comp.defect_states:S                    e   0.000000E+00    0.000000E+00    0.000000E+00              9.00000E+100
        271  phase1.continuity_comp.defect_states:S                    e   0.000000E+00    0.000000E+00    0.000000E+00              9.00000E+100
        272  phase1.continuity_comp.defect_states:S                    e   0.000000E+00    0.000000E+00    0.000000E+00              9.00000E+100
        273  phase1.continuity_comp.defect_states:S                    e   0.000000E+00    0.000000E+00    0.000000E+00              9.00000E+100
        274  phase1.continuity_comp.defect_states:S                    e   0.000000E+00    0.000000E+00    0.000000E+00              9.00000E+100
        275  phase1.continuity_comp.defect_states:S                    e   0.000000E+00    0.000000E+00    0.000000E+00              9.00000E+100
   Exit Status
      Inform  Description
           0  Optimization terminated successfully.
--------------------------------------------------------------------------------
/usr/share/miniconda/envs/test/lib/python3.13/site-packages/openmdao/visualization/opt_report/opt_report.py:611: UserWarning: Attempting to set identical low and high ylims makes transformation singular; automatically expanding.
  ax.set_ylim([ymin_plot, ymax_plot])
 
 
    
  
  
