Water Rocket#
Author: Bernardo Bahia Monteiro (bbahia@umich.edu)
In this example, we will optimize a water rocket for range and height at the apogee, using design variables that are easily modifiable just before launch: the empty mass, the initial water volume and the launch angle. This example builds on multi-phase cannonball ane is adapted from Optimization of a Water Rocket in OpenMDAO/Dymos [BM20].
Nomenclature#
| Symbol | definition | 
|---|---|
| \(v_\text{out}\) | water exit speed at the nozzle | 
| \(A_\text{out}\) | nozzle area | 
| \(V_w\) | water volume in the rocket | 
| \(p\) | pressure in the rocket | 
| \(p_a\) | ambient pressure | 
| \(\dot{\,}\) | time derivative | 
| \(k\) | polytropic constant | 
| \(V_b\) | internal volume of the rocket | 
| \(\rho_w\) | water density | 
| \(T\) | thrust | 
| \(q\) | dynamic pressure | 
| \(S\) | cross sectional area | 
| \((\cdot)_0\) | value of \((\cdot)\) at \(t=0\) | 
| \(t\) | time | 
Problem Formulation#
A natural objective function for a water rocket is the maximum height achieved by the rocket during flight, or the horizontal distance it travels, i.e. its range. The design of a water rocket is somewhat constrained by the soda bottle used as its engine. This means that the volume available for water and air is fixed, the initial launch pressure is limited by the bottle’s strength (since the pressure is directly related to the energy available for the rocket, it is easy to see that it should be as high as possible) and the nozzle throat area is also fixed. Given these manufacturing constraints, the design variables we are left with are the empty mass (it can be easily changed through adding ballast), the water volume at the launch, and the launch angle. With this considerations in mind, a natural formulation for the water rocket problem is
Model#
The water rocket model is divided into three basic components: a water engine, responsible for modelling the fluid dynamics inside the rocket and returning its thrust; the aerodynamics, responsible for calculating the atmospheric drag of the rocket; and the equations of motion, responsible for propagating the rocket’s trajectory in time, using Newton’s laws and the forces provided by the other two components.
In order to integrate these three basic components, some additional interfacing components are necessary: an atmospheric model to provide values of ambient pressure for the water engine and air density to the calculation of the dynamic pressure for the aerodynamic model, and a component that calculates the instantaneous mass of the rocket by summing the water mass with the rocket’s empty mass. The high level layout of this model is shown in below.
atmos, dynamic_pressure, aero and eom are the same models used in multi-phase cannonball.
The remaining components are discussed below.
Warning
The eom component has a singularity in the flight path angle derivative when the flight speed is zero.
This happens because the rotational dynamics are not modelled.
This can cause convergence problems if the launch velocity is set to zero or the launch angle is set to \(90^\circ\)
Note
Since the range of altitudes achieved by the water rocket is very small (100m), the air density and pressure are practically constant, thus the use of an atmospheric model is not necessary. However, using it makes it easier to reuse code from multi-phase cannonball.
Water engine#
The water engine is modelled by assuming that the air expansion in the rocket follows an adiabatic process and the water flow is incompressible and inviscid, i.e. it follows Bernoulli’s equation. We also make the following simplifying assumptions:
- The thrust developed after the water is depleted is negligible 
- The area inside the bottle is much smaller than the nozzle area 
- The inertial forces do not affect the fluid dynamics inside the bottle 
This simplified modelling can be found in Prusa[@Prusa2000]. A more rigorous formulation, which drops all these simplifying assumptions can be found in Wheeler[@Wheeler2002], Gommes[@Gommes2010], and Barria-Perotti[@BarrioPerotti2010].
The first assumption leads to an underestimation of the rocket performance, since the air left in the bottle after it is out of water is known to generate appreciable thrust[@Thorncroft2009]. This simplified model, however, produces physically meaningful results.
There are two states in this dynamical model, the water volume in the rocket \(V_w\) and the gauge pressure inside the rocket \(p\). The constitutive equations and the N2 diagram showing the model organization are shown below.
Constitutive equations of the water engine model#
| Component | Equation | 
|---|---|
| water_exhaust_speed | \(v_\text{out} = \sqrt{2(p-p_a)/\rho_w}\) | 
| water_flow_rate | \(\dot{V}_w = -v_\text{out} A_\text{out}\) | 
| pressure_rate | \(\dot{p} = kp\frac{\dot{V_w}}{(V_b-V_w)}\) | 
| water_thrust | \(T = (\rho_w v_\text{out})(v_\text{out}A_\text{out})\) | 
import numpy as np
import matplotlib as mpl
import matplotlib.pyplot as plt
import openmdao.api as om
import dymos as dm
class WaterEngine(om.Group):
    """
    Computes thrust and water flow for a water.
    Simplifications:
     - the pressure due to the water column in the non inertial frame (i.e.
       under a+g acceleration) is insignificant compared to the air pressure
     - the water does not have appreciable speed inside the bottle
    """
    def initialize(self):
        self.options.declare('num_nodes', types=int)
    def setup(self):
        nn = self.options['num_nodes']
        self.add_subsystem(name='water_exhaust_speed',
                           subsys=_WaterExhaustSpeed(num_nodes=nn),
                           promotes=['p', 'p_a', 'rho_w'])
        self.add_subsystem(name='water_flow_rate',
                           subsys=_WaterFlowRate(num_nodes=nn),
                           promotes=['A_out', 'Vdot'])
        self.add_subsystem(name='pressure_rate',
                           subsys=_PressureRate(num_nodes=nn),
                           promotes=['p', 'k', 'V_b', 'V_w', 'Vdot', 'pdot'])
        self.add_subsystem(name='water_thrust',
                           subsys=_WaterThrust(num_nodes=nn),
                           promotes=['rho_w', 'A_out', 'F'])
        self.set_input_defaults('A_out', val=np.pi*13e-3**2/4*np.ones(nn))
        self.set_input_defaults('p', val=6.5e5*np.ones(nn))
        self.connect('water_exhaust_speed.v_out', 'water_flow_rate.v_out')
        self.connect('water_exhaust_speed.v_out', 'water_thrust.v_out')
class _WaterExhaustSpeed(om.ExplicitComponent):
    def initialize(self):
        self.options.declare('num_nodes', types=int)
    def setup(self):
        nn = self.options['num_nodes']
        self.add_input(name='rho_w', val=1e3*np.ones(nn), desc='water density', units='kg/m**3')
        self.add_input(name='p', val=6.5e5*np.ones(nn), desc='air pressure', units='N/m**2')  # 5.5bar = 80 psi
        self.add_input(name='p_a', val=1.01e5*np.ones(nn), desc='air pressure', units='N/m**2')
        self.add_output(name='v_out', shape=(nn,), desc='water exhaust speed', units='m/s')
        ar = np.arange(nn)
        self.declare_partials(of='*', wrt='*', rows=ar, cols=ar)
    def compute(self, inputs, outputs):
        p = inputs['p']
        p_a = inputs['p_a']
        rho_w = inputs['rho_w']
        outputs['v_out'] = np.sqrt(2*(p-p_a)/rho_w)
    def compute_partials(self, inputs, partials):
        p = inputs['p']
        p_a = inputs['p_a']
        rho_w = inputs['rho_w']
        v_out = np.sqrt(2*(p-p_a)/rho_w)
        partials['v_out', 'p'] = 1/v_out/rho_w
        partials['v_out', 'p_a'] = -1/v_out/rho_w
        partials['v_out', 'rho_w'] = 1/v_out*(-(p-p_a)/rho_w**2)
class _PressureRate(om.ExplicitComponent):
    def initialize(self):
        self.options.declare('num_nodes', types=int)
    def setup(self):
        nn = self.options['num_nodes']
        self.add_input(name='p', val=np.ones(nn), desc='air pressure', units='N/m**2')
        self.add_input(name='k', val=1.4*np.ones(nn), desc='polytropic coefficient for expansion', units=None)
        self.add_input(name='V_b', val=2e-3*np.ones(nn), desc='bottle volume', units='m**3')
        self.add_input(name='V_w', val=1e-3*np.ones(nn), desc='water volume', units='m**3')
        self.add_input(name='Vdot', shape=(nn,), desc='water flow', units='m**3/s')
        self.add_output(name='pdot', shape=(nn,), desc='pressure derivative', units='N/m**2/s')
        ar = np.arange(nn)
        self.declare_partials(of='*', wrt='*', rows=ar, cols=ar)
    def compute(self, inputs, outputs):
        p = inputs['p']
        k = inputs['k']
        V_b = inputs['V_b']
        V_w = inputs['V_w']
        Vdot = inputs['Vdot']
        pdot = p*k*Vdot/(V_b-V_w)
        outputs['pdot'] = pdot
    def compute_partials(self, inputs, partials):
        p = inputs['p']
        k = inputs['k']
        V_b = inputs['V_b']
        V_w = inputs['V_w']
        Vdot = inputs['Vdot']
        partials['pdot', 'p'] = k*Vdot/(V_b-V_w)
        partials['pdot', 'k'] = p*Vdot/(V_b-V_w)
        partials['pdot', 'V_b'] = -p*k*Vdot/(V_b-V_w)**2
        partials['pdot', 'V_w'] = p*k*Vdot/(V_b-V_w)**2
        partials['pdot', 'Vdot'] = p*k/(V_b-V_w)
class _WaterFlowRate(om.ExplicitComponent):
    """ Computer water flow rate"""
    def initialize(self):
        self.options.declare('num_nodes', types=int)
    def setup(self):
        nn = self.options['num_nodes']
        self.add_input(name='A_out', val=np.ones(nn), desc='nozzle outlet area', units='m**2')
        self.add_input(name='v_out', val=np.zeros(nn), desc='water exhaust speed', units='m/s')
        self.add_output(name='Vdot', shape=(nn,), desc='water flow', units='m**3/s')
        ar = np.arange(nn)
        self.declare_partials(of='*', wrt='*', rows=ar, cols=ar)
    def compute(self, inputs, outputs):
        A_out = inputs['A_out']
        v_out = inputs['v_out']
        outputs['Vdot'] = -v_out*A_out
    def compute_partials(self, inputs, partials):
        A_out = inputs['A_out']
        v_out = inputs['v_out']
        partials['Vdot', 'A_out'] = -v_out
        partials['Vdot', 'v_out'] = -A_out
The _MassAdder component calculates the rocket’s instantaneous mass by
summing the water mass with the rockets empty mass, i.e.
class _MassAdder(om.ExplicitComponent):
    def initialize(self):
        self.options.declare('num_nodes', types=int)
    def setup(self):
        nn = self.options['num_nodes']
        self.add_input('m_empty', val=np.zeros(nn), desc='empty mass', units='kg')
        self.add_input('V_w', val=1e-3*np.ones(nn), desc='water volume', units='m**3')
        self.add_input('rho_w', val=1e3*np.ones(nn), desc="water density", units='kg/m**3')
        self.add_output('m', val=np.zeros(nn), desc='total mass', units='kg')
        ar = np.arange(nn)
        self.declare_partials('*', '*', cols=ar, rows=ar)
    def compute(self, inputs, outputs):
        outputs['m'] = inputs['m_empty'] + inputs['rho_w']*inputs['V_w']
    def compute_partials(self, inputs, jacobian):
        jacobian['m', 'm_empty'] = 1
        jacobian['m', 'rho_w'] = inputs['V_w']
        jacobian['m', 'V_w'] = inputs['rho_w']
Now these components are joined in a single group
display_source('dymos.examples.water_rocket.water_propulsion_ode.WaterPropulsionODE')
class WaterPropulsionODE(om.Group):
    def initialize(self):
        self.options.declare('num_nodes', types=int)
        self.options.declare('ballistic', types=bool, default=False,
                             desc='If True, neglect propulsion system.')
    def setup(self):
        nn = self.options['num_nodes']
        self.add_subsystem(name='atmos',
                           subsys=USatm1976Comp(num_nodes=nn))
        if not self.options['ballistic']:
            self.add_subsystem(name='water_engine',
                               subsys=WaterEngine(num_nodes=nn),
                               promotes_inputs=['rho_w'])
            self.add_subsystem(name='mass_adder',
                               subsys=_MassAdder(num_nodes=nn),
                               promotes_inputs=['rho_w'])
        self.add_subsystem(name='dynamic_pressure',
                           subsys=DynamicPressureComp(num_nodes=nn))
        self.add_subsystem(name='aero',
                           subsys=LiftDragForceComp(num_nodes=nn))
        self.add_subsystem(name='eom',
                           subsys=FlightPathEOM2D(num_nodes=nn))
        self.connect('atmos.rho', 'dynamic_pressure.rho')
        self.connect('dynamic_pressure.q', 'aero.q')
        self.connect('aero.f_drag', 'eom.D')
        self.connect('aero.f_lift', 'eom.L')
        if not self.options['ballistic']:
            self.connect('atmos.pres', 'water_engine.p_a')
            self.connect('water_engine.F', 'eom.T')
            self.connect('mass_adder.m', 'eom.m')
Phases#
The flight of the water rocket is split in three distinct phases: propelled ascent, ballistic ascent and ballistic descent. If the simplification of no thrust without water were lifted, there would be an extra “air propelled ascent” phase between the propelled ascent and ballistic ascent phases.
Propelled ascent: is the flight phase where the rocket still has water inside, and hence it is producing thrust. The thrust is given by the water engine model, and fed into the flight dynamic equations. It starts at launch and finishes when the water is depleted, i.e. \(V_w=0\).
Ballistic ascent: is the flight phase where the rocket is ascending (\(\gamma>0\)) but produces no thrust. This phase begins at the end of thepropelled ascent phase and ends at the apogee, defined by \(\gamma=0\).
Descent: is the phase where the rocket is descending without thrust. It begins at the end of the ballistic ascent phase and ends with ground impact, i.e. \(h=0\).
def new_propelled_ascent_phase(transcription):
    propelled_ascent = dm.Phase(ode_class=WaterPropulsionODE,
                                transcription=transcription)
    # All initial states except flight path angle and water volume are fixed
    # Final flight path angle is fixed (we will set it to zero so that the phase ends at apogee)
    # Final water volume is fixed (we will set it to zero so that phase ends when bottle empties)
    propelled_ascent.set_time_options(
        fix_initial=True, duration_bounds=(0.001, 0.5), duration_ref=0.1, units='s')
    propelled_ascent.add_state('r', units='m', rate_source='eom.r_dot',
                               fix_initial=True, fix_final=False, ref=100.0, defect_ref=100.0)
    propelled_ascent.add_state('h', units='m', rate_source='eom.h_dot', targets=['atmos.h'],
                               fix_initial=True, fix_final=False, ref=10.0, defect_ref=10.0)
    propelled_ascent.add_state('gam', units='deg', rate_source='eom.gam_dot', targets=['eom.gam'],
                               fix_initial=False, fix_final=False, lower=0, upper=85.0, ref=90)
    propelled_ascent.add_state('v', units='m/s', rate_source='eom.v_dot', targets=['dynamic_pressure.v', 'eom.v'],
                               fix_initial=True, fix_final=False, ref=100, defect_ref=100, lower=0.01)
    propelled_ascent.add_state('p', units='bar', rate_source='water_engine.pdot',
                               targets=['water_engine.p'], fix_initial=True, fix_final=False,
                               lower=1.02)
    propelled_ascent.add_state('V_w', units='L', rate_source='water_engine.Vdot',
                               targets=['water_engine.V_w', 'mass_adder.V_w'],
                               fix_initial=False, fix_final=True, ref=10., defect_ref=0.1,
                               lower=0)
    propelled_ascent.add_parameter(
        'S', targets=['aero.S'], units='m**2')
    propelled_ascent.add_parameter(
        'm_empty', targets=['mass_adder.m_empty'], units='kg')
    propelled_ascent.add_parameter(
        'V_b', targets=['water_engine.V_b'], units='m**3')
    propelled_ascent.add_timeseries_output('water_engine.F', 'T', units='N')
    return propelled_ascent
def new_ballistic_ascent_phase(transcription):
    ballistic_ascent = dm.Phase(ode_class=WaterPropulsionODE, transcription=transcription,
                                ode_init_kwargs={'ballistic': True})
    # All initial states are free (they will be  linked to the final stages of propelled_ascent).
    # Final flight path angle is fixed (we will set it to zero so that the phase ends at apogee)
    ballistic_ascent.set_time_options(
        fix_initial=False, initial_bounds=(0.001, 1), duration_bounds=(0.001, 10),
        duration_ref=1, units='s')
    ballistic_ascent.add_state('r', units='m', rate_source='eom.r_dot', fix_initial=False,
                               fix_final=False, ref=1.0, defect_ref=1.0)
    ballistic_ascent.add_state('h', units='m', rate_source='eom.h_dot', targets=['atmos.h'],
                               fix_initial=False, fix_final=False, ref=1.0)
    ballistic_ascent.add_state('gam', units='deg', rate_source='eom.gam_dot', targets=['eom.gam'],
                               fix_initial=False, fix_final=True, upper=89, ref=90)
    ballistic_ascent.add_state('v', units='m/s', rate_source='eom.v_dot',
                               targets=['dynamic_pressure.v', 'eom.v'], fix_initial=False,
                               fix_final=False, ref=1.)
    ballistic_ascent.add_parameter('S', targets=['aero.S'], units='m**2')
    ballistic_ascent.add_parameter('m_empty', targets=['eom.m'], units='kg')
    return ballistic_ascent
def new_descent_phase(transcription):
    descent = dm.Phase(ode_class=WaterPropulsionODE, transcription=transcription,
                       ode_init_kwargs={'ballistic': True})
    # All initial states and time are free (they will be linked to the final states of ballistic_ascent).
    # Final altitude is fixed (we will set it to zero so that the phase ends at ground impact)
    descent.set_time_options(initial_bounds=(.5, 100), duration_bounds=(.5, 100),
                             duration_ref=10, units='s')
    descent.add_state('r', units='m', rate_source='eom.r_dot', fix_initial=False, fix_final=False)
    descent.add_state('h', units='m', rate_source='eom.h_dot', targets=['atmos.h'],
                      fix_initial=False, fix_final=True)
    descent.add_state('gam', units='deg', rate_source='eom.gam_dot', targets=['eom.gam'],
                      fix_initial=False, fix_final=False)
    descent.add_state('v', units='m/s', rate_source='eom.v_dot',
                      targets=['dynamic_pressure.v', 'eom.v'],
                      fix_initial=False, fix_final=False,
                      ref=1)
    descent.add_parameter('S', targets=['aero.S'], units='m**2')
    descent.add_parameter('mass', targets=['eom.m'], units='kg')
    return descent
Model parameters#
The model requires a few constant parameters. The values used are shown in the following table.
Values for parameters in the water rocket model
| Parameter | Value | Unit | Reference | 
|---|---|---|---|
| \(C_D\) | 0.3450 | - | |
| \(S\) | \(\pi 106^2/4\) | \(mm^2\) | |
| \(k\) | 1.2 | - | |
| \(A_\text{out}\) | \(\pi22^2/4\) | \(mm^2\) | [air13] | 
| \(V_b\) | 2 | L | |
| \(\rho_w\) | 1000 | \(kg/m^3\) | |
| \(p_0\) | 6.5 | bar | |
| \(v_0\) | 0.1 | \(m/s\) | |
| \(h_0\) | 0 | \(m\) | |
| \(r_0\) | 0 | \(m\) | 
Values for the bottle volume \(V_b\), its cross-sectional area \(S\) and the nozzle area \(A_\text{out}\) are determined by the soda bottle that makes the rocket primary structure, and thus are not easily modifiable by the designer. The polytropic coefficient \(k\) is a function of the moist air characteristics inside the rocket. The initial speed \(v_0\) must be set to a value higher than zero, otherwise the flight dynamic equations become singular. This issue arises from the angular dynamics of the rocket not being modelled. The drag coefficient \(C_D\) is sensitive to the aerodynamic design, but can be optimized by a single discipline analysis. The initial pressure \(p_0\) should be maximized in order to obtain the maximum range or height for the rocket. It is limited by the structural properties of the bottle, which are modifiable by the designer, since the bottle needs to be available commercially. Finally, the starting point of the rocket is set to the origin.
Putting it all together#
The different phases must be combined in a single trajectory, and linked in a sequence. Here we also define the design variables.
display_source('dymos.examples.water_rocket.phases.new_water_rocket_trajectory')
def new_water_rocket_trajectory(objective):
    tx_prop = dm.Radau(num_segments=20, order=3, compressed=True)
    tx_bal = dm.Radau(num_segments=10, order=3, compressed=True)
    tx_desc = dm.Radau(num_segments=10, order=3, compressed=True)
    traj = dm.Trajectory()
    # Add phases to trajectory
    propelled_ascent = traj.add_phase('propelled_ascent', new_propelled_ascent_phase(tx_prop))
    ballistic_ascent = traj.add_phase('ballistic_ascent', new_ballistic_ascent_phase(tx_bal))
    descent = traj.add_phase('descent', new_descent_phase(tx_desc))
    # Link phases
    traj.link_phases(phases=['propelled_ascent', 'ballistic_ascent'], vars=['*'])
    traj.link_phases(phases=['ballistic_ascent', 'descent'], vars=['*'])
    # Set objective function
    if objective == 'height':
        ballistic_ascent.add_objective('h', loc='final', ref=-1.0)
    elif objective == 'range':
        descent.add_objective('r', loc='final', ref=-1.0)
    else:
        raise ValueError(f"objective='{objective}' is not defined. Try using 'height' or 'range'")
    # Add design parameters to the trajectory.
    traj.add_parameter('CD',
                       targets={'propelled_ascent': ['aero.CD'],
                                'ballistic_ascent': ['aero.CD'],
                                'descent': ['aero.CD']},
                       val=0.3450, units=None, opt=False)
    traj.add_parameter('CL',
                       targets={'propelled_ascent': ['aero.CL'],
                                'ballistic_ascent': ['aero.CL'],
                                'descent': ['aero.CL']},
                       val=0.0, units=None, opt=False)
    traj.add_parameter('T',
                       targets={'ballistic_ascent': ['eom.T'],
                                'descent': ['eom.T']},
                       val=0.0, units='N', opt=False)
    traj.add_parameter('alpha',
                       targets={'propelled_ascent': ['eom.alpha'],
                                'ballistic_ascent': ['eom.alpha'],
                                'descent': ['eom.alpha']},
                       val=0.0, units='deg', opt=False)
    traj.add_parameter('m_empty', units='kg', val=0.15,
                       targets={'propelled_ascent': 'm_empty',
                                'ballistic_ascent': 'm_empty',
                                'descent': 'mass'},
                       lower=0.001, upper=1, ref=0.1,
                       opt=False)
    traj.add_parameter('V_b', units='m**3', val=2e-3,
                       targets={'propelled_ascent': 'V_b'},
                       opt=False)
    traj.add_parameter('S', units='m**2', val=np.pi*106e-3**2/4, opt=False)
    traj.add_parameter('A_out', units='m**2', val=np.pi*22e-3**2/4.,
                       targets={'propelled_ascent': ['water_engine.A_out']},
                       opt=False)
    traj.add_parameter('k', units=None, val=1.2, opt=False,
                       targets={'propelled_ascent': ['water_engine.k']})
    # Make parameter m_empty a design variable
    traj.set_parameter_options('m_empty', opt=True)
    return traj, {'propelled_ascent': propelled_ascent,
                  'ballistic_ascent': ballistic_ascent,
                  'descent': descent}
Helper Functions to Access the Results#
from collections import namedtuple
def summarize_results(water_rocket_problem):
    p = water_rocket_problem
    Entry = namedtuple('Entry', 'value unit')
    summary = {
        'Launch angle': Entry(p.get_val('traj.propelled_ascent.timeseries.gam',  units='deg')[0, 0], 'deg'),
        'Flight angle at end of propulsion': Entry(p.get_val('traj.propelled_ascent.timeseries.gam',
                                                   units='deg')[-1, 0], 'deg'),
        'Empty mass': Entry(p.get_val('traj.parameters:m_empty', units='kg')[0], 'kg'),
        'Water volume': Entry(p.get_val('traj.propelled_ascent.timeseries.V_w', 'L')[0, 0], 'L'),
        'Maximum range': Entry(p.get_val('traj.descent.timeseries.r', units='m')[-1, 0], 'm'),
        'Maximum height': Entry(p.get_val('traj.ballistic_ascent.timeseries.h', units='m')[-1, 0], 'm'),
        'Maximum velocity': Entry(p.get_val('traj.propelled_ascent.timeseries.v', units='m/s')[-1, 0], 'm/s'),
    }
    return summary
colors = {'pa': 'tab:blue', 'ba': 'tab:orange', 'd': 'tab:green'}
def plot_propelled_ascent(p, exp_out):
    fig, ax = plt.subplots(2, 2, sharex=True, figsize=(12, 6))
    t_imp = p.get_val('traj.propelled_ascent.timeseries.time', 's')
    t_exp = exp_out.get_val('traj.propelled_ascent.timeseries.time', 's')
    
    c = colors['pa']
    ax[0, 0].plot(t_imp, p.get_val('traj.propelled_ascent.timeseries.p', 'bar'), '.', color=c)
    ax[0, 0].plot(t_exp, exp_out.get_val('traj.propelled_ascent.timeseries.p', 'bar'), '-', color=c)
    ax[0, 0].set_ylabel('p (bar)')
    ax[0, 0].set_ylim(bottom=0)
    ax[1, 0].plot(t_imp, p.get_val('traj.propelled_ascent.timeseries.V_w', 'L'), '.', color=c)
    ax[1, 0].plot(t_exp, exp_out.get_val('traj.propelled_ascent.timeseries.V_w', 'L'), '-', color=c)
    ax[1, 0].set_ylabel('$V_w$ (L)')
    ax[0, 1].plot(t_imp, p.get_val('traj.propelled_ascent.timeseries.T', 'N'), '.', color=c)
    ax[0, 1].plot(t_exp, exp_out.get_val('traj.propelled_ascent.timeseries.T', 'N'), '-', color=c)
    ax[0, 1].set_ylabel('T (N)')
    ax[0, 1].set_ylim(bottom=0)
    ax[1, 1].plot(t_imp, p.get_val('traj.propelled_ascent.timeseries.v', 'm/s'), '.', color=c)
    ax[1, 1].plot(t_exp, exp_out.get_val('traj.propelled_ascent.timeseries.v', 'm/s'), '-', color=c)
    ax[1, 1].set_ylabel('v (m/s)')
    ax[1, 1].set_ylim(bottom=0)
    ax[1, 0].set_xlabel('t (s)')
    ax[1, 1].set_xlabel('t (s)')
    
    for i in range(4):
        ax.ravel()[i].grid(True, alpha=0.2)
    fig.tight_layout()
def plot_states(p, exp_out, legend_loc='right', legend_ncol=3):
    fig, axes = plt.subplots(nrows=2, ncols=2, figsize=(12, 4), sharex=True)
    states = ['r', 'h', 'v', 'gam']
    units = ['m', 'm', 'm/s', 'deg']
    phases = ['propelled_ascent', 'ballistic_ascent', 'descent']
    time_imp = {'ballistic_ascent': p.get_val('traj.ballistic_ascent.timeseries.time'),
                'propelled_ascent': p.get_val('traj.propelled_ascent.timeseries.time'),
                'descent': p.get_val('traj.descent.timeseries.time')}
    time_exp = {'ballistic_ascent': exp_out.get_val('traj.ballistic_ascent.timeseries.time'),
                'propelled_ascent': exp_out.get_val('traj.propelled_ascent.timeseries.time'),
                'descent': exp_out.get_val('traj.descent.timeseries.time')}
    x_imp = {phase: {state: p.get_val(f"traj.{phase}.timeseries.{state}", unit)
                     for state, unit in zip(states, units)
                     }
             for phase in phases
             }
    x_exp = {phase: {state: exp_out.get_val(f"traj.{phase}.timeseries.{state}", unit)
                     for state, unit in zip(states, units)
                     }
             for phase in phases
             }
    for i, (state, unit) in enumerate(zip(states, units)):
        axes.ravel()[i].set_ylabel(f"{state} ({unit})" if state != 'gam' else f'$\gamma$ ({unit})')
        axes.ravel()[i].plot(time_imp['propelled_ascent'], x_imp['propelled_ascent'][state], '.', color=colors['pa'])
        axes.ravel()[i].plot(time_imp['ballistic_ascent'], x_imp['ballistic_ascent'][state], '.', color=colors['ba'])
        axes.ravel()[i].plot(time_imp['descent'], x_imp['descent'][state], '.', color=colors['d'])
        h1, = axes.ravel()[i].plot(time_exp['propelled_ascent'], x_exp['propelled_ascent'][state], '-', color=colors['pa'], label='Propelled Ascent')
        h2, = axes.ravel()[i].plot(time_exp['ballistic_ascent'], x_exp['ballistic_ascent'][state], '-', color=colors['ba'], label='Ballistic Ascent')
        h3, = axes.ravel()[i].plot(time_exp['descent'], x_exp['descent'][state], '-', color=colors['d'], label='Descent')
        if state == 'gam':
            axes.ravel()[i].yaxis.set_major_locator(mpl.ticker.MaxNLocator(nbins='auto', steps=[1, 1.5, 3, 4.5, 6, 9, 10]))
            axes.ravel()[i].set_yticks(np.arange(-90, 91, 45))
        
        axes.ravel()[i].grid(True, alpha=0.2)
    axes[1, 0].set_xlabel('t (s)')
    axes[1, 1].set_xlabel('t (s)')
    
    plt.figlegend(handles=[h1, h2, h3], loc=legend_loc, ncol=legend_ncol)
    fig.tight_layout()
<>:29: SyntaxWarning: invalid escape sequence '\g'
<>:29: SyntaxWarning: invalid escape sequence '\g'
/tmp/ipykernel_4292/850823774.py:29: SyntaxWarning: invalid escape sequence '\g'
  axes.ravel()[i].set_ylabel(f"{state} ({unit})" if state != 'gam' else f'$\gamma$ ({unit})')
def plot_trajectory(p, exp_out, legend_loc='center right'):
    fig, axes = plt.subplots(nrows=1, ncols=1, figsize=(8, 6))
    r_imp = {'ballistic_ascent': p.get_val('traj.ballistic_ascent.timeseries.r'),
             'propelled_ascent': p.get_val('traj.propelled_ascent.timeseries.r'),
             'descent': p.get_val('traj.descent.timeseries.r')}
    r_exp = {'ballistic_ascent': exp_out.get_val('traj.ballistic_ascent.timeseries.r'),
             'propelled_ascent': exp_out.get_val('traj.propelled_ascent.timeseries.r'),
             'descent': exp_out.get_val('traj.descent.timeseries.r')}
    h_imp = {'ballistic_ascent': p.get_val('traj.ballistic_ascent.timeseries.h'),
             'propelled_ascent': p.get_val('traj.propelled_ascent.timeseries.h'),
             'descent': p.get_val('traj.descent.timeseries.h')}
    h_exp = {'ballistic_ascent': exp_out.get_val('traj.ballistic_ascent.timeseries.h'),
             'propelled_ascent': exp_out.get_val('traj.propelled_ascent.timeseries.h'),
             'descent': exp_out.get_val('traj.descent.timeseries.h')}
    axes.plot(r_imp['propelled_ascent'], h_imp['propelled_ascent'], 'o', color=colors['pa'])
    axes.plot(r_imp['ballistic_ascent'], h_imp['ballistic_ascent'], 'o', color=colors['ba'])
    axes.plot(r_imp['descent'], h_imp['descent'], 'o', color=colors['d'])
    h1, = axes.plot(r_exp['propelled_ascent'], h_exp['propelled_ascent'], '-', color=colors['pa'], label='Propelled Ascent')
    h2, = axes.plot(r_exp['ballistic_ascent'], h_exp['ballistic_ascent'], '-', color=colors['ba'], label='Ballistic Ascent')
    h3, = axes.plot(r_exp['descent'], h_exp['descent'], '-', color=colors['d'], label='Descent')
    axes.set_xlabel('r (m)')
    axes.set_ylabel('h (m)')
    axes.set_aspect('equal', 'box')
    plt.figlegend(handles=[h1, h2, h3], loc=legend_loc)
    axes.grid(alpha=0.2)
    fig.tight_layout()
Optimizing for Height#
from dymos.examples.water_rocket.phases import new_water_rocket_trajectory, set_sane_initial_guesses
p = om.Problem(model=om.Group())
traj, phases = new_water_rocket_trajectory(objective='height')
traj = p.model.add_subsystem('traj', traj)
p.driver = om.pyOptSparseDriver(optimizer='IPOPT', print_results=False)
p.driver.opt_settings['print_level'] = 5
p.driver.opt_settings['max_iter'] = 1000
p.driver.opt_settings['mu_strategy'] = 'adaptive'
p.driver.opt_settings['nlp_scaling_method'] = 'gradient-based'  # for faster convergence
p.driver.opt_settings['alpha_for_y'] = 'safer-min-dual-infeas'
p.driver.declare_coloring(tol=1.0E-12)
# Finish Problem Setup
p.model.linear_solver = om.DirectSolver()
p.setup()
set_sane_initial_guesses(phases)
dm.run_problem(p, run_driver=True, simulate=True)
summary = summarize_results(p)
for key, entry in summary.items():
    print(f'{key}: {entry.value:6.4f} {entry.unit}')
    
sol_out = om.CaseReader(p.get_outputs_dir() / 'dymos_solution.db').get_case('final')
sim_out = om.CaseReader(traj.sim_prob.get_outputs_dir() / 'dymos_simulation.db').get_case('final')
'rhs_checking' is disabled for 'DirectSolver in <model> <class Group>' but that solver has redundant adjoint solves. If it is expensive to compute derivatives for this solver, turning on 'rhs_checking' may improve performance.
Jacobian shape: (611, 613)  (1.23% nonzero)
FWD solves: 20   REV solves: 0
Total colors vs. total size: 20 vs 613  (96.74% improvement)
Sparsity computed using tolerance: 1e-12.
Dense total jacobian for Problem 'problem' was computed 3 times.
Time to compute sparsity:   0.4413 sec
Time to compute coloring:   0.7441 sec
Memory to compute coloring:  -1.9766 MB
Coloring created on: 2025-09-30 18:58:49
List of user-set options:
                                    Name   Value                used
                             alpha_for_y = safer-min-dual-infeas  yes
                        file_print_level = 5                     yes
                   hessian_approximation = limited-memory        yes
                           linear_solver = mumps                 yes
                                max_iter = 1000                  yes
                             mu_strategy = adaptive              yes
                      nlp_scaling_method = gradient-based        yes
                             output_file = /home/runner/work/dymos/dymos/docs/dymos_book/examples/water_rocket/problem_out/IPOPT.out  yes
                             print_level = 5                     yes
                      print_user_options = yes                   yes
                                      sb = yes                   yes
This is Ipopt version 3.14.19, running with linear solver MUMPS 5.7.3.
Number of nonzeros in equality constraint Jacobian...:   103007
Number of nonzeros in inequality constraint Jacobian.:        0
Number of nonzeros in Lagrangian Hessian.............:        0
Total number of variables............................:      613
                     variables with only lower bounds:      180
                variables with lower and upper bounds:       67
                     variables with only upper bounds:       30
Total number of equality constraints.................:      610
Total number of inequality constraints...............:        0
        inequality constraints with only lower bounds:        0
   inequality constraints with lower and upper bounds:        0
        inequality constraints with only upper bounds:        0
iter    objective    inf_pr   inf_du lg(mu)  ||d||  lg(rg) alpha_du alpha_pr  ls
   0 -1.0000000e+02 9.00e+01 4.22e-01   0.0 0.00e+00    -  0.00e+00 0.00e+00   0
   1 -7.0820124e+01 2.49e+01 4.15e+03  -5.8 4.98e+01    -  1.84e-01 7.23e-01h  1
   2 -4.4787630e+01 8.88e+00 6.71e+04   0.6 4.13e+01    -  1.00e+00 9.82e-01h  1
   3 -4.9302111e+01 7.38e+01 2.80e+06   1.6 6.63e+01    -  1.00e+00 3.21e-01f  1
   4 -3.9326926e+01 4.90e+01 3.99e+05   1.9 3.77e+01    -  3.43e-01 1.00e+00h  1
   5 -3.2035130e+01 3.01e+01 9.92e+04   1.9 1.77e+01    -  3.95e-01 1.00e+00f  1
   6 -2.9180468e+01 2.35e+01 1.84e+04   1.9 1.71e+01    -  9.02e-01 1.00e+00f  1
   7 -2.7622916e+01 3.67e+00 2.00e+04   1.9 3.93e+01    -  3.16e-01 1.00e+00f  1
   8 -2.7696393e+01 2.36e+01 1.23e+04   1.4 4.58e+01    -  9.99e-01 1.00e+00h  1
   9 -2.7003630e+01 1.31e+00 1.97e+03   0.4 1.00e+01    -  1.00e+00 1.00e+00h  1
iter    objective    inf_pr   inf_du lg(mu)  ||d||  lg(rg) alpha_du alpha_pr  ls
  10 -2.7332373e+01 1.07e-01 3.06e+02  -0.6 1.88e+00    -  1.00e+00 1.00e+00h  1
  11 -3.0084122e+01 2.12e-02 2.34e+02  -1.7 2.75e+00    -  1.00e+00 1.00e+00f  1
  12 -3.3530125e+01 3.18e-02 2.73e+02  -2.7 3.45e+00    -  1.00e+00 1.00e+00f  1
  13 -3.7138105e+01 5.50e-02 2.99e+02  -3.7 3.61e+00    -  1.00e+00 1.00e+00f  1
  14 -3.7191722e+01 4.35e-03 4.19e+00  -4.9 1.38e-01    -  1.00e+00 1.00e+00h  1
  15 -3.7653940e+01 6.04e-03 1.38e+00  -6.4 6.84e-01    -  1.00e+00 1.00e+00f  1
  16 -4.0149550e+01 6.57e-02 2.12e+00  -7.5 2.50e+00  -2.0 1.00e+00 1.00e+00f  1
  17 -6.4795521e+01 3.83e+00 1.46e+01  -5.5 8.58e+01    -  1.00e+00 2.87e-01f  1
  18 -5.7291126e+01 3.44e+00 1.02e+01  -5.7 5.87e+01    -  1.00e+00 5.32e-01h  1
  19 -5.7289070e+01 3.43e+00 1.02e+01  -5.2 4.51e+01    -  1.00e+00 5.52e-04h  1
iter    objective    inf_pr   inf_du lg(mu)  ||d||  lg(rg) alpha_du alpha_pr  ls
  20 -5.6677582e+01 3.18e+00 4.52e+00 -11.0 2.77e+01    -  6.82e-01 1.09e-01h  1
  21 -5.3580006e+01 8.14e+00 1.93e+02 -11.0 2.30e+01    -  4.56e-02 1.00e+00H  1
  22 -5.3579920e+01 8.14e+00 2.67e+00  -3.7 2.67e+00    -  1.00e+00 1.65e-04h  1
  23 -5.2549642e+01 1.46e-01 2.21e+02  -4.2 1.93e+00    -  1.00e+00 1.00e+00h  1
  24 -5.3014530e+01 9.27e-03 9.42e+01 -10.2 1.03e+00    -  8.25e-01 1.00e+00h  1
  25 -5.3156474e+01 1.31e-03 2.56e+01  -2.9 2.17e-01    -  4.86e-01 1.00e+00f  1
  26 -5.3184882e+01 9.43e-04 2.99e+00  -4.9 1.01e-01    -  1.00e+00 2.81e-01h  1
  27 -5.3214864e+01 2.25e-04 3.00e-02  -5.1 3.00e-02    -  1.00e+00 1.00e+00h  1
  28 -5.3237897e+01 1.51e-04 2.41e-02  -5.6 2.32e-02    -  1.00e+00 9.93e-01h  1
  29 -7.5769111e+01 2.81e+01 9.30e+01  -4.8 1.51e+02    -  6.37e-01 3.41e-01f  1
iter    objective    inf_pr   inf_du lg(mu)  ||d||  lg(rg) alpha_du alpha_pr  ls
  30 -1.0861279e+01 8.59e+00 1.14e+02  -7.0 9.16e+01    -  4.93e-01 7.08e-01h  1
  31 -1.0775111e+01 8.55e+00 1.14e+02  -5.4 2.83e+01    -  6.67e-03 4.45e-03h  1
  32 -1.0794756e+01 5.87e+00 8.92e+01  -5.4 2.14e+01    -  2.96e-02 3.50e-01f  1
  33 -1.0729049e+01 4.99e+00 9.63e+01  -5.4 1.42e+01    -  6.60e-07 1.50e-01h  1
  34 -2.4955568e+01 2.03e+00 9.14e+01  -5.4 3.89e+01    -  2.38e-01 3.66e-01f  1
  35 -2.9044168e+01 4.00e+00 1.06e+02  -5.4 5.34e+01    -  1.84e-06 1.52e-01f  1
  36 -3.1153402e+01 4.04e+00 6.83e+01  -5.4 5.18e+01    -  6.38e-01 5.62e-02f  1
  37 -3.1053505e+01 4.00e+00 6.72e+01  -5.4 1.73e+01    -  4.67e-02 9.42e-03h  1
  38r-3.1053505e+01 4.00e+00 9.99e+02   0.6 0.00e+00    -  0.00e+00 3.62e-08R  2
  39r-3.1053656e+01 1.23e+00 9.99e+02  -1.6 3.18e+03    -  8.01e-05 1.25e-03f  1
iter    objective    inf_pr   inf_du lg(mu)  ||d||  lg(rg) alpha_du alpha_pr  ls
  40 -2.9886107e+01 1.10e+00 5.62e+00  -5.4 1.07e+01    -  3.30e-02 1.09e-01h  1
  41 -2.9868348e+01 1.10e+00 5.68e+00  -5.4 9.37e+01    -  4.98e-06 9.96e-04h  1
  42 -2.9519573e+01 1.08e+00 7.80e+00  -5.4 9.73e+01    -  2.66e-01 2.05e-02h  1
  43r-2.9519573e+01 1.08e+00 1.00e+03   0.0 0.00e+00    -  0.00e+00 2.41e-07R  2
  44r-2.9508681e+01 7.39e-01 9.98e+02  -2.2 7.30e+02    -  6.12e-05 1.46e-03f  1
  45r-2.9508681e+01 7.39e-01 9.99e+02  -0.1 0.00e+00    -  0.00e+00 3.10e-07R  6
  46r-2.9479087e+01 5.61e-01 9.93e+02   0.7 3.11e+02    -  6.27e-03 2.73e-03f  1
  47 -2.9259269e+01 4.27e-01 1.15e+01  -5.4 1.10e+01    -  1.08e-01 2.62e-01h  1
  48r-2.9259269e+01 4.27e-01 9.99e+02  -0.4 0.00e+00    -  0.00e+00 2.92e-07R  4
  49r-2.9259269e+01 4.27e-01 9.82e+02  -6.3 3.26e+02    -  1.71e-02 4.80e-08f  1
iter    objective    inf_pr   inf_du lg(mu)  ||d||  lg(rg) alpha_du alpha_pr  ls
  50r-2.9341383e+01 2.41e-01 9.67e+02   0.6 4.04e+02    -  2.63e-02 2.29e-03f  1
  51 -2.9335993e+01 2.34e-01 3.80e+01  -5.4 4.74e+00    -  2.99e-01 3.05e-02h  1
  52 -2.9341911e+01 2.30e-01 4.21e+01  -5.4 4.72e+00    -  1.06e-01 1.57e-02h  1
  53 -2.9705430e+01 3.84e+00 1.43e+03  -5.4 9.86e+00    -  1.62e-01 9.04e-01h  1
  54 -2.9571105e+01 3.77e+00 1.39e+03  -5.4 3.05e+01    -  1.00e-04 2.10e-02h  5
  55 -3.1693336e+01 4.46e-01 7.76e+02  -5.4 2.85e+00    -  1.68e-03 1.00e+00h  1
  56 -3.4232885e+01 7.41e-01 3.73e+02  -5.4 3.44e+00    -  4.83e-01 1.00e+00h  1
  57 -3.4081356e+01 7.15e-02 1.58e+02  -5.4 1.70e+00    -  5.82e-01 1.00e+00h  1
  58 -3.4271258e+01 4.15e-03 2.89e+01  -5.4 4.60e-01    -  3.03e-04 1.00e+00h  1
  59 -3.4793530e+01 5.20e-03 2.64e+01  -5.4 2.39e+02    -  8.81e-02 2.18e-03f  1
iter    objective    inf_pr   inf_du lg(mu)  ||d||  lg(rg) alpha_du alpha_pr  ls
  60 -6.0278068e+01 1.48e+00 1.05e+01  -5.4 1.74e+02    -  1.10e-01 1.47e-01f  1
  61 -4.8509506e+01 1.73e+02 5.60e+03   0.1 1.76e+04    -  2.79e-04 6.70e-04f  1
  62 -4.8634745e+01 1.17e+02 1.54e+03  -1.6 1.97e+00    -  3.07e-01 4.46e-01h  1
  63 -4.8634497e+01 1.13e+02 1.77e+02  -1.6 3.38e+00    -  1.00e+00 4.02e-02h  1
  64 -4.8582705e+01 4.57e+01 3.02e+03  -1.6 3.14e+00    -  1.00e+00 1.00e+00h  1
  65 -4.8516247e+01 2.88e+01 6.89e+02  -1.6 2.80e+00    -  1.00e+00 6.13e-01h  1
  66 -4.8724594e+01 1.77e+01 1.22e+02  -1.6 2.18e+00    -  1.00e+00 1.00e+00h  1
  67 -4.9897534e+01 1.04e+01 4.26e+01  -1.6 3.56e+00    -  2.12e-01 1.00e+00h  1
  68 -5.4897042e+01 3.36e+00 1.46e+01  -1.6 5.00e+00  -2.5 6.82e-01 1.00e+00h  1
  69 -7.3716289e+01 4.10e+00 1.77e+02  -1.6 1.88e+01    -  9.38e-01 1.00e+00f  1
iter    objective    inf_pr   inf_du lg(mu)  ||d||  lg(rg) alpha_du alpha_pr  ls
  70 -6.4133539e+01 1.12e+00 3.51e+02  -1.3 9.58e+00    -  1.00e+00 1.00e+00h  1
  71 -5.4695568e+01 6.11e-01 1.29e+02  -2.1 1.27e+01    -  2.95e-01 1.00e+00H  1
  72 -5.5993090e+01 5.92e-02 7.31e+01  -1.8 3.39e+00    -  1.00e+00 1.00e+00h  1
  73 -5.2706617e+01 6.09e-02 6.58e+01  -7.9 3.29e+00    -  2.97e-01 1.00e+00h  1
  74 -5.4690403e+01 1.05e+01 7.76e+02  -2.1 1.35e+01    -  3.37e-01 1.00e+00f  1
  75 -6.9517992e+01 8.90e+00 2.69e+02  -2.1 1.48e+01    -  1.00e+00 1.00e+00f  1
  76 -6.4420727e+01 1.63e+00 5.97e+02  -2.1 5.17e+00    -  1.00e+00 1.00e+00h  1
  77 -5.3012160e+01 2.60e-01 5.00e+01  -2.8 1.14e+01    -  1.00e+00 1.00e+00h  1
  78 -5.2158084e+01 1.24e-01 9.28e+01  -2.9 3.24e+00  -2.1 1.00e+00 1.00e+00h  1
  79 -5.2537480e+01 5.56e-03 2.14e+01  -2.9 3.79e-01    -  1.00e+00 1.00e+00h  1
iter    objective    inf_pr   inf_du lg(mu)  ||d||  lg(rg) alpha_du alpha_pr  ls
  80 -5.2828835e+01 1.03e-02 4.71e+00  -2.9 2.91e-01    -  1.00e+00 1.00e+00h  1
  81 -5.3248192e+01 1.57e-03 5.27e+00  -2.9 4.19e-01    -  1.00e+00 1.00e+00f  1
  82 -5.3350997e+01 1.14e-01 4.09e-01  -4.4 2.12e+00    -  1.00e+00 7.31e-01h  1
  83 -5.3428347e+01 5.07e-03 7.40e+00  -3.4 5.08e-01    -  1.00e+00 1.00e+00h  1
  84 -5.3266136e+01 3.25e-03 5.57e-01  -4.3 4.64e-01    -  1.00e+00 9.51e-01h  1
  85 -5.3400298e+01 2.90e-04 3.28e-01  -6.0 1.34e-01    -  1.00e+00 1.00e+00h  1
  86 -5.3382573e+01 1.77e-04 3.62e-02  -7.9 1.77e-02    -  1.00e+00 1.00e+00h  1
  87 -5.3391343e+01 8.08e-05 2.23e-03  -9.5 8.77e-03    -  1.00e+00 1.00e+00h  1
  88 -5.3387327e+01 9.15e-06 2.83e-03 -11.0 4.02e-03  -2.5 1.00e+00 1.00e+00h  1
  89 -5.3387868e+01 1.19e-05 1.27e-02 -11.0 1.41e-03    -  1.00e+00 1.00e+00h  1
iter    objective    inf_pr   inf_du lg(mu)  ||d||  lg(rg) alpha_du alpha_pr  ls
  90 -5.3388406e+01 1.03e-05 5.30e-05 -11.0 6.49e-04    -  1.00e+00 1.00e+00h  1
  91 -5.3387909e+01 1.03e-06 2.17e-03 -11.0 4.97e-04    -  1.00e+00 1.00e+00h  1
  92 -5.3387928e+01 2.19e-06 2.30e-03 -11.0 2.44e-04    -  1.00e+00 1.00e+00h  1
  93 -5.3388030e+01 1.20e-06 1.78e-04 -11.0 2.05e-04    -  1.00e+00 1.00e+00h  1
  94 -5.3387971e+01 1.04e-07 3.29e-05 -11.0 5.88e-05    -  1.00e+00 1.00e+00h  1
  95 -5.3387977e+01 4.37e-08 7.21e-07 -11.0 6.51e-06    -  1.00e+00 1.00e+00h  1
  96 -5.3387979e+01 1.42e-08 4.69e-07 -11.0 1.84e-06    -  1.00e+00 1.00e+00h  1
  97 -5.3387978e+01 1.34e-09 7.71e-07 -11.0 7.12e-07    -  1.00e+00 1.00e+00h  1
  98 -5.3387978e+01 1.07e-09 7.78e-07 -11.0 3.36e-07  -3.0 1.00e+00 1.00e+00h  1
  99 -5.3387978e+01 2.38e-10 4.95e-07 -11.0 1.01e-07    -  1.00e+00 1.00e+00h  1
iter    objective    inf_pr   inf_du lg(mu)  ||d||  lg(rg) alpha_du alpha_pr  ls
 100 -5.3387978e+01 3.11e-11 3.53e-07 -11.0 1.24e-08    -  1.00e+00 1.00e+00h  1
 101 -5.3387978e+01 8.97e-12 4.27e-07 -11.0 1.46e-09    -  1.00e+00 1.00e+00H  1
 102 -5.3387978e+01 3.24e-12 1.70e-07 -11.0 5.96e-10    -  1.00e+00 1.00e+00h  1
 103 -5.3387978e+01 5.63e-13 3.02e-07 -11.0 1.37e-10    -  1.00e+00 1.00e+00h  1
 104 -5.3387978e+01 1.50e-13 5.48e-07 -11.0 3.02e-11    -  1.00e+00 1.00e+00h  1
 105 -5.3387978e+01 1.25e-13 6.49e-07 -11.0 7.93e-12    -  1.00e+00 1.00e+00h  1
 106 -5.3387978e+01 5.90e-14 4.40e-07 -11.0 5.62e-13    -  1.00e+00 1.00e+00h  1
 107 -5.3387978e+01 8.13e-14 9.21e-07 -11.0 1.74e-13    -  1.00e+00 1.00e+00h  1
 108 -5.3387978e+01 9.52e-14 2.44e-07 -11.0 1.41e-13    -  1.00e+00 1.00e+00h  1
 109 -5.3387978e+01 7.24e-14 3.59e-07 -11.0 9.62e-14    -  1.00e+00 1.00e+00h  1
Number of Iterations....: 109
                                   (scaled)                 (unscaled)
Objective...............:  -5.3387978408025084e+01   -5.3387978408025084e+01
Dual infeasibility......:   3.5863296877325918e-07    3.5863296877325918e-07
Constraint violation....:   7.2375804125490088e-14    7.2375804125490088e-14
Variable bound violation:   9.9994695856864269e-09    9.9994695856864269e-09
Complementarity.........:   1.0000142303125445e-11    1.0000142303125445e-11
Overall NLP error.......:   3.5863296877325918e-07    3.5863296877325918e-07
Number of objective function evaluations             = 133
Number of objective gradient evaluations             = 109
Number of equality constraint evaluations            = 133
Number of inequality constraint evaluations          = 0
Number of equality constraint Jacobian evaluations   = 114
Number of inequality constraint Jacobian evaluations = 0
Number of Lagrangian Hessian evaluations             = 0
Total seconds in IPOPT                               = 10.243
EXIT: Solved To Acceptable Level.
Simulating trajectory traj
Done simulating trajectory traj
Launch angle: 85.0000 deg
Flight angle at end of propulsion: 83.9875 deg
Empty mass: 0.1449 kg
Water volume: 0.9839 L
Maximum range: 16.2942 m
Maximum height: 53.3880 m
Maximum velocity: 46.1508 m/s
Maximum Height Solution: Propulsive Phase#
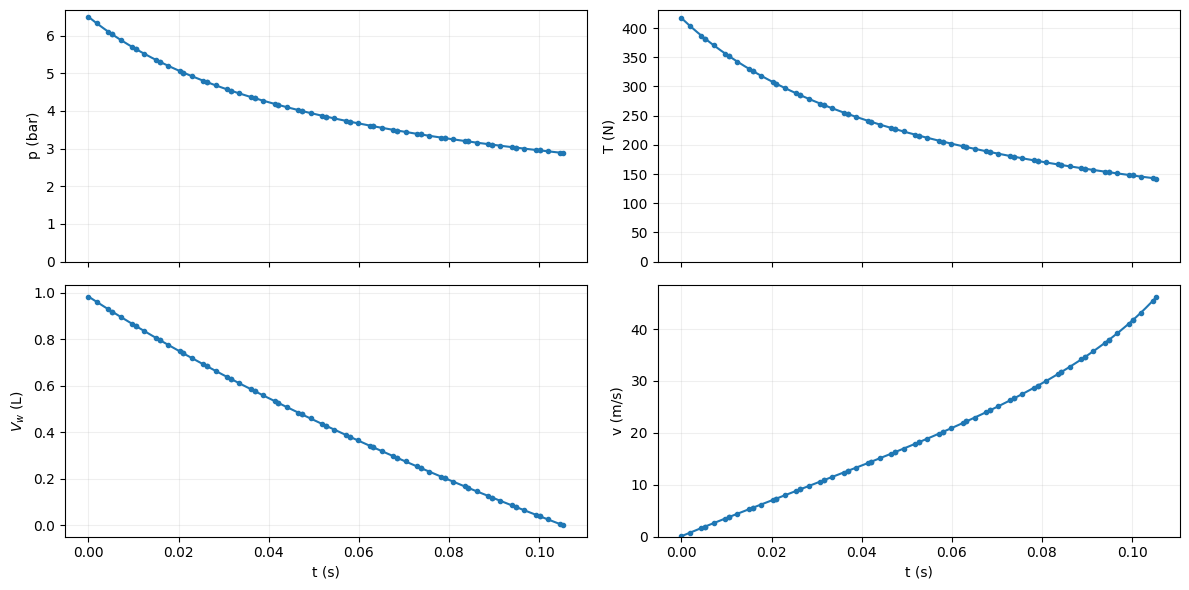
plot_propelled_ascent(sol_out, sim_out)
 
Maximum Height Solution: Height vs. Range#
Note that the equations of motion used here are singular in vertical flight, so the launch angle (the initial flight path angle) was limited to 85 degrees.
plot_trajectory(sol_out, sim_out, legend_loc='center right')
 
Maximum Height Solution: State History#
plot_states(sol_out, sim_out, legend_loc='lower center', legend_ncol=3)
 
Optimizing for Range#
from dymos.examples.water_rocket.phases import new_water_rocket_trajectory, set_sane_initial_guesses
p = om.Problem(model=om.Group())
traj, phases = new_water_rocket_trajectory(objective='range')
traj = p.model.add_subsystem('traj', traj)
p.driver = om.pyOptSparseDriver(optimizer='IPOPT')
p.driver.opt_settings['print_level'] = 5
p.driver.opt_settings['max_iter'] = 1000
p.driver.opt_settings['mu_strategy'] = 'adaptive'
p.driver.opt_settings['nlp_scaling_method'] = 'gradient-based'  # for faster convergence
p.driver.opt_settings['alpha_for_y'] = 'safer-min-dual-infeas'
p.driver.declare_coloring(tol=1.0E-12)
# Finish Problem Setup
p.model.linear_solver = om.DirectSolver()
p.setup()
set_sane_initial_guesses(phases)
dm.run_problem(p, run_driver=True, simulate=True)
summary = summarize_results(p)
for key, entry in summary.items():
    print(f'{key}: {entry.value:6.4f} {entry.unit}')
sol_out = om.CaseReader(p.get_outputs_dir() / 'dymos_solution.db').get_case('final')
sim_out = om.CaseReader(traj.sim_prob.get_outputs_dir() / 'dymos_simulation.db').get_case('final')
'rhs_checking' is disabled for 'DirectSolver in <model> <class Group>' but that solver has redundant adjoint solves. If it is expensive to compute derivatives for this solver, turning on 'rhs_checking' may improve performance.
Jacobian shape: (611, 613)  (1.23% nonzero)
FWD solves: 20   REV solves: 0
Total colors vs. total size: 20 vs 613  (96.74% improvement)
Sparsity computed using tolerance: 1e-12.
Dense total jacobian for Problem 'problem6' was computed 3 times.
Time to compute sparsity:   0.4321 sec
Time to compute coloring:   0.7446 sec
Memory to compute coloring:   0.2500 MB
Coloring created on: 2025-09-30 18:59:05
List of user-set options:
                                    Name   Value                used
                             alpha_for_y = safer-min-dual-infeas  yes
                        file_print_level = 5                     yes
                   hessian_approximation = limited-memory        yes
                           linear_solver = mumps                 yes
                                max_iter = 1000                  yes
                             mu_strategy = adaptive              yes
                      nlp_scaling_method = gradient-based        yes
                             output_file = /home/runner/work/dymos/dymos/docs/dymos_book/examples/water_rocket/problem6_out/IPOPT.out  yes
                             print_level = 5                     yes
                      print_user_options = yes                   yes
                                      sb = yes                   yes
This is Ipopt version 3.14.19, running with linear solver MUMPS 5.7.3.
Number of nonzeros in equality constraint Jacobian...:   103007
Number of nonzeros in inequality constraint Jacobian.:        0
Number of nonzeros in Lagrangian Hessian.............:        0
Total number of variables............................:      613
                     variables with only lower bounds:      180
                variables with lower and upper bounds:       67
                     variables with only upper bounds:       30
Total number of equality constraints.................:      610
Total number of inequality constraints...............:        0
        inequality constraints with only lower bounds:        0
   inequality constraints with lower and upper bounds:        0
        inequality constraints with only upper bounds:        0
iter    objective    inf_pr   inf_du lg(mu)  ||d||  lg(rg) alpha_du alpha_pr  ls
   0 -2.0000000e+01 9.00e+01 3.60e-01   0.0 0.00e+00    -  0.00e+00 0.00e+00   0
   1 -1.3188387e+01 2.49e+01 6.36e+03  -5.8 4.98e+01    -  1.85e-01 7.23e-01h  1
   2 -3.5089577e+01 7.07e+00 2.76e+04   0.6 4.19e+01    -  1.00e+00 7.63e-01h  1
   3 -3.5976015e+01 6.87e+01 1.55e+06   1.8 6.90e+01    -  1.00e+00 3.48e-01f  1
   4 -5.5522114e+01 1.36e+02 1.39e+05   2.3 6.51e+01    -  6.72e-01 1.00e+00f  1
   5 -4.3438267e+01 5.27e+01 8.03e+04   2.3 2.98e+01    -  1.00e+00 1.00e+00f  1
   6 -3.7806064e+01 1.10e+02 2.36e+05   2.1 4.99e+01    -  9.72e-01 1.00e+00f  1
   7 -5.6571012e+01 1.16e+02 6.64e+04   2.6 4.77e+01    -  1.00e+00 4.78e-01h  1
   8 -6.9028277e+01 2.97e+01 1.13e+05   2.4 3.16e+01    -  9.42e-01 1.00e+00h  1
   9 -3.7879082e+01 1.64e+00 2.40e+04   3.2 3.11e+01    -  5.60e-01 1.00e+00f  1
iter    objective    inf_pr   inf_du lg(mu)  ||d||  lg(rg) alpha_du alpha_pr  ls
  10 -5.3052216e+01 8.81e-01 1.21e+06   2.5 1.52e+01    -  9.82e-01 1.00e+00f  1
  11 -5.2073297e+01 4.41e-03 1.48e+04   0.9 9.79e-01    -  1.00e+00 1.00e+00f  1
  12 -6.1263024e+01 1.20e+00 2.15e+02   0.4 9.19e+00    -  9.88e-01 1.00e+00f  1
  13 -7.0764256e+01 1.04e+00 4.12e+02  -0.8 9.50e+00    -  1.00e+00 1.00e+00f  1
  14 -7.8629009e+01 7.41e-01 1.84e+02  -1.3 7.86e+00    -  1.00e+00 1.00e+00f  1
  15 -8.1990265e+01 3.04e-01 2.89e+01  -2.5 4.32e+00    -  1.00e+00 1.00e+00f  1
  16 -8.3480339e+01 1.42e-01 3.57e+01  -3.2 3.00e+00    -  1.00e+00 1.00e+00h  1
  17 -8.4871615e+01 1.95e-01 4.33e+01  -3.5 1.92e+00    -  1.00e+00 1.00e+00f  1
  18 -8.5188038e+01 4.68e-01 1.30e+02  -3.8 9.56e+00    -  1.00e+00 1.00e+00h  1
  19 -8.4931459e+01 2.52e-02 2.47e+01  -4.5 4.10e+00    -  1.00e+00 1.00e+00h  1
iter    objective    inf_pr   inf_du lg(mu)  ||d||  lg(rg) alpha_du alpha_pr  ls
  20 -8.5810579e+01 3.35e-02 1.70e+01  -5.3 4.78e+00    -  1.00e+00 1.00e+00f  1
  21 -8.3431619e+01 3.09e-02 1.30e+01  -6.1 2.38e+00    -  1.00e+00 1.00e+00h  1
  22 -8.5720066e+01 6.27e-02 4.14e+01  -7.0 3.34e+00    -  1.00e+00 1.00e+00f  1
  23 -8.7119415e+01 8.38e-02 6.93e+00  -7.5 2.50e+00    -  1.00e+00 1.00e+00f  1
  24 -8.4835237e+01 1.88e-02 1.34e+01  -8.4 5.37e+00    -  1.00e+00 1.00e+00H  1
  25 -8.5172725e+01 9.68e-03 2.40e+00  -8.5 2.17e+00    -  1.00e+00 1.00e+00h  1
  26 -8.5104627e+01 1.11e-04 1.41e-01 -10.3 1.21e-01    -  1.00e+00 1.00e+00h  1
  27 -8.5098690e+01 9.97e-05 7.34e-02 -11.0 1.05e-02    -  1.00e+00 1.00e+00h  1
  28 -8.5100329e+01 4.57e-05 6.76e-03 -11.0 6.64e-03    -  1.00e+00 1.00e+00H  1
  29 -8.5096924e+01 6.62e-06 8.65e-03 -11.0 3.41e-03    -  1.00e+00 1.00e+00h  1
iter    objective    inf_pr   inf_du lg(mu)  ||d||  lg(rg) alpha_du alpha_pr  ls
  30 -8.5081796e+01 1.26e-06 4.95e-01 -11.0 2.59e-02    -  1.00e+00 1.00e+00H  1
  31 -8.5081812e+01 2.31e-04 1.53e-02 -11.0 2.37e-02    -  1.00e+00 1.00e+00h  1
  32 -8.5097550e+01 2.29e-05 6.88e-03 -11.0 1.57e-02    -  1.00e+00 1.00e+00h  1
  33 -8.5097914e+01 1.95e-05 2.96e-03 -11.0 2.67e-03    -  1.00e+00 1.00e+00h  1
  34 -8.5096570e+01 3.15e-06 6.16e-03 -11.0 2.13e-03    -  1.00e+00 1.00e+00h  1
  35 -8.5096814e+01 1.24e-06 3.31e-02 -11.0 8.19e-04    -  1.00e+00 1.00e+00H  1
  36 -8.5096716e+01 1.57e-07 4.95e-05 -11.0 9.84e-05    -  1.00e+00 1.00e+00h  1
  37 -8.5096709e+01 3.37e-08 2.41e-07 -11.0 6.84e-06    -  1.00e+00 1.00e+00h  1
  38 -8.5096712e+01 3.49e-08 3.41e-07 -11.0 3.14e-06    -  1.00e+00 1.00e+00h  1
  39 -8.5096709e+01 3.34e-08 3.52e-07 -11.0 3.34e-06    -  1.00e+00 1.00e+00h  1
iter    objective    inf_pr   inf_du lg(mu)  ||d||  lg(rg) alpha_du alpha_pr  ls
  40 -8.5096712e+01 5.04e-09 1.80e-06 -11.0 2.37e-06    -  1.00e+00 1.00e+00h  1
  41 -8.5096712e+01 9.26e-09 1.08e-06 -11.0 2.39e-06    -  1.00e+00 1.00e+00h  1
  42 -8.5096711e+01 5.84e-09 3.22e-07 -11.0 6.88e-07    -  1.00e+00 1.00e+00h  1
  43 -8.5096711e+01 5.32e-09 4.12e-07 -11.0 3.79e-07    -  1.00e+00 1.00e+00h  1
  44 -8.5096711e+01 5.88e-10 2.16e-07 -11.0 3.77e-07    -  1.00e+00 1.00e+00h  1
  45 -8.5096711e+01 2.10e-10 8.20e-07 -11.0 4.55e-07    -  1.00e+00 1.00e+00h  1
  46 -8.5096711e+01 5.60e-10 2.05e-07 -11.0 3.86e-07    -  1.00e+00 1.00e+00h  1
  47 -8.5096711e+01 7.55e-10 8.51e-07 -11.0 3.28e-07    -  1.00e+00 1.00e+00H  1
  48 -8.5096711e+01 3.53e-10 5.26e-07 -11.0 2.37e-07    -  1.00e+00 1.00e+00H  1
  49 -8.5096711e+01 1.54e-10 2.96e-07 -11.0 2.74e-08    -  1.00e+00 1.00e+00h  1
iter    objective    inf_pr   inf_du lg(mu)  ||d||  lg(rg) alpha_du alpha_pr  ls
  50 -8.5096711e+01 9.48e-11 4.98e-07 -11.0 1.15e-08    -  1.00e+00 1.00e+00h  1
  51 -8.5096711e+01 2.58e-11 8.63e-08 -11.0 6.89e-09    -  1.00e+00 1.00e+00h  1
  52 -8.5096711e+01 7.25e-12 4.15e-07 -11.0 2.42e-09    -  1.00e+00 1.00e+00H  1
  53 -8.5096711e+01 1.33e-11 3.00e-07 -11.0 2.37e-09    -  1.00e+00 1.00e+00H  1
  54 -8.5096711e+01 2.14e-12 1.66e-07 -11.0 1.06e-09    -  1.00e+00 1.00e+00h  1
  55 -8.5096711e+01 2.60e-13 1.55e-07 -11.0 1.83e-10  -2.0 1.00e+00 1.00e+00h  1
  56 -8.5096711e+01 3.18e-13 6.07e-07 -11.0 1.33e-10    -  1.00e+00 1.00e+00h  1
Number of Iterations....: 56
                                   (scaled)                 (unscaled)
Objective...............:  -8.5096711081763416e+01   -8.5096711081763416e+01
Dual infeasibility......:   6.0708479496332250e-07    6.0708479496332250e-07
Constraint violation....:   3.1817186132721855e-13    3.1817186132721855e-13
Variable bound violation:   0.0000000000000000e+00    0.0000000000000000e+00
Complementarity.........:   1.0000000000000003e-11    1.0000000000000003e-11
Overall NLP error.......:   6.0708479496332250e-07    6.0708479496332250e-07
Number of objective function evaluations             = 66
Number of objective gradient evaluations             = 57
Number of equality constraint evaluations            = 66
Number of inequality constraint evaluations          = 0
Number of equality constraint Jacobian evaluations   = 57
Number of inequality constraint Jacobian evaluations = 0
Number of Lagrangian Hessian evaluations             = 0
Total seconds in IPOPT                               = 6.598
EXIT: Solved To Acceptable Level.
Optimization Problem -- Optimization using pyOpt_sparse
================================================================================
    Objective Function: _objfunc
    Solution: 
--------------------------------------------------------------------------------
    Total Time:                    6.5990
       User Objective Time :       0.2559
       User Sensitivity Time :     3.8308
       Interface Time :            0.7442
       Opt Solver Time:            1.7680
    Calls to Objective Function :      67
    Calls to Sens Function :           58
   Objectives
      Index  Name                             Value
          0  traj.descent.states:r    -8.509671E+01
   Variables (c - continuous, i - integer, d - discrete)
      Index  Name                                  Type      Lower Bound            Value      Upper Bound     Status
          0  traj.parameters:m_empty_0                c     1.000000E-02     1.891068E+00     1.000000E+01           
          1  traj.ballistic_ascent.t_initial_0        c     1.000000E-03     1.127359E-01     1.000000E+00           
          2  traj.ballistic_ascent.t_duration_0       c     1.000000E-03     1.928639E+00     1.000000E+01           
          3  traj.ballistic_ascent.states:r_0         c    -1.000000E+21     1.609883E+00     1.000000E+21           
          4  traj.ballistic_ascent.states:r_1         c    -1.000000E+21     3.796505E+00     1.000000E+21           
          5  traj.ballistic_ascent.states:r_2         c    -1.000000E+21     6.719126E+00     1.000000E+21           
          6  traj.ballistic_ascent.states:r_3         c    -1.000000E+21     7.622675E+00     1.000000E+21           
          7  traj.ballistic_ascent.states:r_4         c    -1.000000E+21     9.654936E+00     1.000000E+21           
          8  traj.ballistic_ascent.states:r_5         c    -1.000000E+21     1.237962E+01     1.000000E+21           
          9  traj.ballistic_ascent.states:r_6         c    -1.000000E+21     1.322386E+01     1.000000E+21           
         10  traj.ballistic_ascent.states:r_7         c    -1.000000E+21     1.512589E+01     1.000000E+21           
         11  traj.ballistic_ascent.states:r_8         c    -1.000000E+21     1.768270E+01     1.000000E+21           
         12  traj.ballistic_ascent.states:r_9         c    -1.000000E+21     1.847644E+01     1.000000E+21           
         13  traj.ballistic_ascent.states:r_10        c    -1.000000E+21     2.026728E+01     1.000000E+21           
         14  traj.ballistic_ascent.states:r_11        c    -1.000000E+21     2.268007E+01     1.000000E+21           
         15  traj.ballistic_ascent.states:r_12        c    -1.000000E+21     2.343033E+01     1.000000E+21           
         16  traj.ballistic_ascent.states:r_13        c    -1.000000E+21     2.512518E+01     1.000000E+21           
         17  traj.ballistic_ascent.states:r_14        c    -1.000000E+21     2.741311E+01     1.000000E+21           
         18  traj.ballistic_ascent.states:r_15        c    -1.000000E+21     2.812555E+01     1.000000E+21           
         19  traj.ballistic_ascent.states:r_16        c    -1.000000E+21     2.973668E+01     1.000000E+21           
         20  traj.ballistic_ascent.states:r_17        c    -1.000000E+21     3.191524E+01     1.000000E+21           
         21  traj.ballistic_ascent.states:r_18        c    -1.000000E+21     3.259445E+01     1.000000E+21           
         22  traj.ballistic_ascent.states:r_19        c    -1.000000E+21     3.413183E+01     1.000000E+21           
         23  traj.ballistic_ascent.states:r_20        c    -1.000000E+21     3.621365E+01     1.000000E+21           
         24  traj.ballistic_ascent.states:r_21        c    -1.000000E+21     3.686338E+01     1.000000E+21           
         25  traj.ballistic_ascent.states:r_22        c    -1.000000E+21     3.833514E+01     1.000000E+21           
         26  traj.ballistic_ascent.states:r_23        c    -1.000000E+21     4.033049E+01     1.000000E+21           
         27  traj.ballistic_ascent.states:r_24        c    -1.000000E+21     4.095377E+01     1.000000E+21           
         28  traj.ballistic_ascent.states:r_25        c    -1.000000E+21     4.236652E+01     1.000000E+21           
         29  traj.ballistic_ascent.states:r_26        c    -1.000000E+21     4.428375E+01     1.000000E+21           
         30  traj.ballistic_ascent.states:r_27        c    -1.000000E+21     4.488304E+01     1.000000E+21           
         31  traj.ballistic_ascent.states:r_28        c    -1.000000E+21     4.624213E+01     1.000000E+21           
         32  traj.ballistic_ascent.states:r_29        c    -1.000000E+21     4.808798E+01     1.000000E+21           
         33  traj.ballistic_ascent.states:r_30        c    -1.000000E+21     4.866527E+01     1.000000E+21           
         34  traj.ballistic_ascent.states:h_0         c    -1.000000E+21     1.305634E+00     1.000000E+21           
         35  traj.ballistic_ascent.states:h_1         c    -1.000000E+21     3.015243E+00     1.000000E+21           
         36  traj.ballistic_ascent.states:h_2         c    -1.000000E+21     5.226005E+00     1.000000E+21           
         37  traj.ballistic_ascent.states:h_3         c    -1.000000E+21     5.891426E+00     1.000000E+21           
         38  traj.ballistic_ascent.states:h_4         c    -1.000000E+21     7.355373E+00     1.000000E+21           
         39  traj.ballistic_ascent.states:h_5         c    -1.000000E+21     9.243708E+00     1.000000E+21           
         40  traj.ballistic_ascent.states:h_6         c    -1.000000E+21     9.810733E+00     1.000000E+21           
         41  traj.ballistic_ascent.states:h_7         c    -1.000000E+21     1.105548E+01     1.000000E+21           
         42  traj.ballistic_ascent.states:h_8         c    -1.000000E+21     1.265423E+01     1.000000E+21           
         43  traj.ballistic_ascent.states:h_9         c    -1.000000E+21     1.313246E+01     1.000000E+21           
         44  traj.ballistic_ascent.states:h_10        c    -1.000000E+21     1.417867E+01     1.000000E+21           
         45  traj.ballistic_ascent.states:h_11        c    -1.000000E+21     1.551366E+01     1.000000E+21           
         46  traj.ballistic_ascent.states:h_12        c    -1.000000E+21     1.591067E+01     1.000000E+21           
         47  traj.ballistic_ascent.states:h_13        c    -1.000000E+21     1.677474E+01     1.000000E+21           
         48  traj.ballistic_ascent.states:h_14        c    -1.000000E+21     1.786652E+01     1.000000E+21           
         49  traj.ballistic_ascent.states:h_15        c    -1.000000E+21     1.818839E+01     1.000000E+21           
         50  traj.ballistic_ascent.states:h_16        c    -1.000000E+21     1.888344E+01     1.000000E+21           
         51  traj.ballistic_ascent.states:h_17        c    -1.000000E+21     1.974857E+01     1.000000E+21           
         52  traj.ballistic_ascent.states:h_18        c    -1.000000E+21     2.000017E+01     1.000000E+21           
         53  traj.ballistic_ascent.states:h_19        c    -1.000000E+21     2.053684E+01     1.000000E+21           
         54  traj.ballistic_ascent.states:h_20        c    -1.000000E+21     2.118879E+01     1.000000E+21           
         55  traj.ballistic_ascent.states:h_21        c    -1.000000E+21     2.137413E+01     1.000000E+21           
         56  traj.ballistic_ascent.states:h_22        c    -1.000000E+21     2.176113E+01     1.000000E+21           
         57  traj.ballistic_ascent.states:h_23        c    -1.000000E+21     2.221099E+01     1.000000E+21           
         58  traj.ballistic_ascent.states:h_24        c    -1.000000E+21     2.233338E+01     1.000000E+21           
         59  traj.ballistic_ascent.states:h_25        c    -1.000000E+21     2.257793E+01     1.000000E+21           
         60  traj.ballistic_ascent.states:h_26        c    -1.000000E+21     2.283496E+01     1.000000E+21           
         61  traj.ballistic_ascent.states:h_27        c    -1.000000E+21     2.289716E+01     1.000000E+21           
         62  traj.ballistic_ascent.states:h_28        c    -1.000000E+21     2.300536E+01     1.000000E+21           
         63  traj.ballistic_ascent.states:h_29        c    -1.000000E+21     2.307744E+01     1.000000E+21           
         64  traj.ballistic_ascent.states:h_30        c    -1.000000E+21     2.308183E+01     1.000000E+21           
         65  traj.ballistic_ascent.states:gam_0       c    -1.111111E+19     4.265399E-01     9.888889E-01           
         66  traj.ballistic_ascent.states:gam_1       c    -1.111111E+19     4.182297E-01     9.888889E-01           
         67  traj.ballistic_ascent.states:gam_2       c    -1.111111E+19     4.060968E-01     9.888889E-01           
         68  traj.ballistic_ascent.states:gam_3       c    -1.111111E+19     4.020906E-01     9.888889E-01           
         69  traj.ballistic_ascent.states:gam_4       c    -1.111111E+19     3.926055E-01     9.888889E-01           
         70  traj.ballistic_ascent.states:gam_5       c    -1.111111E+19     3.787840E-01     9.888889E-01           
         71  traj.ballistic_ascent.states:gam_6       c    -1.111111E+19     3.742266E-01     9.888889E-01           
         72  traj.ballistic_ascent.states:gam_7       c    -1.111111E+19     3.634492E-01     9.888889E-01           
         73  traj.ballistic_ascent.states:gam_8       c    -1.111111E+19     3.477750E-01     9.888889E-01           
         74  traj.ballistic_ascent.states:gam_9       c    -1.111111E+19     3.426144E-01     9.888889E-01           
         75  traj.ballistic_ascent.states:gam_10      c    -1.111111E+19     3.304257E-01     9.888889E-01           
         76  traj.ballistic_ascent.states:gam_11      c    -1.111111E+19     3.127375E-01     9.888889E-01           
         77  traj.ballistic_ascent.states:gam_12      c    -1.111111E+19     3.069240E-01     9.888889E-01           
         78  traj.ballistic_ascent.states:gam_13      c    -1.111111E+19     2.932134E-01     9.888889E-01           
         79  traj.ballistic_ascent.states:gam_14      c    -1.111111E+19     2.733693E-01     9.888889E-01           
         80  traj.ballistic_ascent.states:gam_15      c    -1.111111E+19     2.668611E-01     9.888889E-01           
         81  traj.ballistic_ascent.states:gam_16      c    -1.111111E+19     2.515410E-01     9.888889E-01           
         82  traj.ballistic_ascent.states:gam_17      c    -1.111111E+19     2.294415E-01     9.888889E-01           
         83  traj.ballistic_ascent.states:gam_18      c    -1.111111E+19     2.222134E-01     9.888889E-01           
         84  traj.ballistic_ascent.states:gam_19      c    -1.111111E+19     2.052394E-01     9.888889E-01           
         85  traj.ballistic_ascent.states:gam_20      c    -1.111111E+19     1.808587E-01     9.888889E-01           
         86  traj.ballistic_ascent.states:gam_21      c    -1.111111E+19     1.729123E-01     9.888889E-01           
         87  traj.ballistic_ascent.states:gam_22      c    -1.111111E+19     1.543078E-01     9.888889E-01           
         88  traj.ballistic_ascent.states:gam_23      c    -1.111111E+19     1.277288E-01     9.888889E-01           
         89  traj.ballistic_ascent.states:gam_24      c    -1.111111E+19     1.191038E-01     9.888889E-01           
         90  traj.ballistic_ascent.states:gam_25      c    -1.111111E+19     9.898556E-02     9.888889E-01           
         91  traj.ballistic_ascent.states:gam_26      c    -1.111111E+19     7.043261E-02     9.888889E-01           
         92  traj.ballistic_ascent.states:gam_27      c    -1.111111E+19     6.121588E-02     9.888889E-01           
         93  traj.ballistic_ascent.states:gam_28      c    -1.111111E+19     3.981308E-02     9.888889E-01           
         94  traj.ballistic_ascent.states:gam_29      c    -1.111111E+19     9.670357E-03     9.888889E-01           
         95  traj.ballistic_ascent.states:v_0         c    -1.000000E+21     4.130291E+01     1.000000E+21           
         96  traj.ballistic_ascent.states:v_1         c    -1.000000E+21     3.977982E+01     1.000000E+21           
         97  traj.ballistic_ascent.states:v_2         c    -1.000000E+21     3.781946E+01     1.000000E+21           
         98  traj.ballistic_ascent.states:v_3         c    -1.000000E+21     3.723047E+01     1.000000E+21           
         99  traj.ballistic_ascent.states:v_4         c    -1.000000E+21     3.593495E+01     1.000000E+21           
        100  traj.ballistic_ascent.states:v_5         c    -1.000000E+21     3.426083E+01     1.000000E+21           
        101  traj.ballistic_ascent.states:v_6         c    -1.000000E+21     3.375652E+01     1.000000E+21           
        102  traj.ballistic_ascent.states:v_7         c    -1.000000E+21     3.264529E+01     1.000000E+21           
        103  traj.ballistic_ascent.states:v_8         c    -1.000000E+21     3.120589E+01     1.000000E+21           
        104  traj.ballistic_ascent.states:v_9         c    -1.000000E+21     3.077167E+01     1.000000E+21           
        105  traj.ballistic_ascent.states:v_10        c    -1.000000E+21     2.981417E+01     1.000000E+21           
        106  traj.ballistic_ascent.states:v_11        c    -1.000000E+21     2.857299E+01     1.000000E+21           
        107  traj.ballistic_ascent.states:v_12        c    -1.000000E+21     2.819855E+01     1.000000E+21           
        108  traj.ballistic_ascent.states:v_13        c    -1.000000E+21     2.737310E+01     1.000000E+21           
        109  traj.ballistic_ascent.states:v_14        c    -1.000000E+21     2.630434E+01     1.000000E+21           
        110  traj.ballistic_ascent.states:v_15        c    -1.000000E+21     2.598238E+01     1.000000E+21           
        111  traj.ballistic_ascent.states:v_16        c    -1.000000E+21     2.527374E+01     1.000000E+21           
        112  traj.ballistic_ascent.states:v_17        c    -1.000000E+21     2.435930E+01     1.000000E+21           
        113  traj.ballistic_ascent.states:v_18        c    -1.000000E+21     2.408474E+01     1.000000E+21           
        114  traj.ballistic_ascent.states:v_19        c    -1.000000E+21     2.348227E+01     1.000000E+21           
        115  traj.ballistic_ascent.states:v_20        c    -1.000000E+21     2.270963E+01     1.000000E+21           
        116  traj.ballistic_ascent.states:v_21        c    -1.000000E+21     2.247894E+01     1.000000E+21           
        117  traj.ballistic_ascent.states:v_22        c    -1.000000E+21     2.197533E+01     1.000000E+21           
        118  traj.ballistic_ascent.states:v_23        c    -1.000000E+21     2.133578E+01     1.000000E+21           
        119  traj.ballistic_ascent.states:v_24        c    -1.000000E+21     2.114650E+01     1.000000E+21           
        120  traj.ballistic_ascent.states:v_25        c    -1.000000E+21     2.073654E+01     1.000000E+21           
        121  traj.ballistic_ascent.states:v_26        c    -1.000000E+21     2.022371E+01     1.000000E+21           
        122  traj.ballistic_ascent.states:v_27        c    -1.000000E+21     2.007398E+01     1.000000E+21           
        123  traj.ballistic_ascent.states:v_28        c    -1.000000E+21     1.975357E+01     1.000000E+21           
        124  traj.ballistic_ascent.states:v_29        c    -1.000000E+21     1.936202E+01     1.000000E+21           
        125  traj.ballistic_ascent.states:v_30        c    -1.000000E+21     1.925012E+01     1.000000E+21           
        126  traj.descent.t_initial_0                 c     5.000000E-01     2.041375E+00     1.000000E+02           
        127  traj.descent.t_duration_0                c     5.000000E-02     2.327564E-01     1.000000E+01           
        128  traj.descent.states:r_0                  c    -1.000000E+21     4.866527E+01     1.000000E+21           
        129  traj.descent.states:r_1                  c    -1.000000E+21     5.024379E+01     1.000000E+21           
        130  traj.descent.states:r_2                  c    -1.000000E+21     5.238226E+01     1.000000E+21           
        131  traj.descent.states:r_3                  c    -1.000000E+21     5.304978E+01     1.000000E+21           
        132  traj.descent.states:r_4                  c    -1.000000E+21     5.456188E+01     1.000000E+21           
        133  traj.descent.states:r_5                  c    -1.000000E+21     5.661146E+01     1.000000E+21           
        134  traj.descent.states:r_6                  c    -1.000000E+21     5.725144E+01     1.000000E+21           
        135  traj.descent.states:r_7                  c    -1.000000E+21     5.870144E+01     1.000000E+21           
        136  traj.descent.states:r_8                  c    -1.000000E+21     6.066730E+01     1.000000E+21           
        137  traj.descent.states:r_9                  c    -1.000000E+21     6.128121E+01     1.000000E+21           
        138  traj.descent.states:r_10                 c    -1.000000E+21     6.267218E+01     1.000000E+21           
        139  traj.descent.states:r_11                 c    -1.000000E+21     6.455796E+01     1.000000E+21           
        140  traj.descent.states:r_12                 c    -1.000000E+21     6.514681E+01     1.000000E+21           
        141  traj.descent.states:r_13                 c    -1.000000E+21     6.648085E+01     1.000000E+21           
        142  traj.descent.states:r_14                 c    -1.000000E+21     6.828900E+01     1.000000E+21           
        143  traj.descent.states:r_15                 c    -1.000000E+21     6.885346E+01     1.000000E+21           
        144  traj.descent.states:r_16                 c    -1.000000E+21     7.013198E+01     1.000000E+21           
        145  traj.descent.states:r_17                 c    -1.000000E+21     7.186414E+01     1.000000E+21           
        146  traj.descent.states:r_18                 c    -1.000000E+21     7.240468E+01     1.000000E+21           
        147  traj.descent.states:r_19                 c    -1.000000E+21     7.362863E+01     1.000000E+21           
        148  traj.descent.states:r_20                 c    -1.000000E+21     7.528593E+01     1.000000E+21           
        149  traj.descent.states:r_21                 c    -1.000000E+21     7.580287E+01     1.000000E+21           
        150  traj.descent.states:r_22                 c    -1.000000E+21     7.697294E+01     1.000000E+21           
        151  traj.descent.states:r_23                 c    -1.000000E+21     7.855623E+01     1.000000E+21           
        152  traj.descent.states:r_24                 c    -1.000000E+21     7.904983E+01     1.000000E+21           
        153  traj.descent.states:r_25                 c    -1.000000E+21     8.016660E+01     1.000000E+21           
        154  traj.descent.states:r_26                 c    -1.000000E+21     8.167668E+01     1.000000E+21           
        155  traj.descent.states:r_27                 c    -1.000000E+21     8.214720E+01     1.000000E+21           
        156  traj.descent.states:r_28                 c    -1.000000E+21     8.321126E+01     1.000000E+21           
        157  traj.descent.states:r_29                 c    -1.000000E+21     8.464899E+01     1.000000E+21           
        158  traj.descent.states:r_30                 c    -1.000000E+21     8.509671E+01     1.000000E+21           
        159  traj.descent.states:h_0                  c    -1.000000E+21     2.308183E+01     1.000000E+21           
        160  traj.descent.states:h_1                  c    -1.000000E+21     2.304852E+01     1.000000E+21           
        161  traj.descent.states:h_2                  c    -1.000000E+21     2.289447E+01     1.000000E+21           
        162  traj.descent.states:h_3                  c    -1.000000E+21     2.281998E+01     1.000000E+21           
        163  traj.descent.states:h_4                  c    -1.000000E+21     2.260341E+01     1.000000E+21           
        164  traj.descent.states:h_5                  c    -1.000000E+21     2.220091E+01     1.000000E+21           
        165  traj.descent.states:h_6                  c    -1.000000E+21     2.204882E+01     1.000000E+21           
        166  traj.descent.states:h_7                  c    -1.000000E+21     2.165640E+01     1.000000E+21           
        167  traj.descent.states:h_8                  c    -1.000000E+21     2.101542E+01     1.000000E+21           
        168  traj.descent.states:h_9                  c    -1.000000E+21     2.078883E+01     1.000000E+21           
        169  traj.descent.states:h_10                 c    -1.000000E+21     2.022762E+01     1.000000E+21           
        170  traj.descent.states:h_11                 c    -1.000000E+21     1.935782E+01     1.000000E+21           
        171  traj.descent.states:h_12                 c    -1.000000E+21     1.905980E+01     1.000000E+21           
        172  traj.descent.states:h_13                 c    -1.000000E+21     1.833682E+01     1.000000E+21           
        173  traj.descent.states:h_14                 c    -1.000000E+21     1.724797E+01     1.000000E+21           
        174  traj.descent.states:h_15                 c    -1.000000E+21     1.688164E+01     1.000000E+21           
        175  traj.descent.states:h_16                 c    -1.000000E+21     1.600408E+01     1.000000E+21           
        176  traj.descent.states:h_17                 c    -1.000000E+21     1.470626E+01     1.000000E+21           
        177  traj.descent.states:h_18                 c    -1.000000E+21     1.427484E+01     1.000000E+21           
        178  traj.descent.states:h_19                 c    -1.000000E+21     1.325019E+01     1.000000E+21           
        179  traj.descent.states:h_20                 c    -1.000000E+21     1.175388E+01     1.000000E+21           
        180  traj.descent.states:h_21                 c    -1.000000E+21     1.126075E+01     1.000000E+21           
        181  traj.descent.states:h_22                 c    -1.000000E+21     1.009678E+01     1.000000E+21           
        182  traj.descent.states:h_23                 c    -1.000000E+21     8.412916E+00     1.000000E+21           
        183  traj.descent.states:h_24                 c    -1.000000E+21     7.861557E+00     1.000000E+21           
        184  traj.descent.states:h_25                 c    -1.000000E+21     6.566341E+00     1.000000E+21           
        185  traj.descent.states:h_26                 c    -1.000000E+21     4.706168E+00     1.000000E+21           
        186  traj.descent.states:h_27                 c    -1.000000E+21     4.100175E+00     1.000000E+21           
        187  traj.descent.states:h_28                 c    -1.000000E+21     2.681974E+00     1.000000E+21           
        188  traj.descent.states:h_29                 c    -1.000000E+21     6.569790E-01     1.000000E+21           
        189  traj.descent.states:gam_0                c    -1.000000E+21    -9.979300E-32     1.000000E+21           
        190  traj.descent.states:gam_1                c    -1.000000E+21    -2.429594E+00     1.000000E+21           
        191  traj.descent.states:gam_2                c    -1.000000E+21    -5.827208E+00     1.000000E+21           
        192  traj.descent.states:gam_3                c    -1.000000E+21    -6.910034E+00     1.000000E+21           
        193  traj.descent.states:gam_4                c    -1.000000E+21    -9.396378E+00     1.000000E+21           
        194  traj.descent.states:gam_5                c    -1.000000E+21    -1.282741E+01     1.000000E+21           
        195  traj.descent.states:gam_6                c    -1.000000E+21    -1.390973E+01     1.000000E+21           
        196  traj.descent.states:gam_7                c    -1.000000E+21    -1.637513E+01     1.000000E+21           
        197  traj.descent.states:gam_8                c    -1.000000E+21    -1.973335E+01     1.000000E+21           
        198  traj.descent.states:gam_9                c    -1.000000E+21    -2.078240E+01     1.000000E+21           
        199  traj.descent.states:gam_10               c    -1.000000E+21    -2.315455E+01     1.000000E+21           
        200  traj.descent.states:gam_11               c    -1.000000E+21    -2.634838E+01     1.000000E+21           
        201  traj.descent.states:gam_12               c    -1.000000E+21    -2.733766E+01     1.000000E+21           
        202  traj.descent.states:gam_13               c    -1.000000E+21    -2.956081E+01     1.000000E+21           
        203  traj.descent.states:gam_14               c    -1.000000E+21    -3.252558E+01     1.000000E+21           
        204  traj.descent.states:gam_15               c    -1.000000E+21    -3.343774E+01     1.000000E+21           
        205  traj.descent.states:gam_16               c    -1.000000E+21    -3.547777E+01     1.000000E+21           
        206  traj.descent.states:gam_17               c    -1.000000E+21    -3.817886E+01     1.000000E+21           
        207  traj.descent.states:gam_18               c    -1.000000E+21    -3.900583E+01     1.000000E+21           
        208  traj.descent.states:gam_19               c    -1.000000E+21    -4.084906E+01     1.000000E+21           
        209  traj.descent.states:gam_20               c    -1.000000E+21    -4.327760E+01     1.000000E+21           
        210  traj.descent.states:gam_21               c    -1.000000E+21    -4.401874E+01     1.000000E+21           
        211  traj.descent.states:gam_22               c    -1.000000E+21    -4.566709E+01     1.000000E+21           
        212  traj.descent.states:gam_23               c    -1.000000E+21    -4.783236E+01     1.000000E+21           
        213  traj.descent.states:gam_24               c    -1.000000E+21    -4.849194E+01     1.000000E+21           
        214  traj.descent.states:gam_25               c    -1.000000E+21    -4.995719E+01     1.000000E+21           
        215  traj.descent.states:gam_26               c    -1.000000E+21    -5.187907E+01     1.000000E+21           
        216  traj.descent.states:gam_27               c    -1.000000E+21    -5.246405E+01     1.000000E+21           
        217  traj.descent.states:gam_28               c    -1.000000E+21    -5.376301E+01     1.000000E+21           
        218  traj.descent.states:gam_29               c    -1.000000E+21    -5.546613E+01     1.000000E+21           
        219  traj.descent.states:gam_30               c    -1.000000E+21    -5.598449E+01     1.000000E+21           
        220  traj.descent.states:v_0                  c    -1.000000E+21     1.925012E+01     1.000000E+21           
        221  traj.descent.states:v_1                  c    -1.000000E+21     1.897038E+01     1.000000E+21           
        222  traj.descent.states:v_2                  c    -1.000000E+21     1.865397E+01     1.000000E+21           
        223  traj.descent.states:v_3                  c    -1.000000E+21     1.857022E+01     1.000000E+21           
        224  traj.descent.states:v_4                  c    -1.000000E+21     1.840725E+01     1.000000E+21           
        225  traj.descent.states:v_5                  c    -1.000000E+21     1.824609E+01     1.000000E+21           
        226  traj.descent.states:v_6                  c    -1.000000E+21     1.820993E+01     1.000000E+21           
        227  traj.descent.states:v_7                  c    -1.000000E+21     1.815288E+01     1.000000E+21           
        228  traj.descent.states:v_8                  c    -1.000000E+21     1.813033E+01     1.000000E+21           
        229  traj.descent.states:v_9                  c    -1.000000E+21     1.813609E+01     1.000000E+21           
        230  traj.descent.states:v_10                 c    -1.000000E+21     1.817131E+01     1.000000E+21           
        231  traj.descent.states:v_11                 c    -1.000000E+21     1.826717E+01     1.000000E+21           
        232  traj.descent.states:v_12                 c    -1.000000E+21     1.830818E+01     1.000000E+21           
        233  traj.descent.states:v_13                 c    -1.000000E+21     1.841999E+01     1.000000E+21           
        234  traj.descent.states:v_14                 c    -1.000000E+21     1.861200E+01     1.000000E+21           
        235  traj.descent.states:v_15                 c    -1.000000E+21     1.868112E+01     1.000000E+21           
        236  traj.descent.states:v_16                 c    -1.000000E+21     1.885314E+01     1.000000E+21           
        237  traj.descent.states:v_17                 c    -1.000000E+21     1.911888E+01     1.000000E+21           
        238  traj.descent.states:v_18                 c    -1.000000E+21     1.920912E+01     1.000000E+21           
        239  traj.descent.states:v_19                 c    -1.000000E+21     1.942560E+01     1.000000E+21           
        240  traj.descent.states:v_20                 c    -1.000000E+21     1.974412E+01     1.000000E+21           
        241  traj.descent.states:v_21                 c    -1.000000E+21     1.984907E+01     1.000000E+21           
        242  traj.descent.states:v_22                 c    -1.000000E+21     2.009583E+01     1.000000E+21           
        243  traj.descent.states:v_23                 c    -1.000000E+21     2.044870E+01     1.000000E+21           
        244  traj.descent.states:v_24                 c    -1.000000E+21     2.056284E+01     1.000000E+21           
        245  traj.descent.states:v_25                 c    -1.000000E+21     2.082776E+01     1.000000E+21           
        246  traj.descent.states:v_26                 c    -1.000000E+21     2.119958E+01     1.000000E+21           
        247  traj.descent.states:v_27                 c    -1.000000E+21     2.131832E+01     1.000000E+21           
        248  traj.descent.states:v_28                 c    -1.000000E+21     2.159151E+01     1.000000E+21           
        249  traj.descent.states:v_29                 c    -1.000000E+21     2.196983E+01     1.000000E+21           
        250  traj.descent.states:v_30                 c    -1.000000E+21     2.208956E+01     1.000000E+21           
        251  traj.propelled_ascent.t_duration_0       c     1.000000E-02     1.127359E+00     5.000000E+00           
        252  traj.propelled_ascent.states:r_0         c    -1.000000E+19     6.330634E-06     1.000000E+19           
        253  traj.propelled_ascent.states:r_1         c    -1.000000E+19     3.105194E-05     1.000000E+19           
        254  traj.propelled_ascent.states:r_2         c    -1.000000E+19     4.265110E-05     1.000000E+19           
        255  traj.propelled_ascent.states:r_3         c    -1.000000E+19     7.644391E-05     1.000000E+19           
        256  traj.propelled_ascent.states:r_4         c    -1.000000E+19     1.389788E-04     1.000000E+19           
        257  traj.propelled_ascent.states:r_5         c    -1.000000E+19     1.625912E-04     1.000000E+19           
        258  traj.propelled_ascent.states:r_6         c    -1.000000E+19     2.235462E-04     1.000000E+19           
        259  traj.propelled_ascent.states:r_7         c    -1.000000E+19     3.233054E-04     1.000000E+19           
        260  traj.propelled_ascent.states:r_8         c    -1.000000E+19     3.586422E-04     1.000000E+19           
        261  traj.propelled_ascent.states:r_9         c    -1.000000E+19     4.463509E-04     1.000000E+19           
        262  traj.propelled_ascent.states:r_10        c    -1.000000E+19     5.828386E-04     1.000000E+19           
        263  traj.propelled_ascent.states:r_11        c    -1.000000E+19     6.297614E-04     1.000000E+19           
        264  traj.propelled_ascent.states:r_12        c    -1.000000E+19     7.439434E-04     1.000000E+19           
        265  traj.propelled_ascent.states:r_13        c    -1.000000E+19     9.168562E-04     1.000000E+19           
        266  traj.propelled_ascent.states:r_14        c    -1.000000E+19     9.752894E-04     1.000000E+19           
        267  traj.propelled_ascent.states:r_15        c    -1.000000E+19     1.115809E-03     1.000000E+19           
        268  traj.propelled_ascent.states:r_16        c    -1.000000E+19     1.325043E-03     1.000000E+19           
        269  traj.propelled_ascent.states:r_17        c    -1.000000E+19     1.394974E-03     1.000000E+19           
        270  traj.propelled_ascent.states:r_18        c    -1.000000E+19     1.561838E-03     1.000000E+19           
        271  traj.propelled_ascent.states:r_19        c    -1.000000E+19     1.807488E-03     1.000000E+19           
        272  traj.propelled_ascent.states:r_20        c    -1.000000E+19     1.888967E-03     1.000000E+19           
        273  traj.propelled_ascent.states:r_21        c    -1.000000E+19     2.082327E-03     1.000000E+19           
        274  traj.propelled_ascent.states:r_22        c    -1.000000E+19     2.364686E-03     1.000000E+19           
        275  traj.propelled_ascent.states:r_23        c    -1.000000E+19     2.457826E-03     1.000000E+19           
        276  traj.propelled_ascent.states:r_24        c    -1.000000E+19     2.677980E-03     1.000000E+19           
        277  traj.propelled_ascent.states:r_25        c    -1.000000E+19     2.997545E-03     1.000000E+19           
        278  traj.propelled_ascent.states:r_26        c    -1.000000E+19     3.102525E-03     1.000000E+19           
        279  traj.propelled_ascent.states:r_27        c    -1.000000E+19     3.349923E-03     1.000000E+19           
        280  traj.propelled_ascent.states:r_28        c    -1.000000E+19     3.707410E-03     1.000000E+19           
        281  traj.propelled_ascent.states:r_29        c    -1.000000E+19     3.824480E-03     1.000000E+19           
        282  traj.propelled_ascent.states:r_30        c    -1.000000E+19     4.099737E-03     1.000000E+19           
        283  traj.propelled_ascent.states:r_31        c    -1.000000E+19     4.496099E-03     1.000000E+19           
        284  traj.propelled_ascent.states:r_32        c    -1.000000E+19     4.625587E-03     1.000000E+19           
        285  traj.propelled_ascent.states:r_33        c    -1.000000E+19     4.929503E-03     1.000000E+19           
        286  traj.propelled_ascent.states:r_34        c    -1.000000E+19     5.365962E-03     1.000000E+19           
        287  traj.propelled_ascent.states:r_35        c    -1.000000E+19     5.508285E-03     1.000000E+19           
        288  traj.propelled_ascent.states:r_36        c    -1.000000E+19     5.841872E-03     1.000000E+19           
        289  traj.propelled_ascent.states:r_37        c    -1.000000E+19     6.319963E-03     1.000000E+19           
        290  traj.propelled_ascent.states:r_38        c    -1.000000E+19     6.475641E-03     1.000000E+19           
        291  traj.propelled_ascent.states:r_39        c    -1.000000E+19     6.840162E-03     1.000000E+19           
        292  traj.propelled_ascent.states:r_40        c    -1.000000E+19     7.361794E-03     1.000000E+19           
        293  traj.propelled_ascent.states:r_41        c    -1.000000E+19     7.531476E-03     1.000000E+19           
        294  traj.propelled_ascent.states:r_42        c    -1.000000E+19     7.928497E-03     1.000000E+19           
        295  traj.propelled_ascent.states:r_43        c    -1.000000E+19     8.496043E-03     1.000000E+19           
        296  traj.propelled_ascent.states:r_44        c    -1.000000E+19     8.680534E-03     1.000000E+19           
        297  traj.propelled_ascent.states:r_45        c    -1.000000E+19     9.112006E-03     1.000000E+19           
        298  traj.propelled_ascent.states:r_46        c    -1.000000E+19     9.728424E-03     1.000000E+19           
        299  traj.propelled_ascent.states:r_47        c    -1.000000E+19     9.928729E-03     1.000000E+19           
        300  traj.propelled_ascent.states:r_48        c    -1.000000E+19     1.039710E-02     1.000000E+19           
        301  traj.propelled_ascent.states:r_49        c    -1.000000E+19     1.106612E-02     1.000000E+19           
        302  traj.propelled_ascent.states:r_50        c    -1.000000E+19     1.128351E-02     1.000000E+19           
        303  traj.propelled_ascent.states:r_51        c    -1.000000E+19     1.179189E-02     1.000000E+19           
        304  traj.propelled_ascent.states:r_52        c    -1.000000E+19     1.251828E-02     1.000000E+19           
        305  traj.propelled_ascent.states:r_53        c    -1.000000E+19     1.275441E-02     1.000000E+19           
        306  traj.propelled_ascent.states:r_54        c    -1.000000E+19     1.330682E-02     1.000000E+19           
        307  traj.propelled_ascent.states:r_55        c    -1.000000E+19     1.409686E-02     1.000000E+19           
        308  traj.propelled_ascent.states:r_56        c    -1.000000E+19     1.435389E-02     1.000000E+19           
        309  traj.propelled_ascent.states:r_57        c    -1.000000E+19     1.495572E-02     1.000000E+19           
        310  traj.propelled_ascent.states:r_58        c    -1.000000E+19     1.581790E-02     1.000000E+19           
        311  traj.propelled_ascent.states:r_59        c    -1.000000E+19     1.609883E-02     1.000000E+19           
        312  traj.propelled_ascent.states:h_0         c    -1.000000E+20     5.955631E-05     1.000000E+20           
        313  traj.propelled_ascent.states:h_1         c    -1.000000E+20     2.889796E-04     1.000000E+20           
        314  traj.propelled_ascent.states:h_2         c    -1.000000E+20     3.970521E-04     1.000000E+20           
        315  traj.propelled_ascent.states:h_3         c    -1.000000E+20     7.028056E-04     1.000000E+20           
        316  traj.propelled_ascent.states:h_4         c    -1.000000E+20     1.261242E-03     1.000000E+20           
        317  traj.propelled_ascent.states:h_5         c    -1.000000E+20     1.470426E-03     1.000000E+20           
        318  traj.propelled_ascent.states:h_6         c    -1.000000E+20     2.007407E-03     1.000000E+20           
        319  traj.propelled_ascent.states:h_7         c    -1.000000E+20     2.879226E-03     1.000000E+20           
        320  traj.propelled_ascent.states:h_8         c    -1.000000E+20     3.186408E-03     1.000000E+20           
        321  traj.propelled_ascent.states:h_9         c    -1.000000E+20     3.945910E-03     1.000000E+20           
        322  traj.propelled_ascent.states:h_10        c    -1.000000E+20     5.120959E-03     1.000000E+20           
        323  traj.propelled_ascent.states:h_11        c    -1.000000E+20     5.523314E-03     1.000000E+20           
        324  traj.propelled_ascent.states:h_12        c    -1.000000E+20     6.499486E-03     1.000000E+20           
        325  traj.propelled_ascent.states:h_13        c    -1.000000E+20     7.971004E-03     1.000000E+20           
        326  traj.propelled_ascent.states:h_14        c    -1.000000E+20     8.466679E-03     1.000000E+20           
        327  traj.propelled_ascent.states:h_15        c    -1.000000E+20     9.655772E-03     1.000000E+20           
        328  traj.propelled_ascent.states:h_16        c    -1.000000E+20     1.141963E-02     1.000000E+20           
        329  traj.propelled_ascent.states:h_17        c    -1.000000E+20     1.200757E-02     1.000000E+20           
        330  traj.propelled_ascent.states:h_18        c    -1.000000E+20     1.340756E-02     1.000000E+20           
        331  traj.propelled_ascent.states:h_19        c    -1.000000E+20     1.546189E-02     1.000000E+20           
        332  traj.propelled_ascent.states:h_20        c    -1.000000E+20     1.614170E-02     1.000000E+20           
        333  traj.propelled_ascent.states:h_21        c    -1.000000E+20     1.775210E-02     1.000000E+20           
        334  traj.propelled_ascent.states:h_22        c    -1.000000E+20     2.009707E-02     1.000000E+20           
        335  traj.propelled_ascent.states:h_23        c    -1.000000E+20     2.086901E-02     1.000000E+20           
        336  traj.propelled_ascent.states:h_24        c    -1.000000E+20     2.269076E-02     1.000000E+20           
        337  traj.propelled_ascent.states:h_25        c    -1.000000E+20     2.532851E-02     1.000000E+20           
        338  traj.propelled_ascent.states:h_26        c    -1.000000E+20     2.619345E-02     1.000000E+20           
        339  traj.propelled_ascent.states:h_27        c    -1.000000E+20     2.822892E-02     1.000000E+20           
        340  traj.propelled_ascent.states:h_28        c    -1.000000E+20     3.116354E-02     1.000000E+20           
        341  traj.propelled_ascent.states:h_29        c    -1.000000E+20     3.212299E-02     1.000000E+20           
        342  traj.propelled_ascent.states:h_30        c    -1.000000E+20     3.437601E-02     1.000000E+20           
        343  traj.propelled_ascent.states:h_31        c    -1.000000E+20     3.761369E-02     1.000000E+20           
        344  traj.propelled_ascent.states:h_32        c    -1.000000E+20     3.866983E-02     1.000000E+20           
        345  traj.propelled_ascent.states:h_33        c    -1.000000E+20     4.114581E-02     1.000000E+20           
        346  traj.propelled_ascent.states:h_34        c    -1.000000E+20     4.469500E-02     1.000000E+20           
        347  traj.propelled_ascent.states:h_35        c    -1.000000E+20     4.585077E-02     1.000000E+20           
        348  traj.propelled_ascent.states:h_36        c    -1.000000E+20     4.855687E-02     1.000000E+20           
        349  traj.propelled_ascent.states:h_37        c    -1.000000E+20     5.242864E-02     1.000000E+20           
        350  traj.propelled_ascent.states:h_38        c    -1.000000E+20     5.368781E-02     1.000000E+20           
        351  traj.propelled_ascent.states:h_39        c    -1.000000E+20     5.663329E-02     1.000000E+20           
        352  traj.propelled_ascent.states:h_40        c    -1.000000E+20     6.084173E-02     1.000000E+20           
        353  traj.propelled_ascent.states:h_41        c    -1.000000E+20     6.220912E-02     1.000000E+20           
        354  traj.propelled_ascent.states:h_42        c    -1.000000E+20     6.540567E-02     1.000000E+20           
        355  traj.propelled_ascent.states:h_43        c    -1.000000E+20     6.996861E-02     1.000000E+20           
        356  traj.propelled_ascent.states:h_44        c    -1.000000E+20     7.145029E-02     1.000000E+20           
        357  traj.propelled_ascent.states:h_45        c    -1.000000E+20     7.491269E-02     1.000000E+20           
        358  traj.propelled_ascent.states:h_46        c    -1.000000E+20     7.985264E-02     1.000000E+20           
        359  traj.propelled_ascent.states:h_47        c    -1.000000E+20     8.145630E-02     1.000000E+20           
        360  traj.propelled_ascent.states:h_48        c    -1.000000E+20     8.520325E-02     1.000000E+20           
        361  traj.propelled_ascent.states:h_49        c    -1.000000E+20     9.054882E-02     1.000000E+20           
        362  traj.propelled_ascent.states:h_50        c    -1.000000E+20     9.228427E-02     1.000000E+20           
        363  traj.propelled_ascent.states:h_51        c    -1.000000E+20     9.633973E-02     1.000000E+20           
        364  traj.propelled_ascent.states:h_52        c    -1.000000E+20     1.021278E-01     1.000000E+20           
        365  traj.propelled_ascent.states:h_53        c    -1.000000E+20     1.040078E-01     1.000000E+20           
        366  traj.propelled_ascent.states:h_54        c    -1.000000E+20     1.084030E-01     1.000000E+20           
        367  traj.propelled_ascent.states:h_55        c    -1.000000E+20     1.146823E-01     1.000000E+20           
        368  traj.propelled_ascent.states:h_56        c    -1.000000E+20     1.167237E-01     1.000000E+20           
        369  traj.propelled_ascent.states:h_57        c    -1.000000E+20     1.215006E-01     1.000000E+20           
        370  traj.propelled_ascent.states:h_58        c    -1.000000E+20     1.283373E-01     1.000000E+20           
        371  traj.propelled_ascent.states:h_59        c    -1.000000E+20     1.305634E-01     1.000000E+20           
        372  traj.propelled_ascent.states:gam_0       c     0.000000E+00     5.202544E-01     9.444444E-01           
        373  traj.propelled_ascent.states:gam_1       c     0.000000E+00     4.763626E-01     9.444444E-01           
        374  traj.propelled_ascent.states:gam_2       c     0.000000E+00     4.770257E-01     9.444444E-01           
        375  traj.propelled_ascent.states:gam_3       c     0.000000E+00     4.704726E-01     9.444444E-01           
        376  traj.propelled_ascent.states:gam_4       c     0.000000E+00     4.663584E-01     9.444444E-01           
        377  traj.propelled_ascent.states:gam_5       c     0.000000E+00     4.621277E-01     9.444444E-01           
        378  traj.propelled_ascent.states:gam_6       c     0.000000E+00     4.609797E-01     9.444444E-01           
        379  traj.propelled_ascent.states:gam_7       c     0.000000E+00     4.586634E-01     9.444444E-01           
        380  traj.propelled_ascent.states:gam_8       c     0.000000E+00     4.559549E-01     9.444444E-01           
        381  traj.propelled_ascent.states:gam_9       c     0.000000E+00     4.551840E-01     9.444444E-01           
        382  traj.propelled_ascent.states:gam_10      c     0.000000E+00     4.535527E-01     9.444444E-01           
        383  traj.propelled_ascent.states:gam_11      c     0.000000E+00     4.515478E-01     9.444444E-01           
        384  traj.propelled_ascent.states:gam_12      c     0.000000E+00     4.509615E-01     9.444444E-01           
        385  traj.propelled_ascent.states:gam_13      c     0.000000E+00     4.496955E-01     9.444444E-01           
        386  traj.propelled_ascent.states:gam_14      c     0.000000E+00     4.480977E-01     9.444444E-01           
        387  traj.propelled_ascent.states:gam_15      c     0.000000E+00     4.476229E-01     9.444444E-01           
        388  traj.propelled_ascent.states:gam_16      c     0.000000E+00     4.465855E-01     9.444444E-01           
        389  traj.propelled_ascent.states:gam_17      c     0.000000E+00     4.452548E-01     9.444444E-01           
        390  traj.propelled_ascent.states:gam_18      c     0.000000E+00     4.448552E-01     9.444444E-01           
        391  traj.propelled_ascent.states:gam_19      c     0.000000E+00     4.439754E-01     9.444444E-01           
        392  traj.propelled_ascent.states:gam_20      c     0.000000E+00     4.428346E-01     9.444444E-01           
        393  traj.propelled_ascent.states:gam_21      c     0.000000E+00     4.424895E-01     9.444444E-01           
        394  traj.propelled_ascent.states:gam_22      c     0.000000E+00     4.417257E-01     9.444444E-01           
        395  traj.propelled_ascent.states:gam_23      c     0.000000E+00     4.407276E-01     9.444444E-01           
        396  traj.propelled_ascent.states:gam_24      c     0.000000E+00     4.404241E-01     9.444444E-01           
        397  traj.propelled_ascent.states:gam_25      c     0.000000E+00     4.397497E-01     9.444444E-01           
        398  traj.propelled_ascent.states:gam_26      c     0.000000E+00     4.388635E-01     9.444444E-01           
        399  traj.propelled_ascent.states:gam_27      c     0.000000E+00     4.385929E-01     9.444444E-01           
        400  traj.propelled_ascent.states:gam_28      c     0.000000E+00     4.379900E-01     9.444444E-01           
        401  traj.propelled_ascent.states:gam_29      c     0.000000E+00     4.371943E-01     9.444444E-01           
        402  traj.propelled_ascent.states:gam_30      c     0.000000E+00     4.369506E-01     9.444444E-01           
        403  traj.propelled_ascent.states:gam_31      c     0.000000E+00     4.364065E-01     9.444444E-01           
        404  traj.propelled_ascent.states:gam_32      c     0.000000E+00     4.356860E-01     9.444444E-01           
        405  traj.propelled_ascent.states:gam_33      c     0.000000E+00     4.354648E-01     9.444444E-01           
        406  traj.propelled_ascent.states:gam_34      c     0.000000E+00     4.349702E-01     9.444444E-01           
        407  traj.propelled_ascent.states:gam_35      c     0.000000E+00     4.343135E-01     9.444444E-01           
        408  traj.propelled_ascent.states:gam_36      c     0.000000E+00     4.341116E-01     9.444444E-01           
        409  traj.propelled_ascent.states:gam_37      c     0.000000E+00     4.336595E-01     9.444444E-01           
        410  traj.propelled_ascent.states:gam_38      c     0.000000E+00     4.330580E-01     9.444444E-01           
        411  traj.propelled_ascent.states:gam_39      c     0.000000E+00     4.328728E-01     9.444444E-01           
        412  traj.propelled_ascent.states:gam_40      c     0.000000E+00     4.324578E-01     9.444444E-01           
        413  traj.propelled_ascent.states:gam_41      c     0.000000E+00     4.319049E-01     9.444444E-01           
        414  traj.propelled_ascent.states:gam_42      c     0.000000E+00     4.317345E-01     9.444444E-01           
        415  traj.propelled_ascent.states:gam_43      c     0.000000E+00     4.313523E-01     9.444444E-01           
        416  traj.propelled_ascent.states:gam_44      c     0.000000E+00     4.308427E-01     9.444444E-01           
        417  traj.propelled_ascent.states:gam_45      c     0.000000E+00     4.306856E-01     9.444444E-01           
        418  traj.propelled_ascent.states:gam_46      c     0.000000E+00     4.303330E-01     9.444444E-01           
        419  traj.propelled_ascent.states:gam_47      c     0.000000E+00     4.298627E-01     9.444444E-01           
        420  traj.propelled_ascent.states:gam_48      c     0.000000E+00     4.297176E-01     9.444444E-01           
        421  traj.propelled_ascent.states:gam_49      c     0.000000E+00     4.293920E-01     9.444444E-01           
        422  traj.propelled_ascent.states:gam_50      c     0.000000E+00     4.289577E-01     9.444444E-01           
        423  traj.propelled_ascent.states:gam_51      c     0.000000E+00     4.288237E-01     9.444444E-01           
        424  traj.propelled_ascent.states:gam_52      c     0.000000E+00     4.285231E-01     9.444444E-01           
        425  traj.propelled_ascent.states:gam_53      c     0.000000E+00     4.281221E-01     9.444444E-01           
        426  traj.propelled_ascent.states:gam_54      c     0.000000E+00     4.279985E-01     9.444444E-01           
        427  traj.propelled_ascent.states:gam_55      c     0.000000E+00     4.277213E-01     9.444444E-01           
        428  traj.propelled_ascent.states:gam_56      c     0.000000E+00     4.273520E-01     9.444444E-01           
        429  traj.propelled_ascent.states:gam_57      c     0.000000E+00     4.272382E-01     9.444444E-01           
        430  traj.propelled_ascent.states:gam_58      c     0.000000E+00     4.269833E-01     9.444444E-01           
        431  traj.propelled_ascent.states:gam_59      c     0.000000E+00     4.266442E-01     9.444444E-01           
        432  traj.propelled_ascent.states:gam_60      c     0.000000E+00     4.265399E-01     9.444444E-01           
        433  traj.propelled_ascent.states:v_0         c     1.000000E-04     7.672107E-03     1.000000E+19           
        434  traj.propelled_ascent.states:v_1         c     1.000000E-04     1.672431E-02     1.000000E+19           
        435  traj.propelled_ascent.states:v_2         c     1.000000E-04     1.955302E-02     1.000000E+19           
        436  traj.propelled_ascent.states:v_3         c     1.000000E-04     2.597644E-02     1.000000E+19           
        437  traj.propelled_ascent.states:v_4         c     1.000000E-04     3.472261E-02     1.000000E+19           
        438  traj.propelled_ascent.states:v_5         c     1.000000E-04     3.746552E-02     1.000000E+19           
        439  traj.propelled_ascent.states:v_6         c     1.000000E-04     4.370553E-02     1.000000E+19           
        440  traj.propelled_ascent.states:v_7         c     1.000000E-04     5.223242E-02     1.000000E+19           
        441  traj.propelled_ascent.states:v_8         c     1.000000E-04     5.491356E-02     1.000000E+19           
        442  traj.propelled_ascent.states:v_9         c     1.000000E-04     6.102522E-02     1.000000E+19           
        443  traj.propelled_ascent.states:v_10        c     1.000000E-04     6.940334E-02     1.000000E+19           
        444  traj.propelled_ascent.states:v_11        c     1.000000E-04     7.204388E-02     1.000000E+19           
        445  traj.propelled_ascent.states:v_12        c     1.000000E-04     7.807383E-02     1.000000E+19           
        446  traj.propelled_ascent.states:v_13        c     1.000000E-04     8.636392E-02     1.000000E+19           
        447  traj.propelled_ascent.states:v_14        c     1.000000E-04     8.898233E-02     1.000000E+19           
        448  traj.propelled_ascent.states:v_15        c     1.000000E-04     9.497173E-02     1.000000E+19           
        449  traj.propelled_ascent.states:v_16        c     1.000000E-04     1.032283E-01     1.000000E+19           
        450  traj.propelled_ascent.states:v_17        c     1.000000E-04     1.058414E-01     1.000000E+19           
        451  traj.propelled_ascent.states:v_18        c     1.000000E-04     1.118281E-01     1.000000E+19           
        452  traj.propelled_ascent.states:v_19        c     1.000000E-04     1.201024E-01     1.000000E+19           
        453  traj.propelled_ascent.states:v_20        c     1.000000E-04     1.227261E-01     1.000000E+19           
        454  traj.propelled_ascent.states:v_21        c     1.000000E-04     1.287465E-01     1.000000E+19           
        455  traj.propelled_ascent.states:v_22        c     1.000000E-04     1.370882E-01     1.000000E+19           
        456  traj.propelled_ascent.states:v_23        c     1.000000E-04     1.397385E-01     1.000000E+19           
        457  traj.propelled_ascent.states:v_24        c     1.000000E-04     1.458289E-01     1.000000E+19           
        458  traj.propelled_ascent.states:v_25        c     1.000000E-04     1.542889E-01     1.000000E+19           
        459  traj.propelled_ascent.states:v_26        c     1.000000E-04     1.569819E-01     1.000000E+19           
        460  traj.propelled_ascent.states:v_27        c     1.000000E-04     1.631801E-01     1.000000E+19           
        461  traj.propelled_ascent.states:v_28        c     1.000000E-04     1.718120E-01     1.000000E+19           
        462  traj.propelled_ascent.states:v_29        c     1.000000E-04     1.745653E-01     1.000000E+19           
        463  traj.propelled_ascent.states:v_30        c     1.000000E-04     1.809121E-01     1.000000E+19           
        464  traj.propelled_ascent.states:v_31        c     1.000000E-04     1.897748E-01     1.000000E+19           
        465  traj.propelled_ascent.states:v_32        c     1.000000E-04     1.926075E-01     1.000000E+19           
        466  traj.propelled_ascent.states:v_33        c     1.000000E-04     1.991486E-01     1.000000E+19           
        467  traj.propelled_ascent.states:v_34        c     1.000000E-04     2.083088E-01     1.000000E+19           
        468  traj.propelled_ascent.states:v_35        c     1.000000E-04     2.112431E-01     1.000000E+19           
        469  traj.propelled_ascent.states:v_36        c     1.000000E-04     2.180312E-01     1.000000E+19           
        470  traj.propelled_ascent.states:v_37        c     1.000000E-04     2.275671E-01     1.000000E+19           
        471  traj.propelled_ascent.states:v_38        c     1.000000E-04     2.306292E-01     1.000000E+19           
        472  traj.propelled_ascent.states:v_39        c     1.000000E-04     2.377271E-01     1.000000E+19           
        473  traj.propelled_ascent.states:v_40        c     1.000000E-04     2.477329E-01     1.000000E+19           
        474  traj.propelled_ascent.states:v_41        c     1.000000E-04     2.509547E-01     1.000000E+19           
        475  traj.propelled_ascent.states:v_42        c     1.000000E-04     2.584398E-01     1.000000E+19           
        476  traj.propelled_ascent.states:v_43        c     1.000000E-04     2.690329E-01     1.000000E+19           
        477  traj.propelled_ascent.states:v_44        c     1.000000E-04     2.724545E-01     1.000000E+19           
        478  traj.propelled_ascent.states:v_45        c     1.000000E-04     2.804248E-01     1.000000E+19           
        479  traj.propelled_ascent.states:v_46        c     1.000000E-04     2.917565E-01     1.000000E+19           
        480  traj.propelled_ascent.states:v_47        c     1.000000E-04     2.954301E-01     1.000000E+19           
        481  traj.propelled_ascent.states:v_48        c     1.000000E-04     3.040140E-01     1.000000E+19           
        482  traj.propelled_ascent.states:v_49        c     1.000000E-04     3.162854E-01     1.000000E+19           
        483  traj.propelled_ascent.states:v_50        c     1.000000E-04     3.202813E-01     1.000000E+19           
        484  traj.propelled_ascent.states:v_51        c     1.000000E-04     3.296537E-01     1.000000E+19           
        485  traj.propelled_ascent.states:v_52        c     1.000000E-04     3.431436E-01     1.000000E+19           
        486  traj.propelled_ascent.states:v_53        c     1.000000E-04     3.475604E-01     1.000000E+19           
        487  traj.propelled_ascent.states:v_54        c     1.000000E-04     3.579701E-01     1.000000E+19           
        488  traj.propelled_ascent.states:v_55        c     1.000000E-04     3.730835E-01     1.000000E+19           
        489  traj.propelled_ascent.states:v_56        c     1.000000E-04     3.780671E-01     1.000000E+19           
        490  traj.propelled_ascent.states:v_57        c     1.000000E-04     3.898870E-01     1.000000E+19           
        491  traj.propelled_ascent.states:v_58        c     1.000000E-04     4.072489E-01     1.000000E+19           
        492  traj.propelled_ascent.states:v_59        c     1.000000E-04     4.130291E-01     1.000000E+19           
        493  traj.propelled_ascent.states:p_0         c     1.020000E+00     6.305226E+00     1.000000E+21           
        494  traj.propelled_ascent.states:p_1         c     1.020000E+00     6.058536E+00     1.000000E+21           
        495  traj.propelled_ascent.states:p_2         c     1.020000E+00     5.985224E+00     1.000000E+21           
        496  traj.propelled_ascent.states:p_3         c     1.020000E+00     5.825217E+00     1.000000E+21           
        497  traj.propelled_ascent.states:p_4         c     1.020000E+00     5.620757E+00     1.000000E+21           
        498  traj.propelled_ascent.states:p_5         c     1.020000E+00     5.559612E+00     1.000000E+21           
        499  traj.propelled_ascent.states:p_6         c     1.020000E+00     5.425540E+00     1.000000E+21           
        500  traj.propelled_ascent.states:p_7         c     1.020000E+00     5.252980E+00     1.000000E+21           
        501  traj.propelled_ascent.states:p_8         c     1.020000E+00     5.201111E+00     1.000000E+21           
        502  traj.propelled_ascent.states:p_9         c     1.020000E+00     5.086938E+00     1.000000E+21           
        503  traj.propelled_ascent.states:p_10        c     1.020000E+00     4.939114E+00     1.000000E+21           
        504  traj.propelled_ascent.states:p_11        c     1.020000E+00     4.894489E+00     1.000000E+21           
        505  traj.propelled_ascent.states:p_12        c     1.020000E+00     4.795947E+00     1.000000E+21           
        506  traj.propelled_ascent.states:p_13        c     1.020000E+00     4.667720E+00     1.000000E+21           
        507  traj.propelled_ascent.states:p_14        c     1.020000E+00     4.628871E+00     1.000000E+21           
        508  traj.propelled_ascent.states:p_15        c     1.020000E+00     4.542850E+00     1.000000E+21           
        509  traj.propelled_ascent.states:p_16        c     1.020000E+00     4.430435E+00     1.000000E+21           
        510  traj.propelled_ascent.states:p_17        c     1.020000E+00     4.396270E+00     1.000000E+21           
        511  traj.propelled_ascent.states:p_18        c     1.020000E+00     4.320446E+00     1.000000E+21           
        512  traj.propelled_ascent.states:p_19        c     1.020000E+00     4.220990E+00     1.000000E+21           
        513  traj.propelled_ascent.states:p_20        c     1.020000E+00     4.190682E+00     1.000000E+21           
        514  traj.propelled_ascent.states:p_21        c     1.020000E+00     4.123281E+00     1.000000E+21           
        515  traj.propelled_ascent.states:p_22        c     1.020000E+00     4.034589E+00     1.000000E+21           
        516  traj.propelled_ascent.states:p_23        c     1.020000E+00     4.007498E+00     1.000000E+21           
        517  traj.propelled_ascent.states:p_24        c     1.020000E+00     3.947142E+00     1.000000E+21           
        518  traj.propelled_ascent.states:p_25        c     1.020000E+00     3.867497E+00     1.000000E+21           
        519  traj.propelled_ascent.states:p_26        c     1.020000E+00     3.843118E+00     1.000000E+21           
        520  traj.propelled_ascent.states:p_27        c     1.020000E+00     3.788721E+00     1.000000E+21           
        521  traj.propelled_ascent.states:p_28        c     1.020000E+00     3.716757E+00     1.000000E+21           
        522  traj.propelled_ascent.states:p_29        c     1.020000E+00     3.694690E+00     1.000000E+21           
        523  traj.propelled_ascent.states:p_30        c     1.020000E+00     3.645379E+00     1.000000E+21           
        524  traj.propelled_ascent.states:p_31        c     1.020000E+00     3.580000E+00     1.000000E+21           
        525  traj.propelled_ascent.states:p_32        c     1.020000E+00     3.559918E+00     1.000000E+21           
        526  traj.propelled_ascent.states:p_33        c     1.020000E+00     3.514988E+00     1.000000E+21           
        527  traj.propelled_ascent.states:p_34        c     1.020000E+00     3.455298E+00     1.000000E+21           
        528  traj.propelled_ascent.states:p_35        c     1.020000E+00     3.436936E+00     1.000000E+21           
        529  traj.propelled_ascent.states:p_36        c     1.020000E+00     3.395809E+00     1.000000E+21           
        530  traj.propelled_ascent.states:p_37        c     1.020000E+00     3.341071E+00     1.000000E+21           
        531  traj.propelled_ascent.states:p_38        c     1.020000E+00     3.324210E+00     1.000000E+21           
        532  traj.propelled_ascent.states:p_39        c     1.020000E+00     3.286405E+00     1.000000E+21           
        533  traj.propelled_ascent.states:p_40        c     1.020000E+00     3.236007E+00     1.000000E+21           
        534  traj.propelled_ascent.states:p_41        c     1.020000E+00     3.220464E+00     1.000000E+21           
        535  traj.propelled_ascent.states:p_42        c     1.020000E+00     3.185582E+00     1.000000E+21           
        536  traj.propelled_ascent.states:p_43        c     1.020000E+00     3.139009E+00     1.000000E+21           
        537  traj.propelled_ascent.states:p_44        c     1.020000E+00     3.124630E+00     1.000000E+21           
        538  traj.propelled_ascent.states:p_45        c     1.020000E+00     3.092332E+00     1.000000E+21           
        539  traj.propelled_ascent.states:p_46        c     1.020000E+00     3.049152E+00     1.000000E+21           
        540  traj.propelled_ascent.states:p_47        c     1.020000E+00     3.035806E+00     1.000000E+21           
        541  traj.propelled_ascent.states:p_48        c     1.020000E+00     3.005807E+00     1.000000E+21           
        542  traj.propelled_ascent.states:p_49        c     1.020000E+00     2.965648E+00     1.000000E+21           
        543  traj.propelled_ascent.states:p_50        c     1.020000E+00     2.953225E+00     1.000000E+21           
        544  traj.propelled_ascent.states:p_51        c     1.020000E+00     2.925280E+00     1.000000E+21           
        545  traj.propelled_ascent.states:p_52        c     1.020000E+00     2.887826E+00     1.000000E+21           
        546  traj.propelled_ascent.states:p_53        c     1.020000E+00     2.876230E+00     1.000000E+21           
        547  traj.propelled_ascent.states:p_54        c     1.020000E+00     2.850127E+00     1.000000E+21           
        548  traj.propelled_ascent.states:p_55        c     1.020000E+00     2.815106E+00     1.000000E+21           
        549  traj.propelled_ascent.states:p_56        c     1.020000E+00     2.804255E+00     1.000000E+21           
        550  traj.propelled_ascent.states:p_57        c     1.020000E+00     2.779812E+00     1.000000E+21           
        551  traj.propelled_ascent.states:p_58        c     1.020000E+00     2.746987E+00     1.000000E+21           
        552  traj.propelled_ascent.states:p_59        c     1.020000E+00     2.736808E+00     1.000000E+21           
        553  traj.propelled_ascent.states:V_w_0       c     0.000000E+00     1.027314E-01     1.000000E+20           
        554  traj.propelled_ascent.states:V_w_1       c     0.000000E+00     1.002340E-01     1.000000E+20           
        555  traj.propelled_ascent.states:V_w_2       c     0.000000E+00     9.685978E-02     1.000000E+20           
        556  traj.propelled_ascent.states:V_w_3       c     0.000000E+00     9.580827E-02     1.000000E+20           
        557  traj.propelled_ascent.states:V_w_4       c     0.000000E+00     9.342884E-02     1.000000E+20           
        558  traj.propelled_ascent.states:V_w_5       c     0.000000E+00     9.020771E-02     1.000000E+20           
        559  traj.propelled_ascent.states:V_w_6       c     0.000000E+00     8.920254E-02     1.000000E+20           
        560  traj.propelled_ascent.states:V_w_7       c     0.000000E+00     8.692563E-02     1.000000E+20           
        561  traj.propelled_ascent.states:V_w_8       c     0.000000E+00     8.383843E-02     1.000000E+20           
        562  traj.propelled_ascent.states:V_w_9       c     0.000000E+00     8.287395E-02     1.000000E+20           
        563  traj.propelled_ascent.states:V_w_10      c     0.000000E+00     8.068740E-02     1.000000E+20           
        564  traj.propelled_ascent.states:V_w_11      c     0.000000E+00     7.771881E-02     1.000000E+20           
        565  traj.propelled_ascent.states:V_w_12      c     0.000000E+00     7.679051E-02     1.000000E+20           
        566  traj.propelled_ascent.states:V_w_13      c     0.000000E+00     7.468451E-02     1.000000E+20           
        567  traj.propelled_ascent.states:V_w_14      c     0.000000E+00     7.182212E-02     1.000000E+20           
        568  traj.propelled_ascent.states:V_w_15      c     0.000000E+00     7.092632E-02     1.000000E+20           
        569  traj.propelled_ascent.states:V_w_16      c     0.000000E+00     6.889281E-02     1.000000E+20           
        570  traj.propelled_ascent.states:V_w_17      c     0.000000E+00     6.612636E-02     1.000000E+20           
        571  traj.propelled_ascent.states:V_w_18      c     0.000000E+00     6.525999E-02     1.000000E+20           
        572  traj.propelled_ascent.states:V_w_19      c     0.000000E+00     6.329228E-02     1.000000E+20           
        573  traj.propelled_ascent.states:V_w_20      c     0.000000E+00     6.061316E-02     1.000000E+20           
        574  traj.propelled_ascent.states:V_w_21      c     0.000000E+00     5.977365E-02     1.000000E+20           
        575  traj.propelled_ascent.states:V_w_22      c     0.000000E+00     5.786608E-02     1.000000E+20           
        576  traj.propelled_ascent.states:V_w_23      c     0.000000E+00     5.526699E-02     1.000000E+20           
        577  traj.propelled_ascent.states:V_w_24      c     0.000000E+00     5.445213E-02     1.000000E+20           
        578  traj.propelled_ascent.states:V_w_25      c     0.000000E+00     5.259986E-02     1.000000E+20           
        579  traj.propelled_ascent.states:V_w_26      c     0.000000E+00     5.007455E-02     1.000000E+20           
        580  traj.propelled_ascent.states:V_w_27      c     0.000000E+00     4.928246E-02     1.000000E+20           
        581  traj.propelled_ascent.states:V_w_28      c     0.000000E+00     4.748132E-02     1.000000E+20           
        582  traj.propelled_ascent.states:V_w_29      c     0.000000E+00     4.502435E-02     1.000000E+20           
        583  traj.propelled_ascent.states:V_w_30      c     0.000000E+00     4.425338E-02     1.000000E+20           
        584  traj.propelled_ascent.states:V_w_31      c     0.000000E+00     4.249974E-02     1.000000E+20           
        585  traj.propelled_ascent.states:V_w_32      c     0.000000E+00     4.010638E-02     1.000000E+20           
        586  traj.propelled_ascent.states:V_w_33      c     0.000000E+00     3.935510E-02     1.000000E+20           
        587  traj.propelled_ascent.states:V_w_34      c     0.000000E+00     3.764576E-02     1.000000E+20           
        588  traj.propelled_ascent.states:V_w_35      c     0.000000E+00     3.531184E-02     1.000000E+20           
        589  traj.propelled_ascent.states:V_w_36      c     0.000000E+00     3.457898E-02     1.000000E+20           
        590  traj.propelled_ascent.states:V_w_37      c     0.000000E+00     3.291114E-02     1.000000E+20           
        591  traj.propelled_ascent.states:V_w_38      c     0.000000E+00     3.063296E-02     1.000000E+20           
        592  traj.propelled_ascent.states:V_w_39      c     0.000000E+00     2.991740E-02     1.000000E+20           
        593  traj.propelled_ascent.states:V_w_40      c     0.000000E+00     2.828854E-02     1.000000E+20           
        594  traj.propelled_ascent.states:V_w_41      c     0.000000E+00     2.606282E-02     1.000000E+20           
        595  traj.propelled_ascent.states:V_w_42      c     0.000000E+00     2.536354E-02     1.000000E+20           
        596  traj.propelled_ascent.states:V_w_43      c     0.000000E+00     2.377144E-02     1.000000E+20           
        597  traj.propelled_ascent.states:V_w_44      c     0.000000E+00     2.159522E-02     1.000000E+20           
        598  traj.propelled_ascent.states:V_w_45      c     0.000000E+00     2.091133E-02     1.000000E+20           
        599  traj.propelled_ascent.states:V_w_46      c     0.000000E+00     1.935397E-02     1.000000E+20           
        600  traj.propelled_ascent.states:V_w_47      c     0.000000E+00     1.722459E-02     1.000000E+20           
        601  traj.propelled_ascent.states:V_w_48      c     0.000000E+00     1.655528E-02     1.000000E+20           
        602  traj.propelled_ascent.states:V_w_49      c     0.000000E+00     1.503084E-02     1.000000E+20           
        603  traj.propelled_ascent.states:V_w_50      c     0.000000E+00     1.294591E-02     1.000000E+20           
        604  traj.propelled_ascent.states:V_w_51      c     0.000000E+00     1.229042E-02     1.000000E+20           
        605  traj.propelled_ascent.states:V_w_52      c     0.000000E+00     1.079726E-02     1.000000E+20           
        606  traj.propelled_ascent.states:V_w_53      c     0.000000E+00     8.754589E-03     1.000000E+20           
        607  traj.propelled_ascent.states:V_w_54      c     0.000000E+00     8.112271E-03     1.000000E+20           
        608  traj.propelled_ascent.states:V_w_55      c     0.000000E+00     6.648883E-03     1.000000E+20           
        609  traj.propelled_ascent.states:V_w_56      c     0.000000E+00     4.646480E-03     1.000000E+20           
        610  traj.propelled_ascent.states:V_w_57      c     0.000000E+00     4.016715E-03     1.000000E+20           
        611  traj.propelled_ascent.states:V_w_58      c     0.000000E+00     2.581733E-03     1.000000E+20           
        612  traj.propelled_ascent.states:V_w_59      c     0.000000E+00     6.177737E-04     1.000000E+20           
   Constraints (i - inequality, e - equality)
      Index  Name                                                                    Type          Lower           Value           Upper    Status  Lagrange Multiplier
          0  traj.linkages.propelled_ascent:time_final|ballistic_ascent:time_initial    e   0.000000E+00    0.000000E+00    0.000000E+00              -6.07447E-11
          1  traj.linkages.propelled_ascent:r_final|ballistic_ascent:r_initial          e   0.000000E+00    0.000000E+00    0.000000E+00              -1.00000E+00
          2  traj.linkages.propelled_ascent:h_final|ballistic_ascent:h_initial          e   0.000000E+00    0.000000E+00    0.000000E+00              -6.78563E-01
          3  traj.linkages.propelled_ascent:gam_final|ballistic_ascent:gam_initial      e   0.000000E+00    0.000000E+00    0.000000E+00              -3.55552E-02
          4  traj.linkages.propelled_ascent:v_final|ballistic_ascent:v_initial          e   0.000000E+00    0.000000E+00    0.000000E+00              -2.15605E+00
          5  traj.linkages.ballistic_ascent:time_final|descent:time_initial             e   0.000000E+00    0.000000E+00    0.000000E+00               2.26728E-11
          6  traj.linkages.ballistic_ascent:r_final|descent:r_initial                   e   0.000000E+00    0.000000E+00    0.000000E+00              -1.00000E+00
          7  traj.linkages.ballistic_ascent:h_final|descent:h_initial                   e   0.000000E+00    0.000000E+00    0.000000E+00              -6.75353E-01
          8  traj.linkages.ballistic_ascent:gam_final|descent:gam_initial               e   0.000000E+00    9.979300E-32    0.000000E+00              -4.49786E-01
          9  traj.linkages.ballistic_ascent:v_final|descent:v_initial                   e   0.000000E+00    0.000000E+00    0.000000E+00              -1.67877E+00
         10  traj.ballistic_ascent.collocation_constraint.defects:r                     e   0.000000E+00    0.000000E+00    0.000000E+00               2.22222E-01
         11  traj.ballistic_ascent.collocation_constraint.defects:r                     e   0.000000E+00    1.027785E-15    0.000000E+00               1.02497E+00
         12  traj.ballistic_ascent.collocation_constraint.defects:r                     e   0.000000E+00   -1.370380E-15    0.000000E+00               7.52806E-01
         13  traj.ballistic_ascent.collocation_constraint.defects:r                     e   0.000000E+00   -1.062045E-14    0.000000E+00               2.22222E-01
         14  traj.ballistic_ascent.collocation_constraint.defects:r                     e   0.000000E+00    3.425951E-15    0.000000E+00               1.02497E+00
         15  traj.ballistic_ascent.collocation_constraint.defects:r                     e   0.000000E+00    1.027785E-15    0.000000E+00               7.52806E-01
         16  traj.ballistic_ascent.collocation_constraint.defects:r                     e   0.000000E+00   -6.851902E-16    0.000000E+00               2.22222E-01
         17  traj.ballistic_ascent.collocation_constraint.defects:r                     e   0.000000E+00   -3.425951E-16    0.000000E+00               1.02497E+00
         18  traj.ballistic_ascent.collocation_constraint.defects:r                     e   0.000000E+00    7.879688E-15    0.000000E+00               7.52806E-01
         19  traj.ballistic_ascent.collocation_constraint.defects:r                     e   0.000000E+00   -3.083356E-15    0.000000E+00               2.22222E-01
         20  traj.ballistic_ascent.collocation_constraint.defects:r                     e   0.000000E+00    6.166712E-15    0.000000E+00               1.02497E+00
         21  traj.ballistic_ascent.collocation_constraint.defects:r                     e   0.000000E+00    3.083356E-15    0.000000E+00               7.52806E-01
         22  traj.ballistic_ascent.collocation_constraint.defects:r                     e   0.000000E+00   -6.851902E-15    0.000000E+00               2.22222E-01
         23  traj.ballistic_ascent.collocation_constraint.defects:r                     e   0.000000E+00    8.222283E-15    0.000000E+00               1.02497E+00
         24  traj.ballistic_ascent.collocation_constraint.defects:r                     e   0.000000E+00   -1.781495E-14    0.000000E+00               7.52806E-01
         25  traj.ballistic_ascent.collocation_constraint.defects:r                     e   0.000000E+00   -3.425951E-16    0.000000E+00               2.22222E-01
         26  traj.ballistic_ascent.collocation_constraint.defects:r                     e   0.000000E+00   -5.481522E-15    0.000000E+00               1.02497E+00
         27  traj.ballistic_ascent.collocation_constraint.defects:r                     e   0.000000E+00    1.370380E-15    0.000000E+00               7.52806E-01
         28  traj.ballistic_ascent.collocation_constraint.defects:r                     e   0.000000E+00    2.398166E-15    0.000000E+00               2.22222E-01
         29  traj.ballistic_ascent.collocation_constraint.defects:r                     e   0.000000E+00   -9.935258E-15    0.000000E+00               1.02497E+00
         30  traj.ballistic_ascent.collocation_constraint.defects:r                     e   0.000000E+00    1.233342E-14    0.000000E+00               7.52806E-01
         31  traj.ballistic_ascent.collocation_constraint.defects:r                     e   0.000000E+00   -1.850014E-14    0.000000E+00               2.22222E-01
         32  traj.ballistic_ascent.collocation_constraint.defects:r                     e   0.000000E+00    1.096304E-14    0.000000E+00               1.02497E+00
         33  traj.ballistic_ascent.collocation_constraint.defects:r                     e   0.000000E+00   -1.301861E-14    0.000000E+00               7.52806E-01
         34  traj.ballistic_ascent.collocation_constraint.defects:r                     e   0.000000E+00    3.528730E-14    0.000000E+00               2.22222E-01
         35  traj.ballistic_ascent.collocation_constraint.defects:r                     e   0.000000E+00   -1.712976E-15    0.000000E+00               1.02497E+00
         36  traj.ballistic_ascent.collocation_constraint.defects:r                     e   0.000000E+00   -1.918533E-14    0.000000E+00               7.52806E-01
         37  traj.ballistic_ascent.collocation_constraint.defects:r                     e   0.000000E+00    3.700027E-14    0.000000E+00               2.22222E-01
         38  traj.ballistic_ascent.collocation_constraint.defects:r                     e   0.000000E+00    1.712976E-15    0.000000E+00               1.02497E+00
         39  traj.ballistic_ascent.collocation_constraint.defects:r                     e   0.000000E+00    7.194497E-15    0.000000E+00               7.52806E-01
         40  traj.ballistic_ascent.collocation_constraint.defects:h                     e   0.000000E+00    3.425951E-15    0.000000E+00               1.50792E-01
         41  traj.ballistic_ascent.collocation_constraint.defects:h                     e   0.000000E+00   -1.370380E-15    0.000000E+00               6.95271E-01
         42  traj.ballistic_ascent.collocation_constraint.defects:h                     e   0.000000E+00   -3.425951E-16    0.000000E+00               5.10428E-01
         43  traj.ballistic_ascent.collocation_constraint.defects:h                     e   0.000000E+00    2.055571E-15    0.000000E+00               1.50654E-01
         44  traj.ballistic_ascent.collocation_constraint.defects:h                     e   0.000000E+00   -6.851902E-16    0.000000E+00               6.94673E-01
         45  traj.ballistic_ascent.collocation_constraint.defects:h                     e   0.000000E+00    3.083356E-15    0.000000E+00               5.10024E-01
         46  traj.ballistic_ascent.collocation_constraint.defects:h                     e   0.000000E+00    4.111141E-15    0.000000E+00               1.50538E-01
         47  traj.ballistic_ascent.collocation_constraint.defects:h                     e   0.000000E+00   -3.425951E-16    0.000000E+00               6.94168E-01
         48  traj.ballistic_ascent.collocation_constraint.defects:h                     e   0.000000E+00    3.083356E-15    0.000000E+00               5.09682E-01
         49  traj.ballistic_ascent.collocation_constraint.defects:h                     e   0.000000E+00   -6.851902E-16    0.000000E+00               1.50440E-01
         50  traj.ballistic_ascent.collocation_constraint.defects:h                     e   0.000000E+00    2.055571E-15    0.000000E+00               6.93741E-01
         51  traj.ballistic_ascent.collocation_constraint.defects:h                     e   0.000000E+00   -5.310224E-15    0.000000E+00               5.09393E-01
         52  traj.ballistic_ascent.collocation_constraint.defects:h                     e   0.000000E+00   -6.851902E-15    0.000000E+00               1.50357E-01
         53  traj.ballistic_ascent.collocation_constraint.defects:h                     e   0.000000E+00    1.884273E-15    0.000000E+00               6.93381E-01
         54  traj.ballistic_ascent.collocation_constraint.defects:h                     e   0.000000E+00   -3.425951E-15    0.000000E+00               5.09151E-01
         55  traj.ballistic_ascent.collocation_constraint.defects:h                     e   0.000000E+00    1.096304E-14    0.000000E+00               1.50287E-01
         56  traj.ballistic_ascent.collocation_constraint.defects:h                     e   0.000000E+00   -3.939844E-15    0.000000E+00               6.93080E-01
         57  traj.ballistic_ascent.collocation_constraint.defects:h                     e   0.000000E+00    8.564878E-16    0.000000E+00               5.08948E-01
         58  traj.ballistic_ascent.collocation_constraint.defects:h                     e   0.000000E+00   -1.062045E-14    0.000000E+00               1.50229E-01
         59  traj.ballistic_ascent.collocation_constraint.defects:h                     e   0.000000E+00   -4.881980E-15    0.000000E+00               6.92828E-01
         60  traj.ballistic_ascent.collocation_constraint.defects:h                     e   0.000000E+00   -3.768546E-15    0.000000E+00               5.08779E-01
         61  traj.ballistic_ascent.collocation_constraint.defects:h                     e   0.000000E+00    4.368088E-15    0.000000E+00               1.50180E-01
         62  traj.ballistic_ascent.collocation_constraint.defects:h                     e   0.000000E+00    2.912058E-15    0.000000E+00               6.92617E-01
         63  traj.ballistic_ascent.collocation_constraint.defects:h                     e   0.000000E+00    5.310224E-15    0.000000E+00               5.08637E-01
         64  traj.ballistic_ascent.collocation_constraint.defects:h                     e   0.000000E+00    1.623044E-14    0.000000E+00               1.50140E-01
         65  traj.ballistic_ascent.collocation_constraint.defects:h                     e   0.000000E+00   -4.710683E-15    0.000000E+00               6.92442E-01
         66  traj.ballistic_ascent.collocation_constraint.defects:h                     e   0.000000E+00    7.023200E-15    0.000000E+00               5.08520E-01
         67  traj.ballistic_ascent.collocation_constraint.defects:h                     e   0.000000E+00   -1.149835E-14    0.000000E+00               1.50106E-01
         68  traj.ballistic_ascent.collocation_constraint.defects:h                     e   0.000000E+00   -4.496561E-15    0.000000E+00               6.92298E-01
         69  traj.ballistic_ascent.collocation_constraint.defects:h                     e   0.000000E+00    9.153713E-16    0.000000E+00               5.08423E-01
         70  traj.ballistic_ascent.collocation_constraint.defects:gam                   e   0.000000E+00    6.299944E-16    0.000000E+00               7.11155E-01
         71  traj.ballistic_ascent.collocation_constraint.defects:gam                   e   0.000000E+00   -9.516531E-18    0.000000E+00               5.45101E+00
         72  traj.ballistic_ascent.collocation_constraint.defects:gam                   e   0.000000E+00    2.588496E-16    0.000000E+00               6.13573E+00
         73  traj.ballistic_ascent.collocation_constraint.defects:gam                   e   0.000000E+00    9.326200E-17    0.000000E+00               2.00558E+00
         74  traj.ballistic_ascent.collocation_constraint.defects:gam                   e   0.000000E+00   -2.854959E-17    0.000000E+00               1.12634E+01
         75  traj.ballistic_ascent.collocation_constraint.defects:gam                   e   0.000000E+00    5.138927E-17    0.000000E+00               1.02455E+01
         76  traj.ballistic_ascent.collocation_constraint.defects:gam                   e   0.000000E+00    5.709919E-17    0.000000E+00               3.20388E+00
         77  traj.ballistic_ascent.collocation_constraint.defects:gam                   e   0.000000E+00   -7.613225E-18    0.000000E+00               1.66340E+01
         78  traj.ballistic_ascent.collocation_constraint.defects:gam                   e   0.000000E+00    2.188802E-16    0.000000E+00               1.40306E+01
         79  traj.ballistic_ascent.collocation_constraint.defects:gam                   e   0.000000E+00    2.569463E-16    0.000000E+00               4.30626E+00
         80  traj.ballistic_ascent.collocation_constraint.defects:gam                   e   0.000000E+00   -1.141984E-17    0.000000E+00               2.15598E+01
         81  traj.ballistic_ascent.collocation_constraint.defects:gam                   e   0.000000E+00   -8.374547E-17    0.000000E+00               1.74854E+01
         82  traj.ballistic_ascent.collocation_constraint.defects:gam                   e   0.000000E+00    2.283967E-17    0.000000E+00               5.31066E+00
         83  traj.ballistic_ascent.collocation_constraint.defects:gam                   e   0.000000E+00    4.948596E-17    0.000000E+00               2.60284E+01
         84  traj.ballistic_ascent.collocation_constraint.defects:gam                   e   0.000000E+00   -4.948596E-17    0.000000E+00               2.05979E+01
         85  traj.ballistic_ascent.collocation_constraint.defects:gam                   e   0.000000E+00    1.370380E-16    0.000000E+00               6.21337E+00
         86  traj.ballistic_ascent.collocation_constraint.defects:gam                   e   0.000000E+00    3.045290E-17    0.000000E+00               3.00202E+01
         87  traj.ballistic_ascent.collocation_constraint.defects:gam                   e   0.000000E+00    3.806612E-17    0.000000E+00               2.33517E+01
         88  traj.ballistic_ascent.collocation_constraint.defects:gam                   e   0.000000E+00    1.027785E-16    0.000000E+00               7.00932E+00
         89  traj.ballistic_ascent.collocation_constraint.defects:gam                   e   0.000000E+00   -2.283967E-17    0.000000E+00               3.35102E+01
         90  traj.ballistic_ascent.collocation_constraint.defects:gam                   e   0.000000E+00   -7.232564E-17    0.000000E+00               2.57267E+01
         91  traj.ballistic_ascent.collocation_constraint.defects:gam                   e   0.000000E+00    1.522645E-17    0.000000E+00               7.69248E+00
         92  traj.ballistic_ascent.collocation_constraint.defects:gam                   e   0.000000E+00   -1.903306E-17    0.000000E+00               3.64691E+01
         93  traj.ballistic_ascent.collocation_constraint.defects:gam                   e   0.000000E+00    0.000000E+00    0.000000E+00               2.77003E+01
         94  traj.ballistic_ascent.collocation_constraint.defects:gam                   e   0.000000E+00   -3.425951E-17    0.000000E+00               8.25610E+00
         95  traj.ballistic_ascent.collocation_constraint.defects:gam                   e   0.000000E+00    7.613225E-18    0.000000E+00               3.88650E+01
         96  traj.ballistic_ascent.collocation_constraint.defects:gam                   e   0.000000E+00    1.903306E-17    0.000000E+00               2.92484E+01
         97  traj.ballistic_ascent.collocation_constraint.defects:gam                   e   0.000000E+00   -1.903306E-17    0.000000E+00               8.69295E+00
         98  traj.ballistic_ascent.collocation_constraint.defects:gam                   e   0.000000E+00   -3.806612E-18    0.000000E+00               4.06641E+01
         99  traj.ballistic_ascent.collocation_constraint.defects:gam                   e   0.000000E+00    0.000000E+00    0.000000E+00               3.03458E+01
        100  traj.ballistic_ascent.collocation_constraint.defects:v                     e   0.000000E+00   -1.370380E-15    0.000000E+00               4.79114E-01
        101  traj.ballistic_ascent.collocation_constraint.defects:v                     e   0.000000E+00    6.166712E-15    0.000000E+00               2.24635E+00
        102  traj.ballistic_ascent.collocation_constraint.defects:v                     e   0.000000E+00   -1.370380E-14    0.000000E+00               1.68285E+00
        103  traj.ballistic_ascent.collocation_constraint.defects:v                     e   0.000000E+00    2.843539E-14    0.000000E+00               4.99550E-01
        104  traj.ballistic_ascent.collocation_constraint.defects:v                     e   0.000000E+00   -1.062045E-14    0.000000E+00               2.33118E+00
        105  traj.ballistic_ascent.collocation_constraint.defects:v                     e   0.000000E+00    4.453737E-15    0.000000E+00               1.73522E+00
        106  traj.ballistic_ascent.collocation_constraint.defects:v                     e   0.000000E+00    5.824117E-15    0.000000E+00               5.14057E-01
        107  traj.ballistic_ascent.collocation_constraint.defects:v                     e   0.000000E+00   -1.541678E-15    0.000000E+00               2.38780E+00
        108  traj.ballistic_ascent.collocation_constraint.defects:v                     e   0.000000E+00   -6.338010E-15    0.000000E+00               1.76603E+00
        109  traj.ballistic_ascent.collocation_constraint.defects:v                     e   0.000000E+00   -3.939844E-15    0.000000E+00               5.22117E-01
        110  traj.ballistic_ascent.collocation_constraint.defects:v                     e   0.000000E+00    1.027785E-15    0.000000E+00               2.41386E+00
        111  traj.ballistic_ascent.collocation_constraint.defects:v                     e   0.000000E+00   -1.199083E-15    0.000000E+00               1.77357E+00
        112  traj.ballistic_ascent.collocation_constraint.defects:v                     e   0.000000E+00    1.541678E-15    0.000000E+00               5.23239E-01
        113  traj.ballistic_ascent.collocation_constraint.defects:v                     e   0.000000E+00    5.138927E-15    0.000000E+00               2.40716E+00
        114  traj.ballistic_ascent.collocation_constraint.defects:v                     e   0.000000E+00    0.000000E+00    0.000000E+00               1.75635E+00
        115  traj.ballistic_ascent.collocation_constraint.defects:v                     e   0.000000E+00    3.254654E-15    0.000000E+00               5.16990E-01
        116  traj.ballistic_ascent.collocation_constraint.defects:v                     e   0.000000E+00   -9.250068E-15    0.000000E+00               2.36585E+00
        117  traj.ballistic_ascent.collocation_constraint.defects:v                     e   0.000000E+00   -7.365795E-15    0.000000E+00               1.71320E+00
        118  traj.ballistic_ascent.collocation_constraint.defects:v                     e   0.000000E+00    2.740761E-15    0.000000E+00               5.03050E-01
        119  traj.ballistic_ascent.collocation_constraint.defects:v                     e   0.000000E+00    2.569463E-15    0.000000E+00               2.28872E+00
        120  traj.ballistic_ascent.collocation_constraint.defects:v                     e   0.000000E+00    0.000000E+00    0.000000E+00               1.64357E+00
        121  traj.ballistic_ascent.collocation_constraint.defects:v                     e   0.000000E+00    1.550243E-14    0.000000E+00               4.81294E-01
        122  traj.ballistic_ascent.collocation_constraint.defects:v                     e   0.000000E+00   -1.284732E-15    0.000000E+00               2.17563E+00
        123  traj.ballistic_ascent.collocation_constraint.defects:v                     e   0.000000E+00    2.569463E-16    0.000000E+00               1.54789E+00
        124  traj.ballistic_ascent.collocation_constraint.defects:v                     e   0.000000E+00   -1.190518E-14    0.000000E+00               4.51897E-01
        125  traj.ballistic_ascent.collocation_constraint.defects:v                     e   0.000000E+00    7.023200E-15    0.000000E+00               2.02802E+00
        126  traj.ballistic_ascent.collocation_constraint.defects:v                     e   0.000000E+00    5.053278E-15    0.000000E+00               1.42792E+00
        127  traj.ballistic_ascent.collocation_constraint.defects:v                     e   0.000000E+00   -5.138927E-16    0.000000E+00               4.15460E-01
        128  traj.ballistic_ascent.collocation_constraint.defects:v                     e   0.000000E+00    4.282439E-15    0.000000E+00               1.84948E+00
        129  traj.ballistic_ascent.collocation_constraint.defects:v                     e   0.000000E+00   -7.280146E-15    0.000000E+00               1.28717E+00
        130  traj.descent.collocation_constraint.defects:r                              e   0.000000E+00   -1.653834E-15    0.000000E+00               2.22222E-01
        131  traj.descent.collocation_constraint.defects:r                              e   0.000000E+00   -1.488450E-14    0.000000E+00               1.02497E+00
        132  traj.descent.collocation_constraint.defects:r                              e   0.000000E+00    6.201877E-15    0.000000E+00               7.52806E-01
        133  traj.descent.collocation_constraint.defects:r                              e   0.000000E+00   -3.224976E-14    0.000000E+00               2.22222E-01
        134  traj.descent.collocation_constraint.defects:r                              e   0.000000E+00    9.923002E-15    0.000000E+00               1.02497E+00
        135  traj.descent.collocation_constraint.defects:r                              e   0.000000E+00   -1.281721E-14    0.000000E+00               7.52806E-01
        136  traj.descent.collocation_constraint.defects:r                              e   0.000000E+00    6.615335E-15    0.000000E+00               2.22222E-01
        137  traj.descent.collocation_constraint.defects:r                              e   0.000000E+00   -4.961501E-15    0.000000E+00               1.02497E+00
        138  traj.descent.collocation_constraint.defects:r                              e   0.000000E+00    1.116338E-14    0.000000E+00               7.52806E-01
        139  traj.descent.collocation_constraint.defects:r                              e   0.000000E+00   -3.183630E-14    0.000000E+00               2.22222E-01
        140  traj.descent.collocation_constraint.defects:r                              e   0.000000E+00    4.548043E-15    0.000000E+00               1.02497E+00
        141  traj.descent.collocation_constraint.defects:r                              e   0.000000E+00   -2.976901E-14    0.000000E+00               7.52806E-01
        142  traj.descent.collocation_constraint.defects:r                              e   0.000000E+00    4.837464E-14    0.000000E+00               2.22222E-01
        143  traj.descent.collocation_constraint.defects:r                              e   0.000000E+00   -1.240375E-14    0.000000E+00               1.02497E+00
        144  traj.descent.collocation_constraint.defects:r                              e   0.000000E+00    1.467777E-14    0.000000E+00               7.52806E-01
        145  traj.descent.collocation_constraint.defects:r                              e   0.000000E+00    1.674507E-14    0.000000E+00               2.22222E-01
        146  traj.descent.collocation_constraint.defects:r                              e   0.000000E+00   -3.080265E-14    0.000000E+00               1.02497E+00
        147  traj.descent.collocation_constraint.defects:r                              e   0.000000E+00    2.563442E-14    0.000000E+00               7.52806E-01
        148  traj.descent.collocation_constraint.defects:r                              e   0.000000E+00   -3.659107E-14    0.000000E+00               2.22222E-01
        149  traj.descent.collocation_constraint.defects:r                              e   0.000000E+00   -1.674507E-14    0.000000E+00               1.02497E+00
        150  traj.descent.collocation_constraint.defects:r                              e   0.000000E+00    6.201877E-16    0.000000E+00               7.52806E-01
        151  traj.descent.collocation_constraint.defects:r                              e   0.000000E+00    1.302394E-14    0.000000E+00               2.22222E-01
        152  traj.descent.collocation_constraint.defects:r                              e   0.000000E+00   -3.576415E-14    0.000000E+00               1.02497E+00
        153  traj.descent.collocation_constraint.defects:r                              e   0.000000E+00    7.648981E-15    0.000000E+00               7.52806E-01
        154  traj.descent.collocation_constraint.defects:r                              e   0.000000E+00   -1.385086E-14    0.000000E+00               2.22222E-01
        155  traj.descent.collocation_constraint.defects:r                              e   0.000000E+00    1.488450E-14    0.000000E+00               1.02497E+00
        156  traj.descent.collocation_constraint.defects:r                              e   0.000000E+00   -9.302815E-15    0.000000E+00               7.52806E-01
        157  traj.descent.collocation_constraint.defects:r                              e   0.000000E+00   -5.333614E-14    0.000000E+00               2.22222E-01
        158  traj.descent.collocation_constraint.defects:r                              e   0.000000E+00    3.721126E-15    0.000000E+00               1.02497E+00
        159  traj.descent.collocation_constraint.defects:r                              e   0.000000E+00   -2.315367E-14    0.000000E+00               7.52806E-01
        160  traj.descent.collocation_constraint.defects:h                              e   0.000000E+00    7.105427E-15    0.000000E+00               1.50078E-01
        161  traj.descent.collocation_constraint.defects:h                              e   0.000000E+00   -9.147768E-15    0.000000E+00               6.92170E-01
        162  traj.descent.collocation_constraint.defects:h                              e   0.000000E+00    7.416411E-15    0.000000E+00               5.08331E-01
        163  traj.descent.collocation_constraint.defects:h                              e   0.000000E+00    1.038814E-14    0.000000E+00               1.50051E-01
        164  traj.descent.collocation_constraint.defects:h                              e   0.000000E+00   -5.633371E-15    0.000000E+00               6.92055E-01
        165  traj.descent.collocation_constraint.defects:h                              e   0.000000E+00   -6.615335E-15    0.000000E+00               5.08256E-01
        166  traj.descent.collocation_constraint.defects:h                              e   0.000000E+00    7.752346E-15    0.000000E+00               1.50030E-01
        167  traj.descent.collocation_constraint.defects:h                              e   0.000000E+00   -3.100938E-15    0.000000E+00               6.91965E-01
        168  traj.descent.collocation_constraint.defects:h                              e   0.000000E+00   -5.374960E-15    0.000000E+00               5.08198E-01
        169  traj.descent.collocation_constraint.defects:h                              e   0.000000E+00    8.269169E-16    0.000000E+00               1.50014E-01
        170  traj.descent.collocation_constraint.defects:h                              e   0.000000E+00    2.274021E-15    0.000000E+00               6.91896E-01
        171  traj.descent.collocation_constraint.defects:h                              e   0.000000E+00   -2.894209E-15    0.000000E+00               5.08153E-01
        172  traj.descent.collocation_constraint.defects:h                              e   0.000000E+00    8.062439E-15    0.000000E+00               1.50001E-01
        173  traj.descent.collocation_constraint.defects:h                              e   0.000000E+00   -1.447105E-15    0.000000E+00               6.91844E-01
        174  traj.descent.collocation_constraint.defects:h                              e   0.000000E+00    1.240375E-15    0.000000E+00               5.08120E-01
        175  traj.descent.collocation_constraint.defects:h                              e   0.000000E+00    8.269169E-15    0.000000E+00               1.49992E-01
        176  traj.descent.collocation_constraint.defects:h                              e   0.000000E+00    1.240375E-15    0.000000E+00               6.91806E-01
        177  traj.descent.collocation_constraint.defects:h                              e   0.000000E+00   -2.894209E-15    0.000000E+00               5.08098E-01
        178  traj.descent.collocation_constraint.defects:h                              e   0.000000E+00   -1.447105E-15    0.000000E+00               1.49985E-01
        179  traj.descent.collocation_constraint.defects:h                              e   0.000000E+00    1.653834E-15    0.000000E+00               6.91781E-01
        180  traj.descent.collocation_constraint.defects:h                              e   0.000000E+00    8.269169E-16    0.000000E+00               5.08083E-01
        181  traj.descent.collocation_constraint.defects:h                              e   0.000000E+00    1.860563E-15    0.000000E+00               1.49981E-01
        182  traj.descent.collocation_constraint.defects:h                              e   0.000000E+00   -4.134584E-16    0.000000E+00               6.91766E-01
        183  traj.descent.collocation_constraint.defects:h                              e   0.000000E+00   -2.894209E-15    0.000000E+00               5.08075E-01
        184  traj.descent.collocation_constraint.defects:h                              e   0.000000E+00    2.480751E-15    0.000000E+00               1.49979E-01
        185  traj.descent.collocation_constraint.defects:h                              e   0.000000E+00   -8.269169E-16    0.000000E+00               6.91758E-01
        186  traj.descent.collocation_constraint.defects:h                              e   0.000000E+00   -1.653834E-15    0.000000E+00               5.08071E-01
        187  traj.descent.collocation_constraint.defects:h                              e   0.000000E+00   -4.134584E-16    0.000000E+00               1.49978E-01
        188  traj.descent.collocation_constraint.defects:h                              e   0.000000E+00    4.134584E-16    0.000000E+00               6.91756E-01
        189  traj.descent.collocation_constraint.defects:h                              e   0.000000E+00    0.000000E+00    0.000000E+00               5.08071E-01
        190  traj.descent.collocation_constraint.defects:gam                            e   0.000000E+00    2.894209E-15    0.000000E+00               9.99506E-02
        191  traj.descent.collocation_constraint.defects:gam                            e   0.000000E+00   -8.269169E-16    0.000000E+00               4.65469E-01
        192  traj.descent.collocation_constraint.defects:gam                            e   0.000000E+00    4.134584E-16    0.000000E+00               3.44729E-01
        193  traj.descent.collocation_constraint.defects:gam                            e   0.000000E+00    4.548043E-15    0.000000E+00               1.01908E-01
        194  traj.descent.collocation_constraint.defects:gam                            e   0.000000E+00   -2.480751E-15    0.000000E+00               4.70592E-01
        195  traj.descent.collocation_constraint.defects:gam                            e   0.000000E+00   -1.240375E-15    0.000000E+00               3.44444E-01
        196  traj.descent.collocation_constraint.defects:gam                            e   0.000000E+00   -7.855710E-15    0.000000E+00               1.01440E-01
        197  traj.descent.collocation_constraint.defects:gam                            e   0.000000E+00   -9.096086E-15    0.000000E+00               4.64319E-01
        198  traj.descent.collocation_constraint.defects:gam                            e   0.000000E+00    2.894209E-15    0.000000E+00               3.35591E-01
        199  traj.descent.collocation_constraint.defects:gam                            e   0.000000E+00   -1.447105E-14    0.000000E+00               9.84244E-02
        200  traj.descent.collocation_constraint.defects:gam                            e   0.000000E+00    8.269169E-16    0.000000E+00               4.46122E-01
        201  traj.descent.collocation_constraint.defects:gam                            e   0.000000E+00    7.442252E-15    0.000000E+00               3.17816E-01
        202  traj.descent.collocation_constraint.defects:gam                            e   0.000000E+00   -1.984600E-14    0.000000E+00               9.27610E-02
        203  traj.descent.collocation_constraint.defects:gam                            e   0.000000E+00    8.269169E-15    0.000000E+00               4.15569E-01
        204  traj.descent.collocation_constraint.defects:gam                            e   0.000000E+00    5.374960E-15    0.000000E+00               2.90837E-01
        205  traj.descent.collocation_constraint.defects:gam                            e   0.000000E+00   -4.961501E-15    0.000000E+00               8.43699E-02
        206  traj.descent.collocation_constraint.defects:gam                            e   0.000000E+00   -5.788418E-15    0.000000E+00               3.72328E-01
        207  traj.descent.collocation_constraint.defects:gam                            e   0.000000E+00    3.721126E-15    0.000000E+00               2.54447E-01
        208  traj.descent.collocation_constraint.defects:gam                            e   0.000000E+00   -7.855710E-15    0.000000E+00               7.31929E-02
        209  traj.descent.collocation_constraint.defects:gam                            e   0.000000E+00    6.201877E-15    0.000000E+00               3.16164E-01
        210  traj.descent.collocation_constraint.defects:gam                            e   0.000000E+00    7.442252E-15    0.000000E+00               2.08501E-01
        211  traj.descent.collocation_constraint.defects:gam                            e   0.000000E+00    7.028793E-15    0.000000E+00               5.91901E-02
        212  traj.descent.collocation_constraint.defects:gam                            e   0.000000E+00   -7.028793E-15    0.000000E+00               2.46918E-01
        213  traj.descent.collocation_constraint.defects:gam                            e   0.000000E+00   -4.134584E-15    0.000000E+00               1.52905E-01
        214  traj.descent.collocation_constraint.defects:gam                            e   0.000000E+00   -3.597088E-14    0.000000E+00               4.23351E-02
        215  traj.descent.collocation_constraint.defects:gam                            e   0.000000E+00   -3.721126E-15    0.000000E+00               1.64484E-01
        216  traj.descent.collocation_constraint.defects:gam                            e   0.000000E+00   -7.855710E-15    0.000000E+00               8.75945E-02
        217  traj.descent.collocation_constraint.defects:gam                            e   0.000000E+00   -1.736525E-14    0.000000E+00               2.26099E-02
        218  traj.descent.collocation_constraint.defects:gam                            e   0.000000E+00   -4.134584E-16    0.000000E+00               6.87873E-02
        219  traj.descent.collocation_constraint.defects:gam                            e   0.000000E+00   -2.212003E-14    0.000000E+00               1.25183E-02
        220  traj.descent.collocation_constraint.defects:v                              e   0.000000E+00   -2.532433E-15    0.000000E+00               3.73122E-01
        221  traj.descent.collocation_constraint.defects:v                              e   0.000000E+00    5.064866E-15    0.000000E+00               1.63027E+00
        222  traj.descent.collocation_constraint.defects:v                              e   0.000000E+00   -1.550469E-16    0.000000E+00               1.10256E+00
        223  traj.descent.collocation_constraint.defects:v                              e   0.000000E+00    5.581689E-15    0.000000E+00               3.16468E-01
        224  traj.descent.collocation_constraint.defects:v                              e   0.000000E+00   -3.049256E-15    0.000000E+00               1.36266E+00
        225  traj.descent.collocation_constraint.defects:v                              e   0.000000E+00    3.204303E-15    0.000000E+00               9.02392E-01
        226  traj.descent.collocation_constraint.defects:v                              e   0.000000E+00   -1.059487E-14    0.000000E+00               2.57234E-01
        227  traj.descent.collocation_constraint.defects:v                              e   0.000000E+00   -1.078868E-15    0.000000E+00               1.08968E+00
        228  traj.descent.collocation_constraint.defects:v                              e   0.000000E+00    5.405646E-15    0.000000E+00               7.04753E-01
        229  traj.descent.collocation_constraint.defects:v                              e   0.000000E+00   -4.980882E-15    0.000000E+00               1.99330E-01
        230  traj.descent.collocation_constraint.defects:v                              e   0.000000E+00    3.669444E-15    0.000000E+00               8.28927E-01
        231  traj.descent.collocation_constraint.defects:v                              e   0.000000E+00   -2.842527E-16    0.000000E+00               5.21689E-01
        232  traj.descent.collocation_constraint.defects:v                              e   0.000000E+00   -2.429068E-15    0.000000E+00               1.46206E-01
        233  traj.descent.collocation_constraint.defects:v                              e   0.000000E+00    3.333509E-15    0.000000E+00               5.94850E-01
        234  traj.descent.collocation_constraint.defects:v                              e   0.000000E+00   -2.713321E-15    0.000000E+00               3.62101E-01
        235  traj.descent.collocation_constraint.defects:v                              e   0.000000E+00    9.819638E-16    0.000000E+00               1.00321E-01
        236  traj.descent.collocation_constraint.defects:v                              e   0.000000E+00   -1.343740E-15    0.000000E+00               3.96887E-01
        237  traj.descent.collocation_constraint.defects:v                              e   0.000000E+00    7.390570E-15    0.000000E+00               2.31061E-01
        238  traj.descent.collocation_constraint.defects:v                              e   0.000000E+00   -8.114122E-15    0.000000E+00               6.30043E-02
        239  traj.descent.collocation_constraint.defects:v                              e   0.000000E+00    4.392996E-15    0.000000E+00               2.39474E-01
        240  traj.descent.collocation_constraint.defects:v                              e   0.000000E+00    6.460288E-15    0.000000E+00               1.30319E-01
        241  traj.descent.collocation_constraint.defects:v                              e   0.000000E+00   -4.289631E-15    0.000000E+00               3.46485E-02
        242  traj.descent.collocation_constraint.defects:v                              e   0.000000E+00    3.927855E-15    0.000000E+00               1.23241E-01
        243  traj.descent.collocation_constraint.defects:v                              e   0.000000E+00   -6.356923E-15    0.000000E+00               5.93918E-02
        244  traj.descent.collocation_constraint.defects:v                              e   0.000000E+00    2.635798E-15    0.000000E+00               1.50377E-02
        245  traj.descent.collocation_constraint.defects:v                              e   0.000000E+00   -2.325704E-15    0.000000E+00               4.65860E-02
        246  traj.descent.collocation_constraint.defects:v                              e   0.000000E+00   -2.584115E-16    0.000000E+00               1.66760E-02
        247  traj.descent.collocation_constraint.defects:v                              e   0.000000E+00    1.550469E-16    0.000000E+00               3.67076E-03
        248  traj.descent.collocation_constraint.defects:v                              e   0.000000E+00   -2.687480E-15    0.000000E+00               7.01995E-03
        249  traj.descent.collocation_constraint.defects:v                              e   0.000000E+00   -2.842527E-15    0.000000E+00               2.89447E-04
        250  traj.propelled_ascent.collocation_constraint.defects:r                     e   0.000000E+00    1.955657E-21    0.000000E+00               2.22222E+01
        251  traj.propelled_ascent.collocation_constraint.defects:r                     e   0.000000E+00   -1.877430E-20    0.000000E+00               1.02497E+02
        252  traj.propelled_ascent.collocation_constraint.defects:r                     e   0.000000E+00   -6.258101E-21    0.000000E+00               7.52806E+01
        253  traj.propelled_ascent.collocation_constraint.defects:r                     e   0.000000E+00    3.754861E-20    0.000000E+00               2.22222E+01
        254  traj.propelled_ascent.collocation_constraint.defects:r                     e   0.000000E+00   -3.129050E-20    0.000000E+00               1.02497E+02
        255  traj.propelled_ascent.collocation_constraint.defects:r                     e   0.000000E+00    5.006481E-20    0.000000E+00               7.52806E+01
        256  traj.propelled_ascent.collocation_constraint.defects:r                     e   0.000000E+00   -2.127754E-19    0.000000E+00               2.22222E+01
        257  traj.propelled_ascent.collocation_constraint.defects:r                     e   0.000000E+00    1.376782E-19    0.000000E+00               1.02497E+02
        258  traj.propelled_ascent.collocation_constraint.defects:r                     e   0.000000E+00   -1.126458E-19    0.000000E+00               7.52806E+01
        259  traj.propelled_ascent.collocation_constraint.defects:r                     e   0.000000E+00   -7.760045E-19    0.000000E+00               2.22222E+01
        260  traj.propelled_ascent.collocation_constraint.defects:r                     e   0.000000E+00    2.753564E-19    0.000000E+00               1.02497E+02
        261  traj.propelled_ascent.collocation_constraint.defects:r                     e   0.000000E+00   -1.251620E-19    0.000000E+00               7.52806E+01
        262  traj.propelled_ascent.collocation_constraint.defects:r                     e   0.000000E+00   -7.009073E-19    0.000000E+00               2.22222E+01
        263  traj.propelled_ascent.collocation_constraint.defects:r                     e   0.000000E+00    2.252916E-19    0.000000E+00               1.02497E+02
        264  traj.propelled_ascent.collocation_constraint.defects:r                     e   0.000000E+00   -1.501944E-19    0.000000E+00               7.52806E+01
        265  traj.propelled_ascent.collocation_constraint.defects:r                     e   0.000000E+00    2.503240E-19    0.000000E+00               2.22222E+01
        266  traj.propelled_ascent.collocation_constraint.defects:r                     e   0.000000E+00   -7.509721E-20    0.000000E+00               1.02497E+02
        267  traj.propelled_ascent.collocation_constraint.defects:r                     e   0.000000E+00   -3.003888E-19    0.000000E+00               7.52806E+01
        268  traj.propelled_ascent.collocation_constraint.defects:r                     e   0.000000E+00    1.251620E-18    0.000000E+00               2.22222E+01
        269  traj.propelled_ascent.collocation_constraint.defects:r                     e   0.000000E+00   -4.005185E-19    0.000000E+00               1.02497E+02
        270  traj.propelled_ascent.collocation_constraint.defects:r                     e   0.000000E+00    6.508425E-19    0.000000E+00               7.52806E+01
        271  traj.propelled_ascent.collocation_constraint.defects:r                     e   0.000000E+00   -4.505833E-19    0.000000E+00               2.22222E+01
        272  traj.propelled_ascent.collocation_constraint.defects:r                     e   0.000000E+00   -4.005185E-19    0.000000E+00               1.02497E+02
        273  traj.propelled_ascent.collocation_constraint.defects:r                     e   0.000000E+00    1.201555E-18    0.000000E+00               7.52806E+01
        274  traj.propelled_ascent.collocation_constraint.defects:r                     e   0.000000E+00   -2.503240E-19    0.000000E+00               2.22222E+01
        275  traj.propelled_ascent.collocation_constraint.defects:r                     e   0.000000E+00   -8.010369E-19    0.000000E+00               1.02497E+02
        276  traj.propelled_ascent.collocation_constraint.defects:r                     e   0.000000E+00    7.009073E-19    0.000000E+00               7.52806E+01
        277  traj.propelled_ascent.collocation_constraint.defects:r                     e   0.000000E+00    3.854990E-18    0.000000E+00               2.22222E+01
        278  traj.propelled_ascent.collocation_constraint.defects:r                     e   0.000000E+00   -1.301685E-18    0.000000E+00               1.02497E+02
        279  traj.propelled_ascent.collocation_constraint.defects:r                     e   0.000000E+00    2.503240E-19    0.000000E+00               7.52806E+01
        280  traj.propelled_ascent.collocation_constraint.defects:r                     e   0.000000E+00    2.603370E-18    0.000000E+00               2.22222E+01
        281  traj.propelled_ascent.collocation_constraint.defects:r                     e   0.000000E+00    9.011665E-19    0.000000E+00               1.02497E+02
        282  traj.propelled_ascent.collocation_constraint.defects:r                     e   0.000000E+00    8.010369E-19    0.000000E+00               7.52806E+01
        283  traj.propelled_ascent.collocation_constraint.defects:r                     e   0.000000E+00    5.006481E-20    0.000000E+00               2.22222E+01
        284  traj.propelled_ascent.collocation_constraint.defects:r                     e   0.000000E+00   -1.201555E-18    0.000000E+00               1.02497E+02
        285  traj.propelled_ascent.collocation_constraint.defects:r                     e   0.000000E+00    3.003888E-19    0.000000E+00               7.52806E+01
        286  traj.propelled_ascent.collocation_constraint.defects:r                     e   0.000000E+00   -3.504536E-18    0.000000E+00               2.22222E+01
        287  traj.propelled_ascent.collocation_constraint.defects:r                     e   0.000000E+00    1.201555E-18    0.000000E+00               1.02497E+02
        288  traj.propelled_ascent.collocation_constraint.defects:r                     e   0.000000E+00    2.503240E-18    0.000000E+00               7.52806E+01
        289  traj.propelled_ascent.collocation_constraint.defects:r                     e   0.000000E+00    1.702203E-18    0.000000E+00               2.22222E+01
        290  traj.propelled_ascent.collocation_constraint.defects:r                     e   0.000000E+00   -2.603370E-18    0.000000E+00               1.02497E+02
        291  traj.propelled_ascent.collocation_constraint.defects:r                     e   0.000000E+00    9.011665E-19    0.000000E+00               7.52806E+01
        292  traj.propelled_ascent.collocation_constraint.defects:r                     e   0.000000E+00    3.604666E-18    0.000000E+00               2.22222E+01
        293  traj.propelled_ascent.collocation_constraint.defects:r                     e   0.000000E+00   -1.702203E-18    0.000000E+00               1.02497E+02
        294  traj.propelled_ascent.collocation_constraint.defects:r                     e   0.000000E+00   -6.007777E-19    0.000000E+00               7.52806E+01
        295  traj.propelled_ascent.collocation_constraint.defects:r                     e   0.000000E+00    1.702203E-18    0.000000E+00               2.22222E+01
        296  traj.propelled_ascent.collocation_constraint.defects:r                     e   0.000000E+00   -6.007777E-19    0.000000E+00               1.02497E+02
        297  traj.propelled_ascent.collocation_constraint.defects:r                     e   0.000000E+00   -2.803629E-18    0.000000E+00               7.52806E+01
        298  traj.propelled_ascent.collocation_constraint.defects:r                     e   0.000000E+00    3.104018E-18    0.000000E+00               2.22222E+01
        299  traj.propelled_ascent.collocation_constraint.defects:r                     e   0.000000E+00    2.002592E-18    0.000000E+00               1.02497E+02
        300  traj.propelled_ascent.collocation_constraint.defects:r                     e   0.000000E+00   -4.305573E-18    0.000000E+00               7.52806E+01
        301  traj.propelled_ascent.collocation_constraint.defects:r                     e   0.000000E+00    6.208036E-18    0.000000E+00               2.22222E+01
        302  traj.propelled_ascent.collocation_constraint.defects:r                     e   0.000000E+00    2.703500E-18    0.000000E+00               1.02497E+02
        303  traj.propelled_ascent.collocation_constraint.defects:r                     e   0.000000E+00    3.304277E-18    0.000000E+00               7.52806E+01
        304  traj.propelled_ascent.collocation_constraint.defects:r                     e   0.000000E+00   -2.803629E-18    0.000000E+00               2.22222E+01
        305  traj.propelled_ascent.collocation_constraint.defects:r                     e   0.000000E+00   -5.807518E-18    0.000000E+00               1.02497E+02
        306  traj.propelled_ascent.collocation_constraint.defects:r                     e   0.000000E+00    2.703500E-18    0.000000E+00               7.52806E+01
        307  traj.propelled_ascent.collocation_constraint.defects:r                     e   0.000000E+00   -4.405703E-18    0.000000E+00               2.22222E+01
        308  traj.propelled_ascent.collocation_constraint.defects:r                     e   0.000000E+00   -2.603370E-18    0.000000E+00               1.02497E+02
        309  traj.propelled_ascent.collocation_constraint.defects:r                     e   0.000000E+00    2.403111E-18    0.000000E+00               7.52806E+01
        310  traj.propelled_ascent.collocation_constraint.defects:h                     e   0.000000E+00    3.911313E-20    0.000000E+00               1.51304E+00
        311  traj.propelled_ascent.collocation_constraint.defects:h                     e   0.000000E+00    0.000000E+00    0.000000E+00               6.97859E+00
        312  traj.propelled_ascent.collocation_constraint.defects:h                     e   0.000000E+00    0.000000E+00    0.000000E+00               5.12540E+00
        313  traj.propelled_ascent.collocation_constraint.defects:h                     e   0.000000E+00   -1.126458E-18    0.000000E+00               1.51296E+00
        314  traj.propelled_ascent.collocation_constraint.defects:h                     e   0.000000E+00    1.877430E-19    0.000000E+00               6.97821E+00
        315  traj.propelled_ascent.collocation_constraint.defects:h                     e   0.000000E+00   -3.754861E-19    0.000000E+00               5.12510E+00
        316  traj.propelled_ascent.collocation_constraint.defects:h                     e   0.000000E+00   -1.501944E-18    0.000000E+00               1.51287E+00
        317  traj.propelled_ascent.collocation_constraint.defects:h                     e   0.000000E+00   -3.754861E-19    0.000000E+00               6.97776E+00
        318  traj.propelled_ascent.collocation_constraint.defects:h                     e   0.000000E+00   -1.376782E-18    0.000000E+00               5.12475E+00
        319  traj.propelled_ascent.collocation_constraint.defects:h                     e   0.000000E+00    1.501944E-18    0.000000E+00               1.51277E+00
        320  traj.propelled_ascent.collocation_constraint.defects:h                     e   0.000000E+00    1.126458E-18    0.000000E+00               6.97727E+00
        321  traj.propelled_ascent.collocation_constraint.defects:h                     e   0.000000E+00   -2.753564E-18    0.000000E+00               5.12437E+00
        322  traj.propelled_ascent.collocation_constraint.defects:h                     e   0.000000E+00    1.001296E-18    0.000000E+00               1.51265E+00
        323  traj.propelled_ascent.collocation_constraint.defects:h                     e   0.000000E+00    2.753564E-18    0.000000E+00               6.97671E+00
        324  traj.propelled_ascent.collocation_constraint.defects:h                     e   0.000000E+00   -4.255509E-18    0.000000E+00               5.12394E+00
        325  traj.propelled_ascent.collocation_constraint.defects:h                     e   0.000000E+00    4.005185E-18    0.000000E+00               1.51252E+00
        326  traj.propelled_ascent.collocation_constraint.defects:h                     e   0.000000E+00   -3.254212E-18    0.000000E+00               6.97610E+00
        327  traj.propelled_ascent.collocation_constraint.defects:h                     e   0.000000E+00    1.251620E-18    0.000000E+00               5.12347E+00
        328  traj.propelled_ascent.collocation_constraint.defects:h                     e   0.000000E+00    1.752268E-18    0.000000E+00               1.51238E+00
        329  traj.propelled_ascent.collocation_constraint.defects:h                     e   0.000000E+00   -4.756157E-18    0.000000E+00               6.97543E+00
        330  traj.propelled_ascent.collocation_constraint.defects:h                     e   0.000000E+00    6.508425E-18    0.000000E+00               5.12295E+00
        331  traj.propelled_ascent.collocation_constraint.defects:h                     e   0.000000E+00    1.051361E-17    0.000000E+00               1.51223E+00
        332  traj.propelled_ascent.collocation_constraint.defects:h                     e   0.000000E+00   -1.501944E-18    0.000000E+00               6.97470E+00
        333  traj.propelled_ascent.collocation_constraint.defects:h                     e   0.000000E+00    6.007777E-18    0.000000E+00               5.12239E+00
        334  traj.propelled_ascent.collocation_constraint.defects:h                     e   0.000000E+00    1.301685E-17    0.000000E+00               1.51206E+00
        335  traj.propelled_ascent.collocation_constraint.defects:h                     e   0.000000E+00    3.504536E-18    0.000000E+00               6.97390E+00
        336  traj.propelled_ascent.collocation_constraint.defects:h                     e   0.000000E+00   -1.251620E-17    0.000000E+00               5.12178E+00
        337  traj.propelled_ascent.collocation_constraint.defects:h                     e   0.000000E+00    5.507129E-18    0.000000E+00               1.51188E+00
        338  traj.propelled_ascent.collocation_constraint.defects:h                     e   0.000000E+00   -7.509721E-18    0.000000E+00               6.97302E+00
        339  traj.propelled_ascent.collocation_constraint.defects:h                     e   0.000000E+00    9.512313E-18    0.000000E+00               5.12111E+00
        340  traj.propelled_ascent.collocation_constraint.defects:h                     e   0.000000E+00   -4.005185E-18    0.000000E+00               1.51168E+00
        341  traj.propelled_ascent.collocation_constraint.defects:h                     e   0.000000E+00   -9.512313E-18    0.000000E+00               6.97207E+00
        342  traj.propelled_ascent.collocation_constraint.defects:h                     e   0.000000E+00   -2.002592E-18    0.000000E+00               5.12038E+00
        343  traj.propelled_ascent.collocation_constraint.defects:h                     e   0.000000E+00    1.151491E-17    0.000000E+00               1.51146E+00
        344  traj.propelled_ascent.collocation_constraint.defects:h                     e   0.000000E+00   -1.652139E-17    0.000000E+00               6.97103E+00
        345  traj.propelled_ascent.collocation_constraint.defects:h                     e   0.000000E+00    1.652139E-17    0.000000E+00               5.11958E+00
        346  traj.propelled_ascent.collocation_constraint.defects:h                     e   0.000000E+00   -5.006481E-18    0.000000E+00               1.51122E+00
        347  traj.propelled_ascent.collocation_constraint.defects:h                     e   0.000000E+00    5.006481E-19    0.000000E+00               6.96990E+00
        348  traj.propelled_ascent.collocation_constraint.defects:h                     e   0.000000E+00   -2.302981E-17    0.000000E+00               5.11871E+00
        349  traj.propelled_ascent.collocation_constraint.defects:h                     e   0.000000E+00    2.603370E-17    0.000000E+00               1.51096E+00
        350  traj.propelled_ascent.collocation_constraint.defects:h                     e   0.000000E+00    5.006481E-19    0.000000E+00               6.96865E+00
        351  traj.propelled_ascent.collocation_constraint.defects:h                     e   0.000000E+00    4.005185E-18    0.000000E+00               5.11775E+00
        352  traj.propelled_ascent.collocation_constraint.defects:h                     e   0.000000E+00    8.861471E-17    0.000000E+00               1.51067E+00
        353  traj.propelled_ascent.collocation_constraint.defects:h                     e   0.000000E+00   -1.101426E-17    0.000000E+00               6.96727E+00
        354  traj.propelled_ascent.collocation_constraint.defects:h                     e   0.000000E+00   -8.010369E-18    0.000000E+00               5.11668E+00
        355  traj.propelled_ascent.collocation_constraint.defects:h                     e   0.000000E+00   -9.312054E-17    0.000000E+00               1.51035E+00
        356  traj.propelled_ascent.collocation_constraint.defects:h                     e   0.000000E+00    1.602074E-17    0.000000E+00               6.96573E+00
        357  traj.propelled_ascent.collocation_constraint.defects:h                     e   0.000000E+00   -2.903759E-17    0.000000E+00               5.11549E+00
        358  traj.propelled_ascent.collocation_constraint.defects:h                     e   0.000000E+00    2.903759E-17    0.000000E+00               1.50999E+00
        359  traj.propelled_ascent.collocation_constraint.defects:h                     e   0.000000E+00    2.102722E-17    0.000000E+00               6.96401E+00
        360  traj.propelled_ascent.collocation_constraint.defects:h                     e   0.000000E+00    0.000000E+00    0.000000E+00               5.11414E+00
        361  traj.propelled_ascent.collocation_constraint.defects:h                     e   0.000000E+00   -1.381789E-16    0.000000E+00               1.50959E+00
        362  traj.propelled_ascent.collocation_constraint.defects:h                     e   0.000000E+00    3.003888E-17    0.000000E+00               6.96205E+00
        363  traj.propelled_ascent.collocation_constraint.defects:h                     e   0.000000E+00   -9.011665E-18    0.000000E+00               5.11260E+00
        364  traj.propelled_ascent.collocation_constraint.defects:h                     e   0.000000E+00    1.281659E-16    0.000000E+00               1.50912E+00
        365  traj.propelled_ascent.collocation_constraint.defects:h                     e   0.000000E+00    1.602074E-17    0.000000E+00               6.95978E+00
        366  traj.propelled_ascent.collocation_constraint.defects:h                     e   0.000000E+00   -2.603370E-17    0.000000E+00               5.11080E+00
        367  traj.propelled_ascent.collocation_constraint.defects:h                     e   0.000000E+00    0.000000E+00    0.000000E+00               1.50857E+00
        368  traj.propelled_ascent.collocation_constraint.defects:h                     e   0.000000E+00   -6.007777E-17    0.000000E+00               6.95710E+00
        369  traj.propelled_ascent.collocation_constraint.defects:h                     e   0.000000E+00   -3.905055E-17    0.000000E+00               5.10864E+00
        370  traj.propelled_ascent.collocation_constraint.defects:gam                   e   0.000000E+00   -1.851285E-16    0.000000E+00              -1.72084E-04
        371  traj.propelled_ascent.collocation_constraint.defects:gam                   e   0.000000E+00   -8.544394E-17    0.000000E+00               5.07789E-02
        372  traj.propelled_ascent.collocation_constraint.defects:gam                   e   0.000000E+00    5.340246E-17    0.000000E+00               8.98195E-02
        373  traj.propelled_ascent.collocation_constraint.defects:gam                   e   0.000000E+00    1.975891E-16    0.000000E+00               3.14333E-02
        374  traj.propelled_ascent.collocation_constraint.defects:gam                   e   0.000000E+00   -1.762281E-16    0.000000E+00               1.97817E-01
        375  traj.propelled_ascent.collocation_constraint.defects:gam                   e   0.000000E+00    1.219356E-16    0.000000E+00               1.99340E-01
        376  traj.propelled_ascent.collocation_constraint.defects:gam                   e   0.000000E+00    1.566472E-16    0.000000E+00               6.39269E-02
        377  traj.propelled_ascent.collocation_constraint.defects:gam                   e   0.000000E+00   -2.394210E-16    0.000000E+00               3.48835E-01
        378  traj.propelled_ascent.collocation_constraint.defects:gam                   e   0.000000E+00    2.314107E-16    0.000000E+00               3.11283E-01
        379  traj.propelled_ascent.collocation_constraint.defects:gam                   e   0.000000E+00   -1.366213E-16    0.000000E+00               9.70589E-02
        380  traj.propelled_ascent.collocation_constraint.defects:gam                   e   0.000000E+00    2.345258E-16    0.000000E+00               5.02502E-01
        381  traj.propelled_ascent.collocation_constraint.defects:gam                   e   0.000000E+00   -6.608555E-17    0.000000E+00               4.24938E-01
        382  traj.propelled_ascent.collocation_constraint.defects:gam                   e   0.000000E+00   -2.627846E-16    0.000000E+00               1.30678E-01
        383  traj.propelled_ascent.collocation_constraint.defects:gam                   e   0.000000E+00    8.611147E-17    0.000000E+00               6.58262E-01
        384  traj.propelled_ascent.collocation_constraint.defects:gam                   e   0.000000E+00   -2.914884E-17    0.000000E+00               5.39999E-01
        385  traj.propelled_ascent.collocation_constraint.defects:gam                   e   0.000000E+00    1.711104E-16    0.000000E+00               1.64703E-01
        386  traj.propelled_ascent.collocation_constraint.defects:gam                   e   0.000000E+00    1.457442E-16    0.000000E+00               8.15792E-01
        387  traj.propelled_ascent.collocation_constraint.defects:gam                   e   0.000000E+00   -1.575373E-16    0.000000E+00               6.56275E-01
        388  traj.propelled_ascent.collocation_constraint.defects:gam                   e   0.000000E+00    3.996284E-16    0.000000E+00               1.99078E-01
        389  traj.propelled_ascent.collocation_constraint.defects:gam                   e   0.000000E+00   -5.095485E-17    0.000000E+00               9.74877E-01
        390  traj.propelled_ascent.collocation_constraint.defects:gam                   e   0.000000E+00    1.346187E-16    0.000000E+00               7.73637E-01
        391  traj.propelled_ascent.collocation_constraint.defects:gam                   e   0.000000E+00   -1.544221E-16    0.000000E+00               2.33770E-01
        392  traj.propelled_ascent.collocation_constraint.defects:gam                   e   0.000000E+00   -1.263858E-16    0.000000E+00               1.13537E+00
        393  traj.propelled_ascent.collocation_constraint.defects:gam                   e   0.000000E+00    1.708879E-16    0.000000E+00               8.91995E-01
        394  traj.propelled_ascent.collocation_constraint.defects:gam                   e   0.000000E+00   -4.430179E-16    0.000000E+00               2.68752E-01
        395  traj.propelled_ascent.collocation_constraint.defects:gam                   e   0.000000E+00   -3.793800E-17    0.000000E+00               1.29718E+00
        396  traj.propelled_ascent.collocation_constraint.defects:gam                   e   0.000000E+00    2.569993E-17    0.000000E+00               1.01129E+00
        397  traj.propelled_ascent.collocation_constraint.defects:gam                   e   0.000000E+00   -1.603186E-16    0.000000E+00               3.04008E-01
        398  traj.propelled_ascent.collocation_constraint.defects:gam                   e   0.000000E+00   -1.120339E-16    0.000000E+00               1.46023E+00
        399  traj.propelled_ascent.collocation_constraint.defects:gam                   e   0.000000E+00    1.016872E-16    0.000000E+00               1.13148E+00
        400  traj.propelled_ascent.collocation_constraint.defects:gam                   e   0.000000E+00   -1.043573E-16    0.000000E+00               3.39528E-01
        401  traj.propelled_ascent.collocation_constraint.defects:gam                   e   0.000000E+00   -1.450767E-16    0.000000E+00               1.62448E+00
        402  traj.propelled_ascent.collocation_constraint.defects:gam                   e   0.000000E+00    2.748002E-17    0.000000E+00               1.25255E+00
        403  traj.propelled_ascent.collocation_constraint.defects:gam                   e   0.000000E+00    6.352668E-17    0.000000E+00               3.75307E-01
        404  traj.propelled_ascent.collocation_constraint.defects:gam                   e   0.000000E+00   -4.261071E-17    0.000000E+00               1.78993E+00
        405  traj.propelled_ascent.collocation_constraint.defects:gam                   e   0.000000E+00   -1.602074E-16    0.000000E+00               1.37449E+00
        406  traj.propelled_ascent.collocation_constraint.defects:gam                   e   0.000000E+00    4.090851E-16    0.000000E+00               4.11345E-01
        407  traj.propelled_ascent.collocation_constraint.defects:gam                   e   0.000000E+00    2.992763E-17    0.000000E+00               1.95658E+00
        408  traj.propelled_ascent.collocation_constraint.defects:gam                   e   0.000000E+00    2.015943E-16    0.000000E+00               1.49733E+00
        409  traj.propelled_ascent.collocation_constraint.defects:gam                   e   0.000000E+00   -1.049136E-16    0.000000E+00               4.47648E-01
        410  traj.propelled_ascent.collocation_constraint.defects:gam                   e   0.000000E+00    6.675308E-18    0.000000E+00               2.12447E+00
        411  traj.propelled_ascent.collocation_constraint.defects:gam                   e   0.000000E+00   -6.753186E-17    0.000000E+00               1.62110E+00
        412  traj.propelled_ascent.collocation_constraint.defects:gam                   e   0.000000E+00   -4.040786E-16    0.000000E+00               4.84226E-01
        413  traj.propelled_ascent.collocation_constraint.defects:gam                   e   0.000000E+00    1.991467E-16    0.000000E+00               2.29365E+00
        414  traj.propelled_ascent.collocation_constraint.defects:gam                   e   0.000000E+00   -8.377511E-17    0.000000E+00               1.74585E+00
        415  traj.propelled_ascent.collocation_constraint.defects:gam                   e   0.000000E+00   -1.293897E-16    0.000000E+00               5.21097E-01
        416  traj.propelled_ascent.collocation_constraint.defects:gam                   e   0.000000E+00    1.991467E-17    0.000000E+00               2.46422E+00
        417  traj.propelled_ascent.collocation_constraint.defects:gam                   e   0.000000E+00   -3.526788E-17    0.000000E+00               1.87166E+00
        418  traj.propelled_ascent.collocation_constraint.defects:gam                   e   0.000000E+00    2.002036E-16    0.000000E+00               5.58286E-01
        419  traj.propelled_ascent.collocation_constraint.defects:gam                   e   0.000000E+00    1.785089E-16    0.000000E+00               2.63630E+00
        420  traj.propelled_ascent.collocation_constraint.defects:gam                   e   0.000000E+00   -1.828478E-16    0.000000E+00               1.99863E+00
        421  traj.propelled_ascent.collocation_constraint.defects:gam                   e   0.000000E+00    4.808447E-16    0.000000E+00               5.95825E-01
        422  traj.propelled_ascent.collocation_constraint.defects:gam                   e   0.000000E+00   -1.320598E-16    0.000000E+00               2.81006E+00
        423  traj.propelled_ascent.collocation_constraint.defects:gam                   e   0.000000E+00    1.188205E-16    0.000000E+00               2.12692E+00
        424  traj.propelled_ascent.collocation_constraint.defects:gam                   e   0.000000E+00   -1.255514E-16    0.000000E+00               6.33762E-01
        425  traj.propelled_ascent.collocation_constraint.defects:gam                   e   0.000000E+00   -6.619680E-18    0.000000E+00               2.98575E+00
        426  traj.propelled_ascent.collocation_constraint.defects:gam                   e   0.000000E+00   -1.173742E-17    0.000000E+00               2.25674E+00
        427  traj.propelled_ascent.collocation_constraint.defects:gam                   e   0.000000E+00    2.854807E-16    0.000000E+00               6.72159E-01
        428  traj.propelled_ascent.collocation_constraint.defects:gam                   e   0.000000E+00   -1.012422E-16    0.000000E+00               3.16370E+00
        429  traj.propelled_ascent.collocation_constraint.defects:gam                   e   0.000000E+00   -5.696262E-17    0.000000E+00               2.38836E+00
        430  traj.propelled_ascent.collocation_constraint.defects:v                     e   0.000000E+00   -4.806221E-18    0.000000E+00               5.00831E+01
        431  traj.propelled_ascent.collocation_constraint.defects:v                     e   0.000000E+00   -4.806221E-18    0.000000E+00               2.30664E+02
        432  traj.propelled_ascent.collocation_constraint.defects:v                     e   0.000000E+00    3.204148E-18    0.000000E+00               1.69108E+02
        433  traj.propelled_ascent.collocation_constraint.defects:v                     e   0.000000E+00   -1.441866E-17    0.000000E+00               4.98928E+01
        434  traj.propelled_ascent.collocation_constraint.defects:v                     e   0.000000E+00    3.204148E-18    0.000000E+00               2.29852E+02
        435  traj.propelled_ascent.collocation_constraint.defects:v                     e   0.000000E+00    6.408295E-18    0.000000E+00               1.68549E+02
        436  traj.propelled_ascent.collocation_constraint.defects:v                     e   0.000000E+00   -1.121452E-17    0.000000E+00               4.97297E+01
        437  traj.propelled_ascent.collocation_constraint.defects:v                     e   0.000000E+00   -1.281659E-17    0.000000E+00               2.29114E+02
        438  traj.propelled_ascent.collocation_constraint.defects:v                     e   0.000000E+00   -9.612443E-18    0.000000E+00               1.68019E+02
        439  traj.propelled_ascent.collocation_constraint.defects:v                     e   0.000000E+00    4.806221E-17    0.000000E+00               4.95739E+01
        440  traj.propelled_ascent.collocation_constraint.defects:v                     e   0.000000E+00    0.000000E+00    0.000000E+00               2.28403E+02
        441  traj.propelled_ascent.collocation_constraint.defects:v                     e   0.000000E+00   -3.524562E-17    0.000000E+00               1.67504E+02
        442  traj.propelled_ascent.collocation_constraint.defects:v                     e   0.000000E+00    4.806221E-18    0.000000E+00               4.94225E+01
        443  traj.propelled_ascent.collocation_constraint.defects:v                     e   0.000000E+00    3.204148E-17    0.000000E+00               2.27711E+02
        444  traj.propelled_ascent.collocation_constraint.defects:v                     e   0.000000E+00   -4.005185E-17    0.000000E+00               1.67001E+02
        445  traj.propelled_ascent.collocation_constraint.defects:v                     e   0.000000E+00    1.377783E-16    0.000000E+00               4.92747E+01
        446  traj.propelled_ascent.collocation_constraint.defects:v                     e   0.000000E+00   -3.524562E-17    0.000000E+00               2.27035E+02
        447  traj.propelled_ascent.collocation_constraint.defects:v                     e   0.000000E+00    5.607258E-17    0.000000E+00               1.66511E+02
        448  traj.propelled_ascent.collocation_constraint.defects:v                     e   0.000000E+00   -1.602074E-18    0.000000E+00               4.91305E+01
        449  traj.propelled_ascent.collocation_constraint.defects:v                     e   0.000000E+00    6.408295E-18    0.000000E+00               2.26376E+02
        450  traj.propelled_ascent.collocation_constraint.defects:v                     e   0.000000E+00    1.602074E-18    0.000000E+00               1.66032E+02
        451  traj.propelled_ascent.collocation_constraint.defects:v                     e   0.000000E+00   -1.922489E-17    0.000000E+00               4.89897E+01
        452  traj.propelled_ascent.collocation_constraint.defects:v                     e   0.000000E+00   -5.286844E-17    0.000000E+00               2.25732E+02
        453  traj.propelled_ascent.collocation_constraint.defects:v                     e   0.000000E+00    5.607258E-17    0.000000E+00               1.65566E+02
        454  traj.propelled_ascent.collocation_constraint.defects:v                     e   0.000000E+00    1.602074E-18    0.000000E+00               4.88527E+01
        455  traj.propelled_ascent.collocation_constraint.defects:v                     e   0.000000E+00   -3.204148E-18    0.000000E+00               2.25107E+02
        456  traj.propelled_ascent.collocation_constraint.defects:v                     e   0.000000E+00   -4.485807E-17    0.000000E+00               1.65113E+02
        457  traj.propelled_ascent.collocation_constraint.defects:v                     e   0.000000E+00   -8.490991E-17    0.000000E+00               4.87198E+01
        458  traj.propelled_ascent.collocation_constraint.defects:v                     e   0.000000E+00    4.646014E-17    0.000000E+00               2.24501E+02
        459  traj.propelled_ascent.collocation_constraint.defects:v                     e   0.000000E+00    3.524562E-17    0.000000E+00               1.64677E+02
        460  traj.propelled_ascent.collocation_constraint.defects:v                     e   0.000000E+00   -5.607258E-17    0.000000E+00               4.85916E+01
        461  traj.propelled_ascent.collocation_constraint.defects:v                     e   0.000000E+00   -7.209332E-17    0.000000E+00               2.23918E+02
        462  traj.propelled_ascent.collocation_constraint.defects:v                     e   0.000000E+00    1.089410E-16    0.000000E+00               1.64257E+02
        463  traj.propelled_ascent.collocation_constraint.defects:v                     e   0.000000E+00   -1.025327E-16    0.000000E+00               4.84687E+01
        464  traj.propelled_ascent.collocation_constraint.defects:v                     e   0.000000E+00    1.922489E-17    0.000000E+00               2.23361E+02
        465  traj.propelled_ascent.collocation_constraint.defects:v                     e   0.000000E+00    3.844977E-17    0.000000E+00               1.63858E+02
        466  traj.propelled_ascent.collocation_constraint.defects:v                     e   0.000000E+00    1.441866E-16    0.000000E+00               4.83520E+01
        467  traj.propelled_ascent.collocation_constraint.defects:v                     e   0.000000E+00   -1.121452E-17    0.000000E+00               2.22834E+02
        468  traj.propelled_ascent.collocation_constraint.defects:v                     e   0.000000E+00   -4.806221E-17    0.000000E+00               1.63483E+02
        469  traj.propelled_ascent.collocation_constraint.defects:v                     e   0.000000E+00   -3.844977E-17    0.000000E+00               4.82425E+01
        470  traj.propelled_ascent.collocation_constraint.defects:v                     e   0.000000E+00   -4.165392E-17    0.000000E+00               2.22342E+02
        471  traj.propelled_ascent.collocation_constraint.defects:v                     e   0.000000E+00   -1.602074E-17    0.000000E+00               1.63137E+02
        472  traj.propelled_ascent.collocation_constraint.defects:v                     e   0.000000E+00   -2.803629E-16    0.000000E+00               4.81419E+01
        473  traj.propelled_ascent.collocation_constraint.defects:v                     e   0.000000E+00    1.217576E-16    0.000000E+00               2.21894E+02
        474  traj.propelled_ascent.collocation_constraint.defects:v                     e   0.000000E+00    3.524562E-17    0.000000E+00               1.62826E+02
        475  traj.propelled_ascent.collocation_constraint.defects:v                     e   0.000000E+00   -9.452236E-17    0.000000E+00               4.80519E+01
        476  traj.propelled_ascent.collocation_constraint.defects:v                     e   0.000000E+00   -3.204148E-18    0.000000E+00               2.21500E+02
        477  traj.propelled_ascent.collocation_constraint.defects:v                     e   0.000000E+00    1.153493E-16    0.000000E+00               1.62559E+02
        478  traj.propelled_ascent.collocation_constraint.defects:v                     e   0.000000E+00   -7.209332E-17    0.000000E+00               4.79754E+01
        479  traj.propelled_ascent.collocation_constraint.defects:v                     e   0.000000E+00    6.408295E-18    0.000000E+00               2.21172E+02
        480  traj.propelled_ascent.collocation_constraint.defects:v                     e   0.000000E+00    1.537991E-16    0.000000E+00               1.62348E+02
        481  traj.propelled_ascent.collocation_constraint.defects:v                     e   0.000000E+00    2.947816E-16    0.000000E+00               4.79160E+01
        482  traj.propelled_ascent.collocation_constraint.defects:v                     e   0.000000E+00   -3.204148E-17    0.000000E+00               2.20932E+02
        483  traj.propelled_ascent.collocation_constraint.defects:v                     e   0.000000E+00   -5.607258E-17    0.000000E+00               1.62210E+02
        484  traj.propelled_ascent.collocation_constraint.defects:v                     e   0.000000E+00    5.911652E-16    0.000000E+00               4.78793E+01
        485  traj.propelled_ascent.collocation_constraint.defects:v                     e   0.000000E+00   -8.010369E-17    0.000000E+00               2.20808E+02
        486  traj.propelled_ascent.collocation_constraint.defects:v                     e   0.000000E+00    1.762281E-16    0.000000E+00               1.62172E+02
        487  traj.propelled_ascent.collocation_constraint.defects:v                     e   0.000000E+00    9.292028E-17    0.000000E+00               4.78738E+01
        488  traj.propelled_ascent.collocation_constraint.defects:v                     e   0.000000E+00   -1.057369E-16    0.000000E+00               2.20845E+02
        489  traj.propelled_ascent.collocation_constraint.defects:v                     e   0.000000E+00   -1.698198E-16    0.000000E+00               1.62276E+02
        490  traj.propelled_ascent.collocation_constraint.defects:p                     e   0.000000E+00    3.181719E-13    0.000000E+00               2.21670E+00
        491  traj.propelled_ascent.collocation_constraint.defects:p                     e   0.000000E+00    2.829262E-13    0.000000E+00               1.04348E+01
        492  traj.propelled_ascent.collocation_constraint.defects:p                     e   0.000000E+00    2.362258E-13    0.000000E+00               7.86200E+00
        493  traj.propelled_ascent.collocation_constraint.defects:p                     e   0.000000E+00    2.213666E-13    0.000000E+00               2.33821E+00
        494  traj.propelled_ascent.collocation_constraint.defects:p                     e   0.000000E+00    1.971352E-13    0.000000E+00               1.09594E+01
        495  traj.propelled_ascent.collocation_constraint.defects:p                     e   0.000000E+00    1.677371E-13    0.000000E+00               8.21148E+00
        496  traj.propelled_ascent.collocation_constraint.defects:p                     e   0.000000E+00    1.636518E-13    0.000000E+00               2.43807E+00
        497  traj.propelled_ascent.collocation_constraint.defects:p                     e   0.000000E+00    1.427848E-13    0.000000E+00               1.13854E+01
        498  traj.propelled_ascent.collocation_constraint.defects:p                     e   0.000000E+00    1.258229E-13    0.000000E+00               8.48985E+00
        499  traj.propelled_ascent.collocation_constraint.defects:p                     e   0.000000E+00    1.125657E-13    0.000000E+00               2.51704E+00
        500  traj.propelled_ascent.collocation_constraint.defects:p                     e   0.000000E+00    1.043351E-13    0.000000E+00               1.17161E+01
        501  traj.propelled_ascent.collocation_constraint.defects:p                     e   0.000000E+00    9.181886E-14    0.000000E+00               8.69901E+00
        502  traj.propelled_ascent.collocation_constraint.defects:p                     e   0.000000E+00    8.837440E-14    0.000000E+00               2.57565E+00
        503  traj.propelled_ascent.collocation_constraint.defects:p                     e   0.000000E+00    7.760045E-14    0.000000E+00               1.19535E+01
        504  traj.propelled_ascent.collocation_constraint.defects:p                     e   0.000000E+00    6.788788E-14    0.000000E+00               8.84012E+00
        505  traj.propelled_ascent.collocation_constraint.defects:p                     e   0.000000E+00    6.370246E-14    0.000000E+00               2.61420E+00
        506  traj.propelled_ascent.collocation_constraint.defects:p                     e   0.000000E+00    5.819533E-14    0.000000E+00               1.20987E+01
        507  traj.propelled_ascent.collocation_constraint.defects:p                     e   0.000000E+00    5.186714E-14    0.000000E+00               8.91356E+00
        508  traj.propelled_ascent.collocation_constraint.defects:p                     e   0.000000E+00    5.028509E-14    0.000000E+00               2.63278E+00
        509  traj.propelled_ascent.collocation_constraint.defects:p                     e   0.000000E+00    4.565910E-14    0.000000E+00               1.21516E+01
        510  traj.propelled_ascent.collocation_constraint.defects:p                     e   0.000000E+00    3.881024E-14    0.000000E+00               8.91903E+00
        511  traj.propelled_ascent.collocation_constraint.defects:p                     e   0.000000E+00    3.516552E-14    0.000000E+00               2.63125E+00
        512  traj.propelled_ascent.collocation_constraint.defects:p                     e   0.000000E+00    3.526565E-14    0.000000E+00               1.21113E+01
        513  traj.propelled_ascent.collocation_constraint.defects:p                     e   0.000000E+00    3.164096E-14    0.000000E+00               8.85547E+00
        514  traj.propelled_ascent.collocation_constraint.defects:p                     e   0.000000E+00    2.786607E-14    0.000000E+00               2.60928E+00
        515  traj.propelled_ascent.collocation_constraint.defects:p                     e   0.000000E+00    2.573331E-14    0.000000E+00               1.19759E+01
        516  traj.propelled_ascent.collocation_constraint.defects:p                     e   0.000000E+00    2.428143E-14    0.000000E+00               8.72100E+00
        517  traj.propelled_ascent.collocation_constraint.defects:p                     e   0.000000E+00    2.124750E-14    0.000000E+00               2.56627E+00
        518  traj.propelled_ascent.collocation_constraint.defects:p                     e   0.000000E+00    2.020616E-14    0.000000E+00               1.17423E+01
        519  traj.propelled_ascent.collocation_constraint.defects:p                     e   0.000000E+00    1.868419E-14    0.000000E+00               8.51283E+00
        520  traj.propelled_ascent.collocation_constraint.defects:p                     e   0.000000E+00    1.816351E-14    0.000000E+00               2.50135E+00
        521  traj.propelled_ascent.collocation_constraint.defects:p                     e   0.000000E+00    1.528979E-14    0.000000E+00               1.14057E+01
        522  traj.propelled_ascent.collocation_constraint.defects:p                     e   0.000000E+00    1.425846E-14    0.000000E+00               8.22707E+00
        523  traj.propelled_ascent.collocation_constraint.defects:p                     e   0.000000E+00    1.656144E-14    0.000000E+00               2.41331E+00
        524  traj.propelled_ascent.collocation_constraint.defects:p                     e   0.000000E+00    1.161504E-14    0.000000E+00               1.09601E+01
        525  traj.propelled_ascent.collocation_constraint.defects:p                     e   0.000000E+00    1.041348E-14    0.000000E+00               7.85845E+00
        526  traj.propelled_ascent.collocation_constraint.defects:p                     e   0.000000E+00    1.206562E-14    0.000000E+00               2.30053E+00
        527  traj.propelled_ascent.collocation_constraint.defects:p                     e   0.000000E+00    9.612443E-15    0.000000E+00               1.03973E+01
        528  traj.propelled_ascent.collocation_constraint.defects:p                     e   0.000000E+00    8.420901E-15    0.000000E+00               7.40001E+00
        529  traj.propelled_ascent.collocation_constraint.defects:p                     e   0.000000E+00    8.981626E-15    0.000000E+00               2.16085E+00
        530  traj.propelled_ascent.collocation_constraint.defects:p                     e   0.000000E+00    7.890214E-15    0.000000E+00               9.70612E+00
        531  traj.propelled_ascent.collocation_constraint.defects:p                     e   0.000000E+00    6.027803E-15    0.000000E+00               6.84249E+00
        532  traj.propelled_ascent.collocation_constraint.defects:p                     e   0.000000E+00    5.427025E-15    0.000000E+00               1.99143E+00
        533  traj.propelled_ascent.collocation_constraint.defects:p                     e   0.000000E+00    6.258101E-15    0.000000E+00               8.87215E+00
        534  traj.propelled_ascent.collocation_constraint.defects:p                     e   0.000000E+00    4.505833E-15    0.000000E+00               6.17357E+00
        535  traj.propelled_ascent.collocation_constraint.defects:p                     e   0.000000E+00    4.706092E-15    0.000000E+00               1.78844E+00
        536  traj.propelled_ascent.collocation_constraint.defects:p                     e   0.000000E+00    3.799919E-15    0.000000E+00               7.87583E+00
        537  traj.propelled_ascent.collocation_constraint.defects:p                     e   0.000000E+00    2.843681E-15    0.000000E+00               5.37658E+00
        538  traj.propelled_ascent.collocation_constraint.defects:p                     e   0.000000E+00    6.722702E-14    0.000000E+00               1.54673E+00
        539  traj.propelled_ascent.collocation_constraint.defects:p                     e   0.000000E+00    2.598363E-15    0.000000E+00               6.69052E+00
        540  traj.propelled_ascent.collocation_constraint.defects:p                     e   0.000000E+00    2.318001E-15    0.000000E+00               4.42853E+00
        541  traj.propelled_ascent.collocation_constraint.defects:p                     e   0.000000E+00    2.758571E-15    0.000000E+00               1.26715E+00
        542  traj.propelled_ascent.collocation_constraint.defects:p                     e   0.000000E+00    2.833668E-15    0.000000E+00               5.31656E+00
        543  traj.propelled_ascent.collocation_constraint.defects:p                     e   0.000000E+00    1.381789E-15    0.000000E+00               3.32499E+00
        544  traj.propelled_ascent.collocation_constraint.defects:p                     e   0.000000E+00    9.362119E-16    0.000000E+00               9.23803E-01
        545  traj.propelled_ascent.collocation_constraint.defects:p                     e   0.000000E+00    1.351750E-15    0.000000E+00               3.62662E+00
        546  traj.propelled_ascent.collocation_constraint.defects:p                     e   0.000000E+00   -1.001296E-17    0.000000E+00               1.96251E+00
        547  traj.propelled_ascent.collocation_constraint.defects:p                     e   0.000000E+00    2.247910E-15    0.000000E+00               5.09093E-01
        548  traj.propelled_ascent.collocation_constraint.defects:p                     e   0.000000E+00    1.261633E-15    0.000000E+00               1.57495E+00
        549  traj.propelled_ascent.collocation_constraint.defects:p                     e   0.000000E+00    8.561082E-16    0.000000E+00               2.92838E-01
        550  traj.propelled_ascent.collocation_constraint.defects:V_w                   e   0.000000E+00    3.704796E-15    0.000000E+00               1.66440E-05
        551  traj.propelled_ascent.collocation_constraint.defects:V_w                   e   0.000000E+00   -3.053953E-15    0.000000E+00               1.30539E-01
        552  traj.propelled_ascent.collocation_constraint.defects:V_w                   e   0.000000E+00   -6.007777E-16    0.000000E+00               2.28995E-01
        553  traj.propelled_ascent.collocation_constraint.defects:V_w                   e   0.000000E+00    1.101426E-15    0.000000E+00               8.01137E-02
        554  traj.propelled_ascent.collocation_constraint.defects:V_w                   e   0.000000E+00   -1.051361E-15    0.000000E+00               5.02221E-01
        555  traj.propelled_ascent.collocation_constraint.defects:V_w                   e   0.000000E+00   -2.102722E-15    0.000000E+00               5.04892E-01
        556  traj.propelled_ascent.collocation_constraint.defects:V_w                   e   0.000000E+00    2.252916E-15    0.000000E+00               1.61873E-01
        557  traj.propelled_ascent.collocation_constraint.defects:V_w                   e   0.000000E+00   -1.501944E-16    0.000000E+00               8.83035E-01
        558  traj.propelled_ascent.collocation_constraint.defects:V_w                   e   0.000000E+00    2.302981E-15    0.000000E+00               7.88950E-01
        559  traj.propelled_ascent.collocation_constraint.defects:V_w                   e   0.000000E+00   -5.957712E-15    0.000000E+00               2.46176E-01
        560  traj.propelled_ascent.collocation_constraint.defects:V_w                   e   0.000000E+00   -1.401815E-15    0.000000E+00               1.27699E+00
        561  traj.propelled_ascent.collocation_constraint.defects:V_w                   e   0.000000E+00   -1.501944E-15    0.000000E+00               1.08411E+00
        562  traj.propelled_ascent.collocation_constraint.defects:V_w                   e   0.000000E+00    2.252916E-15    0.000000E+00               3.33895E-01
        563  traj.propelled_ascent.collocation_constraint.defects:V_w                   e   0.000000E+00    1.301685E-15    0.000000E+00               1.68817E+00
        564  traj.propelled_ascent.collocation_constraint.defects:V_w                   e   0.000000E+00   -4.005185E-16    0.000000E+00               1.39346E+00
        565  traj.propelled_ascent.collocation_constraint.defects:V_w                   e   0.000000E+00    4.806221E-15    0.000000E+00               4.25951E-01
        566  traj.propelled_ascent.collocation_constraint.defects:V_w                   e   0.000000E+00   -1.952527E-15    0.000000E+00               2.12095E+00
        567  traj.propelled_ascent.collocation_constraint.defects:V_w                   e   0.000000E+00    3.604666E-15    0.000000E+00               1.72039E+00
        568  traj.propelled_ascent.collocation_constraint.defects:V_w                   e   0.000000E+00   -6.208036E-15    0.000000E+00               5.23362E-01
        569  traj.propelled_ascent.collocation_constraint.defects:V_w                   e   0.000000E+00    1.652139E-15    0.000000E+00               2.58024E+00
        570  traj.propelled_ascent.collocation_constraint.defects:V_w                   e   0.000000E+00   -5.006481E-16    0.000000E+00               2.06875E+00
        571  traj.propelled_ascent.collocation_constraint.defects:V_w                   e   0.000000E+00   -5.607258E-15    0.000000E+00               6.27292E-01
        572  traj.propelled_ascent.collocation_constraint.defects:V_w                   e   0.000000E+00    7.009073E-16    0.000000E+00               3.07172E+00
        573  traj.propelled_ascent.collocation_constraint.defects:V_w                   e   0.000000E+00    3.154083E-15    0.000000E+00               2.44306E+00
        574  traj.propelled_ascent.collocation_constraint.defects:V_w                   e   0.000000E+00   -1.151491E-15    0.000000E+00               7.39115E-01
        575  traj.propelled_ascent.collocation_constraint.defects:V_w                   e   0.000000E+00    1.001296E-15    0.000000E+00               3.60213E+00
        576  traj.propelled_ascent.collocation_constraint.defects:V_w                   e   0.000000E+00    1.652139E-15    0.000000E+00               2.84878E+00
        577  traj.propelled_ascent.collocation_constraint.defects:V_w                   e   0.000000E+00    2.853694E-15    0.000000E+00               8.60490E-01
        578  traj.propelled_ascent.collocation_constraint.defects:V_w                   e   0.000000E+00   -7.009073E-16    0.000000E+00               4.17970E+00
        579  traj.propelled_ascent.collocation_constraint.defects:V_w                   e   0.000000E+00    1.451879E-15    0.000000E+00               3.29260E+00
        580  traj.propelled_ascent.collocation_constraint.defects:V_w                   e   0.000000E+00    1.852398E-15    0.000000E+00               9.93464E-01
        581  traj.propelled_ascent.collocation_constraint.defects:V_w                   e   0.000000E+00   -3.003888E-16    0.000000E+00               4.81465E+00
        582  traj.propelled_ascent.collocation_constraint.defects:V_w                   e   0.000000E+00    4.005185E-16    0.000000E+00               3.78295E+00
        583  traj.propelled_ascent.collocation_constraint.defects:V_w                   e   0.000000E+00    1.001296E-16    0.000000E+00               1.14062E+00
        584  traj.propelled_ascent.collocation_constraint.defects:V_w                   e   0.000000E+00   -2.503240E-16    0.000000E+00               5.51996E+00
        585  traj.propelled_ascent.collocation_constraint.defects:V_w                   e   0.000000E+00    1.752268E-15    0.000000E+00               4.33064E+00
        586  traj.propelled_ascent.collocation_constraint.defects:V_w                   e   0.000000E+00   -1.101426E-15    0.000000E+00               1.30528E+00
        587  traj.propelled_ascent.collocation_constraint.defects:V_w                   e   0.000000E+00   -2.002592E-16    0.000000E+00               6.31250E+00
        588  traj.propelled_ascent.collocation_constraint.defects:V_w                   e   0.000000E+00    1.401815E-15    0.000000E+00               4.94986E+00
        589  traj.propelled_ascent.collocation_constraint.defects:V_w                   e   0.000000E+00    1.602074E-15    0.000000E+00               1.49183E+00
        590  traj.propelled_ascent.collocation_constraint.defects:V_w                   e   0.000000E+00   -7.009073E-16    0.000000E+00               7.21465E+00
        591  traj.propelled_ascent.collocation_constraint.defects:V_w                   e   0.000000E+00   -6.508425E-16    0.000000E+00               5.65969E+00
        592  traj.propelled_ascent.collocation_constraint.defects:V_w                   e   0.000000E+00   -9.011665E-16    0.000000E+00               1.70619E+00
        593  traj.propelled_ascent.collocation_constraint.defects:V_w                   e   0.000000E+00    4.255509E-16    0.000000E+00               8.25692E+00
        594  traj.propelled_ascent.collocation_constraint.defects:V_w                   e   0.000000E+00   -5.256805E-16    0.000000E+00               6.48650E+00
        595  traj.propelled_ascent.collocation_constraint.defects:V_w                   e   0.000000E+00   -1.952527E-15    0.000000E+00               1.95658E+00
        596  traj.propelled_ascent.collocation_constraint.defects:V_w                   e   0.000000E+00   -3.003888E-16    0.000000E+00               9.48209E+00
        597  traj.propelled_ascent.collocation_constraint.defects:V_w                   e   0.000000E+00    8.511017E-16    0.000000E+00               7.46786E+00
        598  traj.propelled_ascent.collocation_constraint.defects:V_w                   e   0.000000E+00   -1.126458E-15    0.000000E+00               2.25476E+00
        599  traj.propelled_ascent.collocation_constraint.defects:V_w                   e   0.000000E+00    3.504536E-16    0.000000E+00               1.09523E+01
        600  traj.propelled_ascent.collocation_constraint.defects:V_w                   e   0.000000E+00   -3.754861E-16    0.000000E+00               8.65942E+00
        601  traj.propelled_ascent.collocation_constraint.defects:V_w                   e   0.000000E+00   -3.754861E-16    0.000000E+00               2.61832E+00
        602  traj.propelled_ascent.collocation_constraint.defects:V_w                   e   0.000000E+00   -1.001296E-16    0.000000E+00               1.27614E+01
        603  traj.propelled_ascent.collocation_constraint.defects:V_w                   e   0.000000E+00    5.006481E-17    0.000000E+00               1.01474E+01
        604  traj.propelled_ascent.collocation_constraint.defects:V_w                   e   0.000000E+00    3.754861E-16    0.000000E+00               3.07474E+00
        605  traj.propelled_ascent.collocation_constraint.defects:V_w                   e   0.000000E+00   -1.501944E-16    0.000000E+00               1.50591E+01
        606  traj.propelled_ascent.collocation_constraint.defects:V_w                   e   0.000000E+00    7.509721E-17    0.000000E+00               1.20732E+01
        607  traj.propelled_ascent.collocation_constraint.defects:V_w                   e   0.000000E+00    0.000000E+00    0.000000E+00               3.66969E+00
        608  traj.propelled_ascent.collocation_constraint.defects:V_w                   e   0.000000E+00    5.006481E-17    0.000000E+00               1.80991E+01
        609  traj.propelled_ascent.collocation_constraint.defects:V_w                   e   0.000000E+00    7.509721E-17    0.000000E+00               1.46869E+01
   Exit Status
      Inform  Description
           1  Solved To Acceptable Level
--------------------------------------------------------------------------------
Simulating trajectory traj
Done simulating trajectory traj
Launch angle: 46.8229 deg
Flight angle at end of propulsion: 38.3886 deg
Empty mass: 0.1891 kg
Water volume: 1.0273 L
Maximum range: 85.0967 m
Maximum height: 23.0818 m
Maximum velocity: 41.3029 m/s
Maximum Range Solution: Propulsive Phase#
plot_propelled_ascent(sol_out, sim_out)
 
Maximum Range Solution: Height vs. Range#
plot_trajectory(sol_out, sim_out, legend_loc='center')
 
Maximum Range Solution: State History#
plot_states(sol_out, sim_out, legend_loc='lower center')
 
References#
Nozzles. 2013. URL: http://www.aircommandrockets.com/nozzles.htm.
Bernardo Bahia Monteiro. Optimization of a water rocket in openmdao/dymos. Aug 2020. URL: engrxiv.org/nqta8, doi:10.31224/osf.io/nqta8.
R Barrio-Perotti, E Blanco-Marigorta, K Argüelles-D\'ıaz, and J Fernández-Oro. Experimental evaluation of the drag coefficient of water rockets by a simple free-fall test. European Journal of Physics, 30(5):1039–1048, jul 2009. doi:10.1088/0143-0807/30/5/012.
Laura Fischer, Thomas Günther, Linda Herzig, Tobias Jarzina, Frank Klinker, Sabine Knipper, Franz-Georg Schürmann, and Marvin Wollek. On the approximation of D.I.Y. water rocket dynamics including air drag. arXiv:2001.08828, 2020. arXiv:2001.08828.
Alejandro Romanelli, Italo Bove, and Federico González Madina. Air expansion in a water rocket. American Journal of Physics, 81(10):762–766, oct 2013. doi:10.1119/1.4811116.
Glen E. Thorncroft, John R. Ridgely, and Christopher C. Pascual. Hydrodynamics and thrust characteristics of a water-propelled rocket. International Journal of Mechanical Engineering Education, 37(3):241–261, jul 2009. doi:10.7227/ijmee.37.3.9.
 
    
  
  
